一、五月的汉中,哪里好玩汉中两汉三国文化底蕴厚重,自然风光独特秀丽,全市现有各级文物保护单位113处,其中国家重点文物保护单位1...
一、汉中的特色有哪些汉中特色饮食【黑米】洋县水乡一带为我国特异大米种类黑米祖产地,解放后在全县推广,质量优良,全国各地引进种植。...
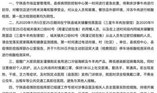
一、10月27日汉中有新冠肺炎确诊病例吗陕西新增1例新冠肺炎疑似10月27日0-24时,汉中新增报告本土确诊病例3例,新增报告本...
一、汉中防疫最新规定1.美国:800USD常规产品申报价值在800USD以内,一般来讲是免税的,但是不代表所有产品低于800US...
一、11月2日汉中发布调整城固县风险区通告按照国务院应对新型冠状病毒肺炎疫情联防联控机制综合组《新型冠状病毒肺炎防控方案》有关规...
一、10月25日汉中疫情情况汉中疫情最新动态10月25日0-24时,汉中新增报告本土确诊病例5例,新增报告本土无症状感染者10例...
一、中国疫情确诊人数是多少截至2月7日24时,据31个省(自治区、直辖市)和新疆生产建设兵团报告,累计报告确诊病例89706例。...
本文目录10月25日汉中疫情情况汉中疫情最新动态10月11日汉中疫情情况汉中市疫情最新公告12月汉中南郑区有疫情吗汉中市疫情防控...
一、10月25日汉中疫情情况汉中疫情最新动态10月25日0-24时,汉中新增报告本土确诊病例5例,新增报告本土无症状感染者10例...
一、2022年10月18日厦门市新型冠状病毒肺炎疫情情况10月18日0时至8时,厦门市在重点人群例行核酸检测中检出1例确诊病例,...