一、汉中防疫最新规定1.美国:800USD常规产品申报价值在800USD以内,一般来讲是免税的,但是不代表所有产品低于800US...
一、10月25日汉中疫情情况汉中疫情最新动态10月25日0-24时,汉中新增报告本土确诊病例5例,新增报告本土无症状感染者10例...
一、10月25日汉中疫情情况汉中疫情最新动态10月25日0-24时,汉中新增报告本土确诊病例5例,新增报告本土无症状感染者10例...
一、10月25日汉中疫情情况汉中疫情最新动态10月25日0-24时,汉中新增报告本土确诊病例5例,新增报告本土无症状感染者10例...
一、来汉返汉人员最新疫情防控规定(汉中疫情返乡规定 来汉返汉人员最新疫情规定一.报备1、登录“鄂汇办”APP——健康码—自主申报...
本文目录11月23日汉中新增8例本土确诊病例和3例无症状者活动轨迹31省区市新增本土病例21例,分别是在哪里国内11月16日新增...
一、10月25日汉中疫情情况汉中疫情最新动态10月25日0-24时,汉中新增报告本土确诊病例5例,新增报告本土无症状感染者10例...
一、汉中防疫最新规定1.美国:800USD常规产品申报价值在800USD以内,一般来讲是免税的,但是不代表所有产品低于800US...
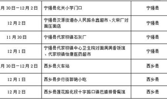
一、11月23日汉中新增8例本土确诊病例和3例无症状者活动轨迹11月23日,汉中市新增8例新冠肺炎本土确诊病例,3例本土无症状感...
一、汉中市人力资源和社会保障局哪些领导分管哪些工作汉中市人力资源和社会保障局的领导分工如下:局长李宏杰:全面负责局内各项工作,并...