本文目录中国新冠疫情解封时间新冠什么时间开始全面解封的疫情解封时间中国疫情全面解封时间疫情开放时间是几月几日开始的一、中国新冠疫...
本文目录什么是高风险地区***中风险地区***低风险地区怎么查所在地区是低风险还是高风险广东是高风险还是低风险地区疫情高中低风险...
一、深圳新增1例无症状,他是如何被感染的国家卫生健康委发布《新冠病毒感染的肺炎防控方案》(第三版)中就将新型冠状病毒无症状感染者...
一、郑宏杰深圳盐田港集团党委书记、董事长、总经理郑宏杰,男,汉族,1957年7月出生,籍贯河南,中共党员,1975年4月参加工作...
一、盐田港在世界港口中的规模排名是多少盐田港在全球港口中没有统一的总吞吐量排名,但作为单体集装箱码头,其规模处于全球领先地位。具...
本文目录10月19日广州新增本土确诊6例和本土无症状44例详情公布12月4日汕头新增47例确诊病例和19例无症状感染者12月1日...
本文目录深圳五和属于哪个区深圳市龙岗区有什么街道龙华区有哪些街道一、深圳五和属于哪个区深圳五和属于龙岗区。深圳五和位于广东省深圳...
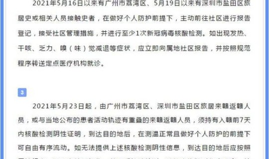
本文目录从深圳回来需要隔离吗现在从深圳去广州再回来深圳需要隔离吗现在从深圳出去要隔离吗,深圳出市需要隔离吗深圳回重来需要隔离吗深...
本文目录核酸检测没报备会不会变成黄码全员核酸不做会变成黄码么全员核酸一次不做会变黄码吗西安黄码可以做全员核酸吗(西安24小时不做...
本文目录深圳公交码和健康码怎么绑定深圳地铁站进站要核酸检测证明吗深圳回来健康码会变吗深圳健康码查询步骤图解在深圳为什么申请不了健...