现在全国疫情进入了一个新的考验时期,对于疫情的发展也是有着很大的变化 ,目前的我国已经有不少的个中风险地区了,所以大家更是需要对疫情防控做好更加深刻的认识和准备,下面我们就来看看全国中高风险地区名单以及查询方式吧。
全国中风险地区名单截止1月27日
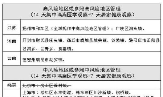
一 、高风险地区(9个):
河北省(3个)
石家庄市藁城区全域;
石家庄市新乐市全域;
邢台市南宫市全域 。
黑龙江省(4个)
绥化市望奎县全域;
绥化市海伦市永富镇众发村;
绥化市海伦市永富镇东大村;

(图片来源于 *** 侵删)
哈尔滨市利民开发区裕田街道。
吉林省(1个)
通化市东昌区全域。
北京市(1个)
大兴区天宫院街道融汇社区 。
二、中风险地区(69个):
北京市(2个)
顺义区赵全营镇联庄村;
顺义区北石槽镇北石槽村。
上海(4个)
黄浦区贵西小区;
黄浦区昭通路居民区(福州路以南区域);
黄浦区中福世福汇大酒店;
宝山区临江新村(一、二村)小区。
黑龙江省(35个)
哈尔滨市(18个)
哈尔滨市呼兰区兰河街道;
哈尔滨市呼兰区呼兰街道;
哈尔滨市呼兰区公园路街道;
哈尔滨市呼兰区腰堡街道;
哈尔滨市呼兰区建设路街道;
哈尔滨市呼兰区康金街道;
哈尔滨市呼兰区萧乡街道;
哈尔滨市利民开发区利民街道;
哈尔滨市利民开发区裕强街道;
哈尔滨市利民开发区南京路街道;
哈尔滨市利民开发区利业街道;
哈尔滨市香坊区新成街道;
哈尔滨市道里区工农街道;
哈尔滨市道外区巨源镇;
哈尔滨市香坊区上东社区万象上东小区E栋2单元;
哈尔滨市香坊区大庆路街道办事处电塔小区101栋7单元;
哈尔滨市香坊区香坊大街街道办事处香中社区古香街12号;
哈尔滨市香坊区和平路街道办事处风华社区石化小区9栋6单元 。
安达市(15个)
绥化安达市圣世家园小区;
绥化安达市淮阳人家小区;
绥化安达市润达学府苑小区;
绥化安达市金税小区;
绥化安达市华庭二期小区;
绥化安达市民政高层小区;
绥化安达市审计局家属楼小区;
绥化安达市工商银行家属楼小区(含工商银行办公区);
绥化市海伦市永富镇思源村;
绥化市海伦市永富镇同发村;
绥化市海伦市丰山乡丰庆村;
绥化市海伦市丰山乡丰山村;
绥化市海伦市丰山乡丰荣村;
绥化市海伦市福民乡永兴村;
绥化市海伦市伦河镇锦绣嘉园小区。
齐齐哈尔市(1个)
齐齐哈尔市昂昂溪区大五福玛村。
大庆市(1个)
大庆市龙凤区世纪唐人中心小区2栋1单元 。
吉林省(5个)
长春市(2个)
长春市鲁辉国际城荷兰小镇小区;
长春市公主岭市范家屯镇全域。
松原市(2个)
松原市经济技术开发区新农小区7号楼;
松原市宁江区善友镇新屯村。
通化市(1个)
通化医药高新区奕达小区。
河北省(23个)
廊坊市(1个)
廊坊市固安县英国宫5期 。
石家庄(21个)
河北省胸科医院公寓北区;
石家庄市裕华区海天阳光小区;
石家庄市裕华区晶彩苑小区;
石家庄市裕华区东方明珠小区;
石家庄市裕华区卓东小区;
石家庄市裕华区十二化建小区16 、17号楼;
石家庄市高新区赵村新区小区;
石家庄市高新区同祥城小区C区;
石家庄市高新区和合美家小区;
石家庄市长安区保利花园D区;
石家庄市长安区前进村;
石家庄市长安区普和小区南院;
石家庄市长安区建明小区;
石家庄市长安区简筑家园小区;
石家庄市栾城区卓达太阳城希望之洲小区;
石家庄市正定县冯家庄村;
石家庄市正定县东平乐村;
石家庄市平山县防疫站小区;
石家庄市平山县访驾庄村;
石家庄市赵县任庄村;
石家庄市河北城建学校家属院;
邢台(1个)
邢台市隆尧县烟草家园(烟草公司家属院)。
三、低风险地区:
除上述地区外的其他地区。
来源:澎湃新闻
全国中高风险地区名单查询方式国务院客户端小程序
国务院客户端【疫情风险等级查询】上线新功能 ,可以一键查看全国中高风险地区
进入应用后点击页面上部的按钮,即可一目了然 。
年11月29日11时)
截至2021年11月29日11时:全国共有高风险地区1个,其中内蒙古1个。中风险地区12个 ,其中云南省2个,辽宁省5个,上海市3个 ,内蒙古2个。江西疾控温馨提醒:中高风险地区人员暂缓来(返)赣,本省人员不前往中高风险地区 。群众到人流密集场所,仍应坚持戴口罩(必须是符合国家标准的一次性医用口罩)。
最新调整情况:
➤内蒙古一地调整为高风险地区,两地调整为中风险地区
经内蒙古自治区新冠肺炎疫情防控指挥部医疗防控组批准 ,自28日起,将满洲里市东山街道办事处调整为新冠肺炎疫情高风险地区,将满洲里市南区街道办事处调整为新冠肺炎疫情中风险地区 ,并实施相应管控措施。
根据全国疫情的变化情况,每天全国中高低风险地区的划分都会进行一定的调整 。截止到目前为止(1月15日)我国现有两个高风险地区以及69个中风险地区。下面我们就来关注一下具体的名单以及中高风险区域的查询。
全国中高风险区域查询方式1、根据“国务院客户端 ”APP进行查询,每天会对全国疫情中高风险地区目录调整2、全国疫情风险等级查询小程序
3 、全国疫情风险等级查询步骤:(1)在微信首页点击发现 ,然后选择小程序进入 。
(2)进入后,点击右上方的搜索框。
(3)输入国务院客户端搜索,并点击进入。
(4)在国务院客户端主页面 ,点击疫情风险查询。
(5)在弹出的对话框,点击允许 。
(6)最后就可以看到该城市的风险等级了。
全国中高风险地区名单截止1月27日
一、高风险地区(9个):
河北省(3个)
石家庄市藁城区全域;
石家庄市新乐市全域;
邢台市南宫市全域。
黑龙江省(4个)
绥化市望奎县全域;
绥化市海伦市永富镇众发村;
绥化市海伦市永富镇东大村;
哈尔滨市利民开发区裕田街道 。
吉林省(1个)
通化市东昌区全域。
北京市(1个)
大兴区天宫院街道融汇社区。
二、中风险地区(69个):
北京市(2个)
顺义区赵全营镇联庄村;
顺义区北石槽镇北石槽村 。
上海(4个)
黄浦区贵西小区;
黄浦区昭通路居民区(福州路以南区域);
黄浦区中福世福汇大酒店;
宝山区临江新村(一、二村)小区。
黑龙江省(35个)
哈尔滨市(18个)
哈尔滨市呼兰区兰河街道;
哈尔滨市呼兰区呼兰街道;
哈尔滨市呼兰区公园路街道;
哈尔滨市呼兰区腰堡街道;
哈尔滨市呼兰区建设路街道;
哈尔滨市呼兰区康金街道;
哈尔滨市呼兰区萧乡街道;
哈尔滨市利民开发区利民街道;
哈尔滨市利民开发区裕强街道;
哈尔滨市利民开发区南京路街道;
哈尔滨市利民开发区利业街道;
哈尔滨市香坊区新成街道;
哈尔滨市道里区工农街道;
哈尔滨市道外区巨源镇;
哈尔滨市香坊区上东社区万象上东小区E栋2单元;
哈尔滨市香坊区大庆路街道办事处电塔小区101栋7单元;
哈尔滨市香坊区香坊大街街道办事处香中社区古香街12号;
哈尔滨市香坊区和平路街道办事处风华社区石化小区9栋6单元。
安达市(15个)
绥化安达市圣世家园小区;
绥化安达市淮阳人家小区;
绥化安达市润达学府苑小区;
绥化安达市金税小区;
绥化安达市华庭二期小区;
绥化安达市民政高层小区;
绥化安达市审计局家属楼小区;
绥化安达市工商银行家属楼小区(含工商银行办公区);
绥化市海伦市永富镇思源村;
绥化市海伦市永富镇同发村;
绥化市海伦市丰山乡丰庆村;
绥化市海伦市丰山乡丰山村;
绥化市海伦市丰山乡丰荣村;
绥化市海伦市福民乡永兴村;
绥化市海伦市伦河镇锦绣嘉园小区 。
齐齐哈尔市(1个)
齐齐哈尔市昂昂溪区大五福玛村。
大庆市(1个)
大庆市龙凤区世纪唐人中心小区2栋1单元。
吉林省(5个)
长春市(2个)
长春市鲁辉国际城荷兰小镇小区;
长春市公主岭市范家屯镇全域 。
松原市(2个)
松原市经济技术开发区新农小区7号楼;
松原市宁江区善友镇新屯村。
通化市(1个)
通化医药高新区奕达小区。
河北省(23个)
廊坊市(1个)
廊坊市固安县英国宫5期。
石家庄(21个)
河北省胸科医院公寓北区;
石家庄市裕华区海天阳光小区;
石家庄市裕华区晶彩苑小区;
石家庄市裕华区东方明珠小区;
石家庄市裕华区卓东小区;
石家庄市裕华区十二化建小区16 、17号楼;
石家庄市高新区赵村新区小区;
石家庄市高新区同祥城小区C区;
石家庄市高新区和合美家小区;
石家庄市长安区保利花园D区;
石家庄市长安区前进村;
石家庄市长安区普和小区南院;
石家庄市长安区建明小区;
石家庄市长安区简筑家园小区;
石家庄市栾城区卓达太阳城希望之洲小区;
石家庄市正定县冯家庄村;
石家庄市正定县东平乐村;
石家庄市平山县防疫站小区;
石家庄市平山县访驾庄村;
石家庄市赵县任庄村;
石家庄市河北城建学校家属院;
邢台(1个)
邢台市隆尧县烟草家园(烟草公司家属院) 。
三、低风险地区:
除上述地区外的其他地区。
来源:澎湃新闻
本文由小金于2026-03-01发表在金层网,如有疑问,请联系我们。
本文链接:https://m.jinceng.com/8405.html