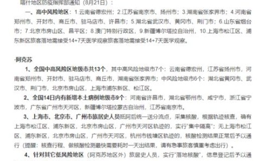
当前位置:首页 > 生活 > 正文

天津新增3例本土病例详情,天津发现一例本土病例

一 、每经9点|天津昨日新增33例本土确诊病例

2022年1月15日0-24时 ,天津市新增33例本土新冠肺炎确诊病例(含6例由无症状感染者转为确诊病例),新增1例境外输入性新冠肺炎确诊病例,无新增本土无症状感染者及境外输入无症状感染者 ,治愈出院2例境外输入病例。

以下为详细信息梳理:

本土确诊病例情况

新增本土确诊33例 ,其中6例由无症状感染者转归,剩余27例为新发现病例 。

病例发现时间范围为2022年1月15日0时至24时,数据来源于天津市卫生健康委员会官方公众号“健康天津”。

境外输入病例情况

新增1例境外输入性确诊病例 ,具体来源及行程轨迹未在通报中详细说明。

当日无新增境外输入无症状感染者,此前累计的境外输入病例中有2例治愈出院 。

无症状感染者动态

天津新增3例本土病例详情,天津发现一例本土病例

(图片来源于 *** 侵删)

未报告新增本土无症状感染者,表明当前疫情传播链可能以确诊病例为主 。

境外输入无症状感染者连续多日零新增,反映国际航班入境防控措施效果稳定。

疫情趋势分析

天津市自2022年1月8日报告奥密克戎变异株引发的本土疫情以来 ,病例数呈现波动状态。1月15日新增病例数较前几日(如1月14日新增41例)有所下降,但需结合后续数据判断是否为拐点 。

6例无症状转确诊病例提示,部分感染者在初期未表现症状 ,但后续病毒载量增加后符合确诊标准,需持续关注隔离管控人群的筛查结果。

防控措施进展

天津市已启动多轮全员核酸检测,重点区域(如津南区)实施封控管理 ,通过“早发现、早隔离 ”策略遏制病毒扩散。

社区传播风险仍存在 ,需警惕聚集性疫情,尤其是学校、工厂等人员密集场所的防控漏洞 。

图:天津市某社区核酸检测点(图片来源:健康天津公众号)与其他地区疫情关联

同期河南省(1月15日新增29例本土确诊,涉及郑州 、安阳 、许昌)和北京市(强调奥密克戎防控)的疫情通报显示 ,国内多地仍面临输入性风险与本土传播压力。

天津市需加强与周边省份的疫情信息共享,防范跨区域传播,尤其是通过交通枢纽(如高铁、航班)的潜在扩散。

公众健康建议

居民应严格遵守当地防疫要求 ,非必要不前往中高风险地区,减少聚集性活动 。

接种新冠疫苗加强针可显著降低重症风险,符合条件者需尽快完成全程接种。

出现发热、咳嗽等症状时 ,立即前往发热门诊就医,并主动告知近期行程史。

数据来源说明:本回答信息均来自“健康天津”公众号及每日经济新闻AI快讯,数据截至2022年1月15日24时 ,后续动态需以官方最新通报为准 。

二 、1月30日天津新增11例本土确诊病例

2022年1月30日0-24时,天津市新增11例本土新冠肺炎确诊病例,具体情况如下:

新增病例类型:当日新增的11例均为本土新冠肺炎确诊病例 ,无新增境外输入性新冠肺炎确诊病例。

无新增本土无症状感染者 ,也无新增境外输入无症状感染者。

治愈出院情况:当日治愈出院19人,其中本土病例17人,境外输入病例2人 。

累计数据统计:自2022年1月8日至1月30日 ,天津市累计报告本土新冠肺炎确诊病例386例,治愈出院308人,在院78例 。

累计报告本土无症状感染者22例 ,解除医学观察5人,尚在医学观察1例,转为确诊病例16例。

此外 ,天津还开展了河北区核酸筛查工作:

筛查时间:2022年1月31日7时开始。筛查范围:王串场街、宁园街、建昌道街 、月牙河街域内全体居民(含外来人员、流动人员) 。

三、天津新增本土确诊病例在哪个区

河西区和河东区。根据天津市疫情防控显示,天津9月7新增本土1+2,在河西区和河东区 ,2022年9月7日0时至24时,市疾控部门报告新增3例本土新冠病毒核酸检测阳性感染者,其中2例为管控人员筛查发现。其中确诊病例1例(轻型) ,无症状感染者2例 。了解详细情况可关注当地官方网站 ,获取之一手权威信息。

四 、天津新增59例本土阳性,天津新增2例本土阳性

记者从市疫情防控指挥部获悉,2022年10月4日0时至24时,我市疾控部门报告新增59例本土新冠病毒核酸检测阳性感染者 ,其中确诊病例2例(轻型),无症状感染者57例。感染者1至51,均为昨日通报的外省返津感染者密接筛查发现 ,均为抵津后即闭环转运至隔离管控,10月4日采集咽拭子,经检测中心检测 ,结果呈阳性;其中,新冠肺炎确诊病例2例,新冠病毒无症状感染者49例 ,无社会面传播风险 。阳性感染者59,男,30岁 ,居住于天津市西青区中北镇 ,系管控人员筛查发现,10月4日采集鼻咽拭子,经检测中心检测 ,结果呈阳性,为新冠病毒无症状感染者。

天津新增59例本土阳性究竟是怎么一回事,跟随我一起看看吧。

来源:津云

记者从市疫情防控指挥部获悉 ,2022年10月4日0时至24时,我市疾控部门报告新增59例本土新冠病毒核酸检测阳性感染者,其中确诊病例2例(轻型) ,无症状感染者57例 。详情如下:

感染者1至51,均为昨日通报的外省返津感染者密接筛查发现,均为抵津后即闭环转运至隔离管控 ,10月4日采集咽拭子,经检测中心检测,结果呈阳性;其中 ,新冠肺炎确诊病例2例 ,新冠病毒无症状感染者49例,无社会面传播风险。

感染者52至55,均为外省来返津人员 ,均为抵津后即闭环转运至隔离管控,10月4日采集鼻咽拭子,经检测中心检测 ,结果呈阳性,均为新冠病毒无症状感染者,无社会面传播风险。

阳性感染者56 ,女,24岁,居住于天津市经济技术开发区 ,系管控人员筛查发现,10月4日采集鼻咽拭子,经检测中心检测 ,结果呈阳性 ,为新冠病毒无症状感染者 。

阳性感染者57,女,36岁 ,居住于天津市经济技术开发区,系管控人员筛查发现,10月4日采集鼻咽拭子 ,经检测中心检测,结果呈阳性,为新冠病毒无症状感染者 。

阳性感染者58 ,女,37岁,居住于天津市经济技术开发区 ,系管控人员筛查发现,10月4日采集鼻咽拭子,经检测中心检测 ,结果呈阳性 ,为新冠病毒无症状感染者。

阳性感染者59,男,30岁 ,居住于天津市西青区中北镇,系管控人员筛查发现,10月4日采集鼻咽拭子 ,经检测中心检测,结果呈阳性,为新冠病毒无症状感染者。

津云新闻记者刘畅

天津新增59例本土阳性相关阅读:

10月5日天津市疫情又有了新情况!昨日新增本土2+57例

2022年10月5日最新消息:

2022年10月4日0-24时 ,

天津市新增本土感染者2例 。

新增本土无症状感染者57例。

天津市新增阳性外地来津人员2例。

新增外地来津无症状感染者53例 。

境外新增阳性确诊病例1例。

西青区新增本土无症状感染者1例。

经济开发区新增本土无症状感染者3例 。

天津市相比昨天1+18确实明显增加。但社会面感染者也下降不少。尤其在假期人流量大,一定要带好口罩注意防护 。

天津前几天社会面几乎清零恢复正常状态,昨天新增2+57例病例 ,让这疫情又有了波折,我们要尽快先把疫情社会面新增控制住,先筛查社会面新增。疫情就得到了理想的控制。

我们要为忙碌的疫情工作者点赞 ,现在国庆假期人流量比较大 。他们为了做好防疫工作 ,都在不停努力 。感谢所有的防疫工作人员,向所有的防疫工作人员致敬!#天津头条#

疫情期间温馨提示:

1、疫情期间请广大市民朋友自觉遵守防疫条例,关注官方发布的声明。不信谣、不传谣 、不造谣。时刻保持个人的防疫意识 。

2、在公共场合务必科学佩戴好口罩 ,主动出示健康码,核酸检测报告。保持安全社交距离。

3、积极接种新冠疫苗,做好自身和家人的健康监测 ,自觉遵守测温 、扫码 、戴口罩、查验核酸等出行管理要求 。

4、保持室内通风 、勤洗手。每天通风保持4次左右,每次通风保持30分钟有效防护疫情。

5、如出现发热、咳嗽 、腹泻、乏力等症状,佩戴好一次性医用外科口罩 ,及时到就近的发热门诊就诊,就诊过程中应避免乘坐公共交通工具 。

最新文章