当前位置:首页 > 科普 > 正文

石河子最新疫情政策,内地户口来石河子优惠政策

一、石河子疫情过后外来务工人员有啥好的政策了

对于外来务工人员暂时找不到工作又得不到家庭支持而使生活陷入困境的外来务工人员 ,因实施管控等原因暂时滞留的临时遇困人员,取消户籍地限制,由急难发生地乡镇或县级民政部门按急难型实施临时救助 ,做到凡困必帮 、有难必救。同时,对未纳入兜底保障范围但受疫情影响无法返岗复工、连续三个月无收入来源、生活困难且失业保险政策无法覆盖的农民工等未参保失业人员,及时给予临时救助 ,发放一次性临时救助金 。根据疫情影响,临时救助可采取现金和物资发放等形式,必要时可通过发放生活必需品及防护用品等方式实施。

二 、石河子疫情情况如何

通过查询相关资料显示 ,石河子疫情情况有好转。因为新疆刚刚发布今日疫情最新通报:9月6日0时至21时 ,新疆新增本土无症状感染者转确诊病例2例 。新增本土无症状感染者24例,其中,乌鲁木齐市天山区4例、水磨沟区2例、米东区1例 ,伊犁州伊宁市12例,塔城地区乌苏市2例,昌吉州呼图壁县1例 ,巴州库尔勒市2例。

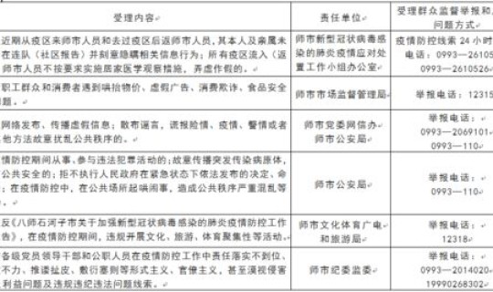
三 、石河子市疫情指挥部热线 ***

石河子市疫情指挥部热线 *** 号码是0993-2610512以及2610513。依据兵团政务服务网官方网站发布的消息可知,上述两个 *** 号码均为石河子市疫情指挥部热线 ***  。

此外依据兵团政务服务网官方网站发布的消息可知,该两个 *** 号码可以为群众提供疫情防控政策咨询、核酸检测服务以及隔离出行政策查询等服务。

2022年12月份石河子市疫情防控最新政策:

1、科学精准划分风险区域。按楼栋 、单元 、楼层、住户划定高风险区 ,不得随意扩大到小区、社区和街道(乡镇)等区域 。不得采取各种形式的临时封控 。

2 、进一步优化核酸检测。不按行政区域开展全员核酸检测,进一步缩小核酸检测范围、减少频次。根据防疫工作需要,可开展抗原检测 。

石河子最新疫情政策	,内地户口来石河子优惠政策

(图片来源于 *** 侵删)

3、优化调整隔离方式。感染者要科学分类收治,具备居家隔离条件的无症状感染者和轻型病例一般采取居家隔离 ,也可自愿选择集中隔离收治。

4 、落实高风险区“快封快解” 。连续5天没有新增感染者的高风险区 ,要及时解封。

以上内容参考兵团政务服务网-石河子市疫情防控服务热线 *** 汇总来了、石河子市人民 *** -关于进一步优化落实新冠肺炎疫情防控措施的通知

四、石河子有疫情了吗

石河市有疫情了,从2022年8月7号开始保持静默状态,已经32天了 ,现在感染者和无症状感染者已经保持零增长很多天了,从一开始无症状感染者不断增长,更高峰时期达到一百七十多列 ,到零增长,到现在还有几列,很快就可以清零了 ,按现在的疫情状况来看,觉得要不了多久,人们就可以恢复正常生活状态了。

五 、新疆石河子疫情严重吗

严重 。根据新疆卫健委官方网站疫情防控公告信息显示 ,2022年8月11日0至24时,新疆 *** 尔自治区新增确诊病例1例,为昌吉州呼图壁县无症状感染者转确诊病例 ,新增无症状感染者410例 ,疫情情况较为严重。石河子地区4例、叶城县2例,均已转移至疫情防护隔离点进行统一隔离。

六、石河子疫情总共有几例

9月2日0时至24时,新疆 *** 尔自治区新增本土无症状感染者转确诊病例1例 ,在乌鲁木齐市沙依巴克区;新增本土无症状感染者35例,其中,乌鲁木齐市天山区3例 、沙依巴克区6例、水磨沟区2例 ,伊犁州伊宁市15例,塔城地区乌苏市2例,昌吉州呼图壁县1例、吉木萨尔县1例 ,巴州库尔勒市3例,阿克苏地区库车市2例(为外省输入) 。

9月2日0时至24时,新疆 *** 尔自治区新增本土确诊病例治愈出院10例;新增本土无症状感染者解除隔离医学观察134例。

截至9月2日24时 ,新疆 *** 尔自治区现有本土确诊病例32例;境外输入确诊病例2例;本土无症状感染者1174例;境外输入无症状感染者3例。

七 、最近疫情石河子火车可以回甘肃吗

可以,截至2020年8月28日,石河子市属于低风险区 ,可乘火车从石河子到甘肃 ,但须遵守甘肃当地的疫情防控政策 。

甘肃疫情防控政策:

1 、对高风险区来甘人员,全部落实就地集中隔离14天,期间不少于两次核酸检测 ,隔离期间食宿费用自理 。

2、对中风险区来甘人员,如能提供7日内核酸检测阴性证明的,移交目的地落实居家健康监测措施 ,于第7天至第10天进行一次核酸检测;不能提供核酸检测证明的,应立即临时留观并进行核酸检测,临时留观期间食宿费用自理。

检测结果为阴性的 ,移交目的地落实居家健康监测措施,于第7天至第10天进行第二次核酸检测。

3、对低风险区来甘人员,持有健康码“绿码 ”且体温正常的 ,可有序流动 。

扩展资料

全国疫情中高风险地区名单(截至2020年8月28日15时)

1 、高风险地区:新疆 *** 尔自治区乌鲁木齐市天山区,新疆 *** 尔自治区乌鲁木齐市沙依巴克区。

2、中风险地区:广东省汕尾市陆丰市南塘镇,新疆 *** 尔自治区乌鲁木齐市经济技术开发区(头屯河区) ,新疆 *** 尔自治区乌鲁木齐市高新技术产业开发区(新市区) ,新疆 *** 尔自治区乌鲁木齐市水磨沟区。

参考资料来源:甘肃省疾病预防控制中心--现在从石河子坐火车到兰州要不要核酸检测证明需不需要隔离

参考资料来源:广东省人民 *** --全国疫情中高风险地区名单(截至2020年8月28日15时)

最新文章