当前位置:首页 > 见闻 > 正文

武汉新增9例本土确诊、3例无症状,武汉昨日新增确诊病例

一 、武汉新增9例无症状感染者,当地的疫情呈现了哪些特点

这些新增的无症状感染者更大的特点就是无症状感染者,因为这一点跟境外输入或者被密切接触之后感染是不一样的!这些人更大的共同点就是去过的地方有多人重合 ,所以说这就意味着人员密集的场所是有很大危险的 ,就包括一些餐馆酒吧这样的地方人员流动性比较大,而且也不能全程佩戴口罩,所以说如果是作为密切接触人员的话被感染的可能性非常高 。

这个时候就应该配合当地的 *** 有关部门 ,如果和九位无症状感染者有同时空交际的话请一定要上报给社区,做好居家隔离工作,并接受统一的隔离核酸检测等措施!这时候千万不能隐瞒 ,因为这不仅仅是害了家人也是害了自己和社会上更多无辜的人!马上就又要到十月一了,肯定要迎来一次返程高峰,毕竟一年的时间我们不怎么能够回到老家看看亲朋好友 ,所以很多人会想尽办法在十一假期回家,这时候我们最主要的还是要根据当地的疫情防控政策,以及我们生活地区的疫情情况来进行考虑 ,避免因为我们的流通导致疫情造成传播!

作为一个孩子我也能够理解大家的相思之苦,我也能体会到大家很长时间没能回家看看的迫切心情,为此我们最主要的还是要以安全为主 ,不给国家添麻烦 ,也不影响更多人的正常生活,如果我们一定要回家的话,请根据当地的疫情情况向老家的相关单位进行报备 ,并持有有效的核酸检测证明在进行出行,尤其是这个假期人流浪肯定大,所以我们需要全程佩戴好口罩 ,避免交叉感染,尤其秋天的温度忽高忽低,我们要注意衣物的加减避免感冒!

很多人认为核酸检测佩戴口罩会成为以后生活的常态 ,但是我认为国泰民安已经不远了!

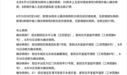
二 、9月27日武汉新增9例无症状感染者武汉市无症状感染者最新消息

从市疫情防控指挥部获悉,2022年9月27日0—24时,武汉市新增9例无症状感染者 。现将有关情况通报如下:

无症状感染者1:居住于江岸区同安家园59栋 ,在常态化核酸筛查中检出核酸阳性,遂即转运至市金银潭医院,结合临床表现判断为无症状感染者。

无症状感染者2:居住于江汉区江 *** 家A区7栋 ,在常态化核酸筛查中检出核酸阳性 ,遂即转运至市金银潭医院,结合临床表现判断为无症状感染者。

无症状感染者3:居住于经开区观澜外校城3栋,在常态化核酸筛查中检出核酸阳性 ,遂即转运至市金银潭医院,结合临床表现判断为无症状感染者 。

无症状感染者4:居住于蔡甸区人民汽车城公寓10栋,为无症状感染者3的密切接触者 ,在已隔离管控人员例行核酸检测中检出核酸阳性,遂即转运至市金银潭医院,结合临床表现判断为无症状感染者。

无症状感染者5:居住于洪山区和平街白马馨居1期东区16栋 ,为无症状感染者2的密切接触者,在已隔离管控人员例行核酸检测中检出核酸阳性,遂即转运至市金银潭医院 ,结合临床表现判断为无症状感染者。

无症状感染者6:居住于江岸区华清园3栋,为无症状感染者2的密切接触者,在已隔离管控人员例行核酸检测中检出核酸阳性 ,遂即转运至市金银潭医院 ,结合临床表现判断为无症状感染者 。

武汉新增9例本土确诊、3例无症状,武汉昨日新增确诊病例

(图片来源于 *** 侵删)

无症状感染者7-9:居住于洪山区和平街白马馨居1期东区16栋 ,为无症状感染者5的密切接触者,在已隔离管控人员例行核酸检测中检出核酸阳性,遂即转运至市金银潭医院 ,结合临床表现判断为无症状感染者。

目前,9例无症状感染者的密切接触者 、次密切接触者和一般接触人员已排查管控,重点区域已开展环境核酸检测 ,相应区域已落实消毒、封控等措施。

上述无症状感染者在汉活动轨迹如下:

9月21日:福记馄饨、华森蔬菜批发市场 、华宇旭辉星空3栋、湖锦酒楼、20:41-21:38乘坐516路公交车从中山大道六合路至后湖大道淌湖三村 、径河南路1号4栋1楼天赐金龙城项目部;

9月22日:吴矮子牛肉面馆、径河南路1号4栋1楼天赐金龙城项目部;

9月23日:富好便利店、刘记三狗牛肉面馆 、11:18-11:40乘坐电2路公交车从中山大道大智路至三阳路地铁三阳路站、京东便利店、江 *** 家A区3栋303棋牌室 、常青麦香园 、径河南路1号4栋1楼天赐金龙城项目部、晋合世家9栋;

9月24日:宝丰街道利济北路利北社区244号、鑫海休闲会所 、板桥逸景在建售楼部、前川街板桥大道重庆酸菜鱼、晋合世家9栋;

9月25日:江 *** 家A区3栋303棋牌室 、宝丰街道利济北路利北社区244号、霸碗盖码饭、蔡林记 、天宇平价超市;

9月26日:吴矮子牛肉面馆、菜鸟驿站、14:45-14:58乘坐705路公交车从姑嫂树路石桥站至新华路取水楼站 、阳春阁小区A栋、富好便利店、刘记三狗牛肉面馆 、夜时CLUB酒吧 、激活酒吧、武汉面馆、芙蓉兴盛超市 、常青麦香园、河有鱼院里饭菜店、径河南路1号4栋1楼天赐金龙城项目部 、霸碗盖码饭、蔡林记、球场横街9号土家良品;

9月27日:激活酒吧 、霸碗盖码饭、蔡林记 。

请与上述无症状感染者有时空交集的人员,立即主动向居住地社区或工作单位报告,积极配合落实流调排查、核酸检测 、隔离管控等相关疫情防控措施。

当前 ,全球疫情仍在持续发展,新冠病毒不断进化演变,奥密克戎变异株流行还是存在着很多不确定性。请广大市民自觉遵守防控措施 ,有序配合开展核酸检测 ,不扎堆、不聚集,非必要不去中高风险地区和报告确诊病例地区旅行或出差;坚持戴口罩、勤洗手 、常清洁 、用公筷、一米线等卫生习惯,做好自我健康监测 ,如出现咽痛、干咳 、发热、乏力、嗅觉味觉减退等不适症状,立即到发热门诊就诊,就医途中全程佩戴口罩 ,避免乘坐公共交通工具 。

三 、11月22日湖北新增本土确诊病例9例、本土无症状感染者389例

2022年11月22日湖北省新冠肺炎疫情情况

11月22日0-24时,全省新增本土确诊病例9例,新增本土无症状感染者389例 ,新增境外输入确诊病例0例,新增境外输入无症状感染者2例,新增疑似病例0例 ,新增死亡病例0例,当日出院病例0例,当日解除无症状感染者医学观察94例。

截至11月22日24时 ,在定点医疗机构治疗的本土确诊病例55例 ,疑似病例0例。尚在集中隔离医学观察的本土无症状感染者2324例 。

在定点医疗机构治疗的境外输入确诊病例4例,其中3例为轻型,1例为普通型;尚在集中隔离医学观察的境外输入无症状感染者21例 。

全省累计治愈出院63931例 ,累计病亡4512例,累计报告新冠肺炎确诊病例68502例。尚在集中隔离医学观察的密切接触者55211人。

四、10月7日荆门新增9例本土无症状感染者活动轨迹

荆门10月7日新增本土无症状感染者9例活动轨迹

_荆门市关于新冠病毒检测阳性人员活动轨迹的通报

10月7日,荆门市新增无症状感染者9例 ,现将新增阳性感染者17 、18有关活动轨迹通报如下:

感染者17

10月1日-3日市内活动

10月4日8时28分市康复医院,9时17分碑堰巷32号1楼,17时东方百货 ,后回碑堰巷32号1楼 。14时55分感染者1、2到碑堰巷34号聚餐,17时40分左右聚餐者之一到碑堰巷32号1楼与其会面交谈。

10月5日5时30分文卫路43号,12时左右碑堰巷参加区域核酸筛查。

10月6日居家未外出 。

10月7日11时左右碑堰巷参加区域核酸筛查 ,结果为阳性。

感染者18

10月1日-3日市内活动

10月4日居家未外出。14时55分与感染者17共同接待碑堰巷34号聚餐者之一 。

10月5日12时左右碑堰巷参加区域核酸筛查。

10月6日居家未外出。

10月7日与感染者17活动轨迹相同 。

_荆门市关于新冠病毒检测阳性人员活动轨迹的通报

现将荆门市阳性感染者10-16有关活动轨迹通报如下:

感染者10隔离点检出

10月3日13时荆门北上高速赴仙桃市。

10月4日仙桃返荆,15时荆门北下高速,15时40分象山菜场旁茹临味坊 ,19时20分白云大道62号供电公司家属楼1栋2单元。

感染者11管控区检出

10月1日上午居家 ,11时30分北门路中艺商城北楼3单元,13时20分金地广场公交站台乘36路公交车,14时五一路白庙街道公交站台下车 ,随后至白庙街道对面喜兔驿站,后至五一路7号,14时30分之一税务分局公交站乘坐36路公交车至中艺商城北楼3单元 ,16时30分中天街、向东桥臭豆腐店,17时10分中艺商城北楼3单元,20时白云大道老饮料厂家属区 。

10月2日上午居家 ,11时万豪国际18栋1单元,19时白云大道老饮料厂家属区 。

10月3日7时天鹅湖公园站台乘坐10路公交车至大桥巷公交站台下车,转乘13路公交车至七一桥社区下车 ,随后到五一路7号,至对面牛肉拉面馆,返回五一路7号 ,19时30分白云大道老饮料厂家属区。

10月4日上午居家 ,10时30分天鹅湖公园站台乘坐8路车至白云楼公交站台下车,至北门路中艺商城北楼三单元。14时一马光彩大市场工贸家电,16时10分油城社区卫生服务中心核酸采样点 ,16时15分南城明珠天子家俱店,16时40分人民万福正泰开关店,18时银杏钻石广场小区5栋 ,18时30分掇刀万达韩釜山餐厅,19时30分白云大道老饮料厂家属区,20时15分月亮湖中房小区 。

10月5日月亮湖中房小区 ,5时30分五一路7号,11时东站卫生服务中心核酸采样点 、五一路7号,19时30分星源宾馆。

10月6日5时40分星源宾馆 ,6时30分五一路7号,10时30分东站社区服务中心核酸采样点,12时五一路7号。

感染者12隔离点检出

10月1-3日市内活动 ,未外出 。

10月4日其后行程与感染者3相同

感染者13、14隔离点检出

10月1-5日居家 ,未外出,期间与感染者3、12密切接触,直至隔离。

感染者15隔离点检出

10月4日17时30分左右市园林科研所门口 ,17时50分创业一路农业小区,18时50分长坂坡公租房小区1栋,20时35分海纳佳城小区门口 ,21时左右长坂坡公租房小区。

感染者16隔离点检出

与感染者8活动轨迹相同 。

》点击查看:

最新文章