一、上海七夕有什么活动 8月上海展览活动汇总上海七夕的时候会有一些活动,大家走过路过一定不要错过,除了七夕活动还会有些展览,有兴...
一、黑龙江省免费和半价景点列表汇总-活动详情最近黑龙江有优惠活动。有些景点可以免费参观,有些景点可以打折,正好适合国庆假期来参观...
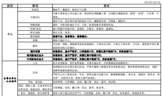
一、2021全国中高风险地区名单及查询方式现在全国疫情进入了一个新的考验时期,对于疫情的发展也是有着很大的变化,目前的我国已经有...
一、春节返乡是否需要隔离31个省市最新情况汇总春节返乡是否需要隔离?31个省市最新情况汇总:一、需要集中隔离的省市及条件北京:中...
一、2021年3月各国出入境最新政策汇总现在不管是出国还是回国,各个国家的相关政策都会有一定的调整,目前国内有中国版的疫苗护照上...
没有更多内容