一、北京8月什么时候单双号限行北京8月并未实施单双号限行。以下是关于北京8月限行情况的详细说明:限行措施:北京在2025年实施的...
一、北京单双号限行规定2020目前北京政府规定将从2020年4月11日至2020年4月10日,继续实施工作日机动车尾号限行措施,...
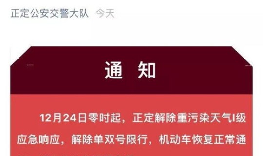
一、石家庄单双号限行表每日限行时间:8月28日零时至9月4日24时限行区域:石家庄市区及各县(市 城区全部单双号限行单号单日通行...
一、石家庄单双号限行表每日限行时间:8月28日零时至9月4日24时限行区域:石家庄市区及各县(市 城区全部单双号限行单号单日通行...
一、成都机动车限行时间规定是什么本次限行的规则是限行车辆包括所有“川A”及外地籍小型、微型载客汽车。限行时间是工作日的7:30至...
一、2021郑州怎么限号依据郑州公布的限行公示,郑州市的单双号限行现行政策至2020年12月31日。那_从2021年1月份起,郑...
一、西湖景区周末单双号限行规则2022所有双休日、国定节假日,西湖景区都实行单双号限行。对高排放车辆要求全年双休日、节假日,不分...
一、2021郑州怎么限号依据郑州公布的限行公示,郑州市的单双号限行现行政策至2020年12月31日。那_从2021年1月份起,郑...
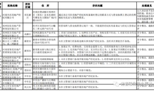
一、2021全国各地限行限号一览表目前为止,北京、天津、石家庄、保定、唐山、廊坊、秦皇岛、邯郸、雄安新区、沧州、定州、辛集、邢台...
一、石家庄几月份开始单双号限行 2023年石家庄尾号限行时间是2023年01月02日至2023年04月02日,工作日07:00-...