一、北京一核酸采样人员确诊,这名感染者的活动轨迹是怎样的北京市第302场新冠肺炎疫情防控工作新闻发布会召开,北京青年报记者从现场...
一、上海新增2例本土确诊病例,这2名病例的活动轨迹是怎样的额上海新增2例本土确诊病例,她们是母女关系。两位是从外地乘坐高铁回到上...
一、北京病例活动轨迹怎么查询北京病例活动轨迹可以通过手机微信查询,具体操作步骤如下:打开微信并进入“我”选项:启动微信应用,点击...
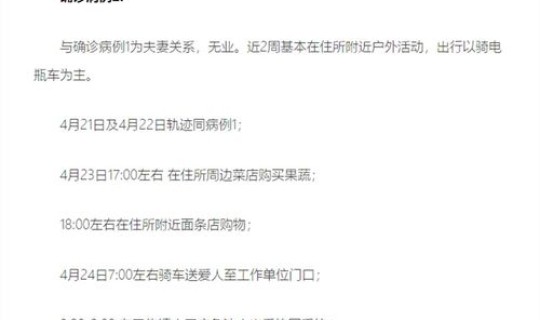
一、3月14日公布北京顺义新增1名确诊病例活动轨迹 3月14日北京市通报,顺义区新增1例新冠肺炎确诊病例,其活动轨迹如下:该病例...
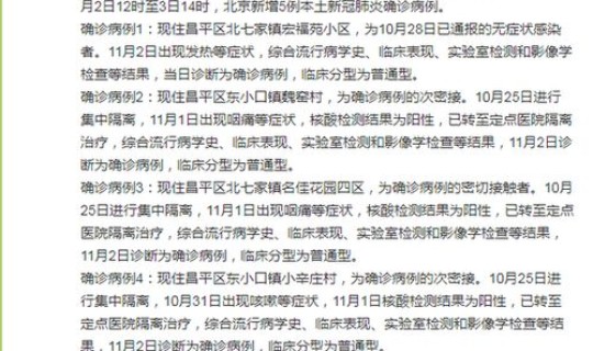
一、北京新增感染者活动轨迹公布! 10月28日,北京市召开疫情防控新闻发布会。昌平区人民政府副区长佟立志介绍昌平区5例确诊病例、...