本文目录郑州这次的疫情什么时候能结束河南郑州有疫情吗现在2022年郑州疫情开始时间和结束时间当前疫情怎么样一、郑州这次的疫情什么...
一、你感受到李兰娟怎样的精神品质写作思路:我感受到了李兰娟的科学精神,使文章中心思想鲜明、深刻地表现出来。人类科学技术的发展史,...
一、新疆疫情持续攀升状态,预计还需要多久才会解封新疆这种疫情持续攀升的状态,究竟还要持续多久,这是我们全新疆人民都关心的一个问题...
一、新冠疫情会持续多久才能彻底结束新冠疫情开始到现在已经有一年多了,对于新型冠状肺炎,这个以前大家都是十分的重视和害怕的。因为这...
本文目录新冠疫情会持续多久才能彻底结束全球新冠肺炎疫情什么时候能彻底结束新冠疫情持续多久了新冠疫情能持续多久新冠疫情还要持续多久...
本文目录山东这次病毒叫什么山东最新病毒叫什么山东什么地方出现了新冠病毒山东新型病毒叫什么山东临沂一学校发现阳性病例,当地的疫情情...
一、疫情波及多少个省市疫情波及28个省个省48个市。我国疫情处于高位平台阶段3月1日至21日,我国累计报告本土感染者超过4100...
一、山东哪里爆发疫情了截止2022年11月19日,枣庄的滕州市。据官方发布的消息截止2022年10月27日,山东滕州市新增35名...
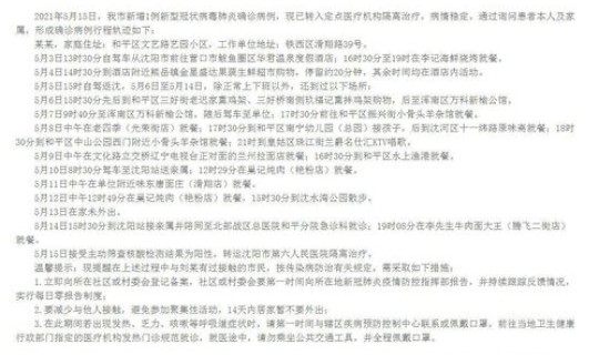
一、辽宁沈阳新增3例本土确诊病例,他们是如何被感染的根据公安报道的消息已知梁某是个出租车司机,现住址为沈阳市皇姑区明廉路博客地带...
本文目录新冠疫情会持续多久才能彻底结束新冠疫情持续多久了新冠疫情能持续多久全球新冠肺炎疫情什么时候能彻底结束疫情持续多久了一、新...