一、眉山仁寿县确诊病例行动轨迹眉山确诊病例活动轨迹2月11日0-24时,眉山市新增新型冠状病毒肺炎确诊病例1例。新增个案如下:新...
一、河南新增18例本土确诊,这些确诊者的活动轨迹是怎样的河南新增18例本土确诊病例的事情引起了不少朋友的关注,并且也让很多人感觉...
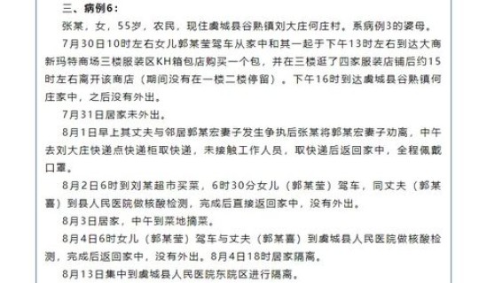
一、石家庄深泽县新增确诊病例、无症状感染者行动轨迹一览确诊病例:武某某,女,73岁,现居住深泽县大桥头镇河庄村。10月17日至2...
一、青岛疫情行程轨迹最新消息青岛疫情行程轨迹最新消息:年2月19日近日,青岛市卫生健康委员会发布了最新的疫情行程轨迹信息。根据信...
一、湖北省确诊病例行动轨迹一览湖北确诊病例活动轨迹更新时间:10月21日10月20日,天门市新增2例外省输入本地新冠肺炎确诊病例...
一、大连新增4例本土确诊病例,这些确诊者的病情严重吗大连新增四例本土确诊病例的病情并不是很严重,都属于普通确诊病例,目前正在医院...
本文目录三河市公告北京确诊病例密切接触者高某某行动轨迹2月13日唐山丰南区密切接触者孔某某行动轨迹公布新乡牧野区公布两名外地密切...
一、河北石家庄新增病例,她的行程轨迹是怎样的天气越来越冷,心冠肺炎也开始活跃起来,多个地方都出现了疫情小规模的爆发,这对于大家来...
一、10月27日莆田新增境外输入确诊病例行动轨迹莆田10月27日新增1例境外输入确诊病例的行动轨迹如下:截至10月27日24时,...
一、辽宁新增2例本土确诊,这两例的活动轨迹是怎样的 5月15日新增的两例本土确诊病例,均为辽宁省营口市金色童年摄影基地的员工,且...