一、北京市进京防疫新规定一是2021年11月13日北京市新型冠状病毒肺炎疫情防控工作第259场新闻发布会发布,为有效防范疫情传播...
一、...2022年北京返京人员进京最新规定返京需要核酸检测吗 1、2022年北京返京人员进京最新规定返京需要核酸检测吗2022...
本文目录2021年五一去北京需要办理进京证吗北京五一期间进出京规定APP2023年五一期间北京对外地车限行吗2023年五一后进京...
一、北京外地车限号规定一、北京限号规定:1、自2019年4月8日至2019年7月7日,星期一至星期五限行机动车车牌尾号分别为:5...
一、北京最新防疫政策解读北京市卫健委今早通报,12月2日0时至24时,新增703例本土确诊病例和2610例无症状感染者,其中36...
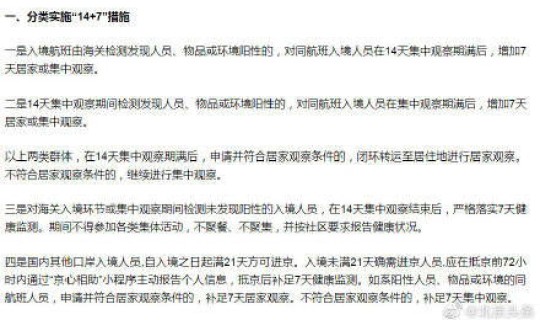
一、北京进返京最新规定进返京人员要关注自己和家人的健康,一旦出现发热、干咳、乏力、咽痛、嗅(味 觉减退、腹泻等症状,第一时间告知...
一、返京人员不需要隔离14天的政策需要哪些条件复工后的问题,疫情会不会反弹成为需要十分小心的问题。来看最新的案例,首先北京一员工...
一、外地车进北京限行怎么限制啊办进京证也不行吗外地车办理进京证后可以在北京部分区域通行,具体限行规定如下:1、工作日早晚高峰,7...
一、进京最新规定政策 2022辽宁铁岭隔离核酸检测最新政策来/返铁:1、所有域外来(返 铁人员:抵铁前24小时要通过“畅行铁岭”...
一、北京市进京防疫新规定一是2021年11月13日北京市新型冠状病毒肺炎疫情防控工作第259场新闻发布会发布,为有效防范疫情传播...