当前位置:首页 > 百科 > 正文

低风险地区人员进京需要核酸吗,外地车进北京有什么要求

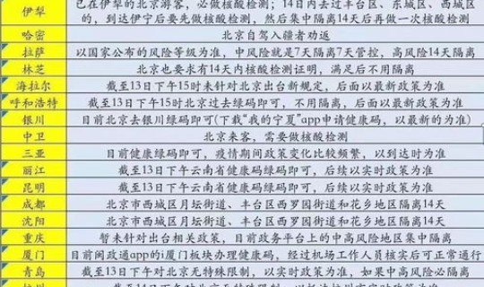
一 、...2022年北京返京人员进京最新规定返京需要核酸检测吗

1、2022年北京返京人员进京最新规定返京需要核酸检测吗

2022年北京返京人员进京最新规定

2月6日下午6:00,北京疫情防空办召开了第282场发布会 ,要求所有进返京人员在抵京后,72小时内需进行一次核酸检测 。北京返京人员进京最新规定如下:

1.2022北京返京人员进京最新规定一:低风险地区人员

返京需要持48小时核酸检测证明和北京健康码绿码,一般在出发地就会要求你出示核酸检测阴性证明才能让你乘坐高铁、火车 、飞机等交通工具。

2.2022北京返京人员进京最新规定二:中高风险地区人员

限制进京。截至2022年2月6日17时 ,高风险地区天津市2个、浙江省1个 。

3.2022北京返京人员进京最新规定三:核酸检测要求

所有进返京人员在抵京后72小时内需进行一次核酸检测,通勤人员按照现有政策规定继续执行,未能按时进行核酸检测的 ,北京健康宝将弹窗提示,请进返京人员及时关注防控提醒和短信提示,抵京后之一时间向所在社区、村 、单位、酒店等报告 ,配合做好核酸检测、健康管理等防疫工作。

返京需要核酸检测吗

返京需要核酸检测 ,因为根据北京疫情防空办2月6日发布的最新消息,对春节所有返京人员在抵京72小时内进行一次核酸检测。若没有及时做核酸检测的,北京健康宝会弹出窗口进行提示 ,建议返京人员之一时间去做一个 。

低风险地区人员进京需要核酸吗,外地车进北京有什么要求

(图片来源于 *** 侵删)

1.返京72小时没做核酸会怎样?

北京健康将弹窗提示 ,建议大家配合疫情防控工作,到当地社区做一次核酸检测。

2.返京72小时没做核酸会限制出行吗?

不会限制出行。但属于不配合疫情防控,严重的会受到一定的处罚 ,但具体以官方通知为准 。

总得来说,北京返京人员进京最新规定针对不同人群落实的政策也不一样,但春节期间返京需要做核酸检测 ,并且在抵京72小时内再做一次核酸检测,不然北京健康宝就会给予提示 。

2 、北京进返京最新规定

1 、2022年进京最新政策一,人员进(返)京须持48小时内核酸检测阴性证明和“北京健康宝”绿码。14日内有1例以上(含1例)本土新冠病毒感染者所在县(市、区、旗)旅居史人员严格限制进(返)京。民航 、铁路、公路将加强枣如远端登机登车和进京检查站查验 ,在京人员非必须不前往陆路边境口岸所在县(市、区 、旗) ,不去中高风险地区和报告确诊病例的地区旅游、出差;

2、2022年进京最新政策二,严格控制在京举办全国性会议 、培训等活动 。确需举办的,坚持“谁举办、谁负责 ”“谁审批、谁负责” ,主办单位要切实履行疫情防控主体责任,制定专门防疫方案,严防涉疫风险人员参加 ,举办期间实行闭环管理,人员不得外出。承办活动的各类酒店 、宾馆,要严格落实扫码登记、体温检测要求 ,不得接待涉疫风险人员;

3、2022年进京最新政策三,天津市津南区,南开区竹华里的人员严格限制进(返)京。2021年12月23日(含)以来途经天津市津南区 ,南开区竹华里已来京人员参照中风险地区来京人员管控,进行居家隔离,按照社区要求开展核酸检测 。2021年12月23日(含)以来途经天津市人员立即主动报告社区 、单位 、咐判宾馆等 ,配合健康监测、核酸检测等防控措施慎瞎

3、2022年北京进京有新规定吗?

.2022北京进京最新规定

之一类是限制进京人员:主要针对14日内有1例以上(含1例)本土新冠病毒感染者所在县(市 、区、旗)旅居史人员;

第二类是非必要不进京人员:主要针对陆路边境口岸所在县(市、区 、旗)旅居史人员 ,这些地区主

要分布在黑龙江省、内蒙古、新疆 、 *** 、云南、广西。

第三类是低风险地区人员:持48小时内核酸检测阴性证明和“北京健康宝”绿码才能进京。另外需要注意的是,从1月22日零时至3月底,这类人员在抵京后72小时内须做核酸检测 ,并进行报备 。

第四类是环京地区通勤人员:首次进(返)京须持48小时内核酸阴性证明,此后每次进(返)京持14日内核酸阴性证明即可。

2.2022北京出京最新规定

之一类是确诊病例街道人员:近十四日通报确诊病例的街道不能出京,严格执行疫情防控规定。而目前 ,北京海淀区博雅西园有两例本土确诊病例,而朝阳区平房乡石各庄村558号新增一例阳性 。

第二类是低风险地区人员:提倡市民群众就地过节,特别是不前往14日内有新增本土新冠病毒感染者的县 ,非必须不前往陆路边境口岸所在县。

第三类是出京旅游人员:市民群众更大限度减少出京旅游活动,京内景点严格控制预约人数。暂停跨省旅游,在途团队加强防疫管理 。继续暂停出入境旅游业务 。

4 、北京进京证2023新规定

2023外地车辆进京政策如下:

1、外省、区 、市机动车全天禁止进入二环路(含)以内道路 、建国门外大街、复兴门外大街、复兴路(木樨地者滚肆首轿桥至新兴桥段)。

2 、载客汽车工作日7时至9时、17时至20时禁止进入五环路(含)以内道路及大兴区部分道路行驶;工作日9时至17时 ,执行五环路(含)以内道路车牌尾号高峰时段区域限行的交通管理措施,并与北京市载客汽车同步进行车牌尾号轮换。

3、每天6时至24时,六环路(含)以内道路禁止所有外埠号牌载货汽车通行 。每天0时至6时 ,进入六环路(含)以内道路行驶的外埠号牌载货汽车(整车运送鲜活农产品的载货汽车除外) ,须办理进京通行证备核件。全天禁止国Ⅲ排放标准柴油外埠号牌载货汽车进入本市行政区域内。

4 、长安街(新兴桥至国贸桥)、人民大会堂南侧路、西侧路 、广场东、西侧路、南 、北池子大街,南、北长街,府右街、王府井大街 ,台基厂路 、中关村南路 、科学院南路(知春路至北四环路)、三里河路(木樨地路口至甘家口)、万寿路(万寿路口至万寿路北口) 、朱各庄路(万寿路北口至西四环中路东辅路)等道路,全天24小时禁止外埠号牌载货汽车通行 。

二、现在去北京需要核酸检测报告吗

现在去北京还是需要,核酸检测山东春节隔离政策

对5月30日以来有高风险街道(乡镇)所在城区的其他街道(乡镇)以及中风险街道(乡镇)旅居史的入鲁返鲁人员进行摸排登记 ,实行14天居家隔离,进行2次核酸检测(抵达第1天和第13天)和1次血清抗体检测(抵达第13天),管理期限自抵达山东省内目的地起开始计算。

对5月30日以来有中风险街道(乡镇)所在城区的其他街道(乡镇)旅居史的入鲁返鲁人员进行摸排登记 ,实行14天健康监测,进行2次核酸检测(抵达第1天和第13天)和1次血清抗体检测(抵达第13天),监测期限自抵达山东省内目的地起开始计算。

对5月30日以来有疫情重点地区低风险区旅居史的入鲁返鲁人员进行摸排登记 ,在鲁住宿的,于抵达当日进行1次核酸检测;不住宿的,个人做好自我健康监测 ,一旦出现发热、咳嗽 、腹泻等可疑症状 ,立即报告并就医排查 。

23.河南春节隔离政策

来自中、高风险地区人员,集中隔离14天,做核酸检测(2次)和血清检测(1次)。低风险目前还没有要求 ,建议向社区报备。

24.湖南春节隔离政策

高风险地区人员必须集中隔离14天并进行核酸检测,呈阴性后即可凭健康码通行;中风险地区人员需要先向社区或酒店报备,进入长沙后需先到集中隔离点进行核酸检测 ,呈阴性后即可凭健康码通行;低风险地区人员持健康码,体温检测正常即可通行 。

25.重庆春节隔离政策

对高风险地区来渝返渝人员实行14天集中隔离医学观察,对中风险地区来渝返渝人员实行14天居家医学观察。同时做到发现疫情2小时报告、12小时完成核酸检测 、24小时完成流调。

26.四川春节隔离政策

自6月14日起 ,来自北京市高风险地区(街道或乡镇)的入(返)川人员均须实行14天集中隔离医学观察,来自北京市中风险地区(街道或乡镇)的入(返)川人员均须实行14天居家医学观察 。

来自北京高风险地区人员必须集中隔离并做核酸检测;来自北京中风险地区人员需居家隔离14天或集中隔离,并做核酸检测;来自低风险地区人员可直接进入成都 ,需提前向酒店或社区报备 。

27.贵州春节隔离政策

中高风险地区人员需提供绿色健康码和7天内核酸检测阴性结果,到贵州省后再做一次核酸检测,结果呈阴性后即可放行 ,不再隔离;若无法提供绿码和7天内核酸检测结果 ,进入贵州后集中隔离14天,其间需要做两次核酸检测。低风险地区人员只需提供绿码,体温正常即可放行。

28.云南春节隔离政策

无国外旅居史且无中转地 ,来自低风险地区人员可直接通行;来自中风险地区人员需提供健康证明,若健康码是绿码则可以通行,若提供不了则要进行核酸检测 ,结果呈阴性后可以放行;来自高风险地区人员必须集中观察14天,做2次核酸检测后呈阴性即可放行 。

29. *** 春节隔离政策

中高风险地区人员进入 *** 需要隔离14天。

30.辽宁春节隔离政策

沈阳:暂时没有出台最新相关政策,具体措施以属地社区为准 ,低风险地区进入沈阳凭健康码即可通行。

31.广东春节隔离政策

三、去北京需要核酸检测么,去北京需要核酸检测吗

1、去北京需要核酸检测吗?

中所周知,因为疫情的原因,所以国内很多城市都是严阵以待的 ,可是我不清楚,去北京需要核酸检测吗?打算了解一下的,有没有大神可以给我讲解一下的 ,谢谢 。

2 、坐高铁、火车进(返)北京要核酸检测报告吗?

国内中高风险地区所在县(市、区 、旗)当地人员暂不允许进京 ,待其所在县(市 、区、旗)全域转为低风险地区后,适时放开。中高风险地区所在地级市域内其他县(市、区 、旗)当地人员非必要不进京。需要进京的,持登机登车前48小时内核酸检测阴性证明 ,抵京后实施14天健康监测,并在抵京当日及满7天时进行核酸检测 。

对于国内中高风险地区所在地级市以外的低风险地区人员,其北京健康宝显示是绿码者 ,进返京自由,不需要提交48小时内核酸检测阴性证明。

【高铁进京防控措施】

?在进站时,对所有进(返)京旅客实行100%测温、查验“北京健康宝 ” ,对非绿码人员将劝阻登车,未安装“北京健康宝”的,现场下载并查验赋码状态;

?在列车上 ,加强验证验票;

?在列车进京前,对所有进(返)京旅客查验“北京健康宝”;

?在列车抵京后,对所有出站旅客实行100%测温。

?为进一步降低疫情传播风险 ,列车上所有乘客按照座次就坐 ,全程佩戴口罩,做好自身防护,减少走动 。请全体旅客主动配合

3、进返京需要需要核酸检测吗(北京返回需要核酸检测吗)

进返京需要需要核酸检测吗?

需要。

返京后居家健康监测3天 ,开展3天2检,抵京24小时内完成一次核酸检测,间隔24小时后 、72小时内完成第二次核酸检测 ,7日内不聚餐、不聚会、不前往人员密集场所。

重点单位 、重点行业落实

新员工抵京后3天3检

北京疾控提醒,当前本市疫情防控形势严峻复杂,要压紧压实“四方责任 ” ,机场、车站、公路卡口等加强风险人员排查管控,高速公路服务区要做好车辆人员分类管理,加强清洁消杀 ,减少扎堆聚集,提醒往来司机和工作人员做好个人防护,科学佩戴口罩 ,注意个人卫生 ,与他人保持安全社交距离,非必要不在高速公路服务区堂食 。

保安 、快递、物流、餐饮 、保洁 、物业等重点单位、重点行业要切实履行主体责任,严格落实进返京人员规范管理 ,须持健康宝绿码、48小时核酸阴性证明进返京,严格落实新入职进返京人员防疫监督管理,建立人员台账 ,掌握员工动态,加强健康宣教,落实新员工抵京后进行3天3检 ,持48小时核酸阴性证明上岗,做好健康监测,如出现发热 、干咳等症状 ,及时主动向单位、社区报告,按规定就医 。

4、进北京要核酸检测证明吗?

现在进北京需要的条件如下:

1 、外地低风险地区进京要求,全国各地的机场、火车站、长途客运站对来京人员逐一查验“北京健康宝” ,阻止非绿码人员登机登车。未安装“北京健康宝”的 ,现场下载并查验赋码状态。对老年人 、儿童等群体,可采取核验同行人员赋码状态或查验本人银笑48小时内核酸检测阴性证明等措施 。

2、涉疫地区进京要求,有1例及以上本土新冠病毒感染者的县(市、区 、旗)及14天内有该县旅居史人员严格限制进返京。有1例感染者出现的 ,其他县人员非必要不进返京,确需来京的须持“北京健康宝 ”绿码和登机登车前48小时内核酸检测阴性证明,抵京后主动报告 ,进行14天锋盯含健康监测。

3、已经出京返京要求,正在京外出差、旅游等未返京人员要做好旅途 、就餐等过程中的个人,如与目前国内已报告病例的公布行程有时空重合 ,请暂缓回京,并配合当地防控措施 。

【法律法规】

《中华人民共和国传染病防治法》

第三十九条医疗机构发现甲类传染病时,应当及时采取下列措施:

(一)对病人 、病原携带者 ,予以隔离治疗,隔离期限根据医学检查结果确定;

(二)对疑似病人,确诊前在指定场所单独隔离治疗;

(三)对医疗机构内的病人、病原携带者、疑似病人的密切接触者 ,在指定场所进行医学观察和采取其他必要的预防措施。

拒绝隔离治疗或者隔离期则袜未满擅自脱离隔离治疗的 ,可以由公安机关协助医疗机构采取强制隔离治疗措施。

医疗机构发现乙类或者丙类传染病病人,应当根据病情采取必要的治疗和控制传播措施 。

医疗机构对本单位内被传染病病原体污染的场所 、物品以及医疗废物,必须依照法律、法规的规定实施消毒和无害化处置。

最新文章