一、成都新增境外输入确诊病例2例,详情公布! 11月30日,成都市新增境外输入新冠肺炎确诊病例2例,其中1例为昨日通报的无症状感...
一、东莞大规模筛查发现1例确诊,这名确诊者是如何被感染的东莞和深圳距离很近,每天都有大量的人来往于深圳和东莞之间。因此,深圳和东...
一、北京新增境外输入确诊复阳1例行踪轨迹公布!【北京新增1例境外输入性恢复确诊病例】11月4日0时至24时,北京新增1例境外输入...
一、11月5日萍乡经开区发现1例新冠肺炎阳性感染者(附轨迹 关于在萍乡经济技术开发区发现1例新冠肺炎阳性感染者的公告2022年1...
一、新冠最早病例是什么时候在哪里被发现的新冠最早病例于2019年12月8日在湖北省武汉市被发现,这是全球首次报告的新冠病毒感染病...
一、辽宁葫芦岛新增1例本土确诊病例葫芦岛有确诊病例吗辽宁省葫芦岛市新增1例本土确诊病例湖北省疾病预防控制中心紧急提示2月10日,...
一、河北南宫市新增2例确诊是兄弟,他们究竟是如何被感染的河北南宫市新增2例确诊病例中,哥哥是由于和一个感染新冠病毒患者有密切接触...
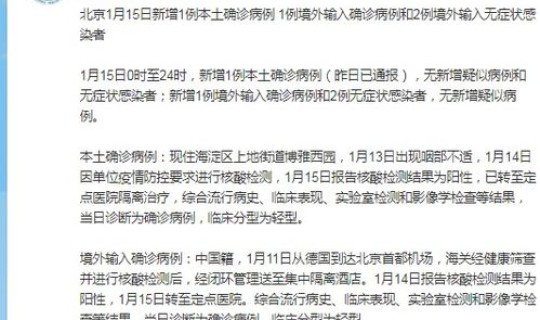
一、北京新增1例本土确诊,他是怎么被感染的北京召开新闻发布会,宣布西城区报告了一例新的确诊病例。患者已被转送地坛医院,并对其家庭...
一、山东临沂一学校发现阳性病例,当地的疫情情况怎么样了当地疫情得到了有效的控制。山东临沂一学校发现阳性病例后,当地快速反应,紧急...
一、广东省哪有疫情 11月25日0-24时,广东新增本土确诊病例506例(广州361例,深圳24例,珠海6例,汕头1例,佛山22...