本文目录山东中高风险地区有哪些山东省中高风险地区有哪些山东3个中风险地区是哪里11月16日山东低风险区名单(山东省高风险中风险地...
本文目录河南新增18例本土确诊***这些确诊者的活动轨迹是怎样的河南新增了本土确诊病例5例,这几例确诊病例的流调轨迹如何济宁市疾...
本文目录11月26日通报长沙市天心区检出5例新冠病毒无症状感染者11月26日通报长沙天心区检出3例新冠病毒无症状感染者11月28...
本文目录疫情是从什么时候开始的新冠病毒疫情是从几月几日开始疫情开始时间是几月几日一、疫情是从什么时候开始的疫情开始时间疫情正式引...
本文目录石家庄4名本土确诊病例均为外来务工人员***他们是如何感染的石家庄鹿泉新增4例确诊病例,他们是如何感染的石家庄市鹿泉区新...
现在出入汉中最新规定 国家防疫新二十条规定:5个“调整”密切接触者 “7天集中隔离+3天居家健康监测”管理措施调整为“5天集中隔...
本文目录广州发现1例核酸检测结果阳性***这例阳性患者的具体情况如何广州发现1例核酸检测结果阳性,此病例的现状如何10月7日广州...
2月4日全国新型冠状病毒肺炎疫情最新情况 〖壹〗、截至2月4日24时新型冠状病毒肺炎疫情最新情况如下:新增确诊病例:2月4日0...
疫情起始至今历经了多少个年头? 新冠疫情起始于2019年底,截至2024年,历经了约5个年头。2019年12月,湖北省武汉市陆续...
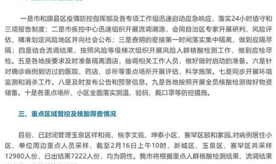
本文目录11月8日呼和浩特市疫情防控新闻发布会详情呼和浩特景区受疫情影响暂停营业名单汇总11月10日呼和浩特市疫情新闻发布会详情...