本文目录
31个省(自治区、直辖市)和新疆生产建设兵团报告新增确诊病例301例 。其中境外输入病例42例(广东16例 ,福建9例,上海6例,北京4例 ,云南2例,天津1例,辽宁1例 ,黑龙江1例,山东1例,陕西1例),含2例由无症状感染者转为确诊病例(山东1例 ,广东1例);本土病例259例(四川59例,内蒙古42例,广东36例 ,广西22例, *** 20例,北京17例 ,山东16例,黑龙江13例,青海7例 ,贵州6例,陕西4例,辽宁3例 ,江苏3例,云南3例,新疆3例,天津1例 ,江西1例,河南1例,海南1例 ,重庆1例),含41例由无症状感染者转为确诊病例(内蒙古15例,黑龙江7例 ,四川4例,广东3例,新疆3例 , *** 2例,辽宁1例,山东1例 ,河南1例,重庆1例,贵州1例,陕西1例 ,青海1例)。无新增死亡病例。无新增疑似病例 。
当日新增治愈出院病例336例,其中境外输入病例30例,本土病例306例(海南88例 ,四川71例, *** 30例,黑龙江24例 ,陕西20例,重庆17例,广东14例 ,青海14例,河南5例,新疆4例 ,内蒙古3例,山西2例,辽宁2例,浙江2例 ,福建2例,山东2例,湖北2例 ,云南2例,天津1例,湖南1例) ,解除医学观察的密切接触者32566人,重症病例较前一日减少10例。
境外输入现有确诊病例560例(无重症病例),无现有疑似病例。累计确诊病例22906例 ,累计治愈出院病例22346例,无死亡病例 。
截至9月8日24时,据31个省(自治区、直辖市)和新疆生产建设兵团报告 ,现有确诊病例6226例(其中重症病例28例),累计治愈出院病例234876例,累计死亡病例5226例,累计报告确诊病例246328例 ,无现有疑似病例。累计追踪到密切接触者5632275人,尚在医学观察的密切接触者278389人。
31个省(自治区 、直辖市)和新疆生产建设兵团报告新增无症状感染者1103例,其中境外输入70例 ,本土1033例( *** 347例,黑龙江109例,山东81例 ,内蒙古77例,辽宁77例,广西77例 ,四川71例,江西56例,广东28例 ,新疆27例,青海15例,贵州13例,湖北12例 ,陕西11例,河南8例,海南5例 ,天津4例,福建3例,甘肃3例 ,北京2例,吉林2例,上海2例 ,云南2例,江苏1例)。
当日解除医学观察的无症状感染者1710例,其中境外输入109例 ,本土1601例( *** 902例,青海155例,海南135例,陕西59例 ,新疆50例,河北49例,河南38例 ,黑龙江34例,湖北34例,山东28例 ,四川27例,江西14例,重庆13例 ,甘肃12例,广西11例,辽宁8例 ,上海6例,广东5例,江苏4例,湖南4例 ,内蒙古3例,山西2例,浙江2例 ,安徽2例,云南2例,天津1例 ,吉林1例);当日转为确诊病例43例(境外输入2例);尚在医学观察的无症状感染者24048例(境外输入648例) 。
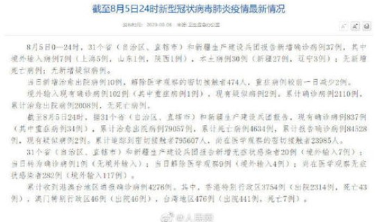
累计收到港澳台地区通报确诊病例5977507例。其中,香港特别行政区396687例(出院77564例,死亡9769例) ,澳门特别行政区793例(出院787例,死亡6例),台湾地区5580027例(出院13742例 ,死亡10170例)。
12月26日0—24时,31个省(自治区、直辖市)和新疆生产建设兵团报告新增确诊病例22例,其中境外输入病例10例(上海4例,北京3例 ,浙江2例,安徽1例),本土病例12例(辽宁7例 ,北京5例);无新增死亡病例;无新增疑似病例 。
当日新增治愈出院病例16例,解除医学观察的密切接触者571人,重症病例与前一日持平。

(图片来源于 *** 侵删)
境外输入现有确诊病例270例(其中重症病例3例) ,无现有疑似病例。累计确诊病例4203例,累计治愈出院病例3933例,无死亡病例 。
扩展资料:
截至12月26日24时 ,据31个省(自治区 、直辖市)和新疆生产建设兵团报告,现有确诊病例334例(其中重症病例4例),累计治愈出院病例81987例 ,累计死亡病例4634例,累计报告确诊病例86955例,无现有疑似病例。累计追踪到密切接触者900952人,尚在医学观察的密切接触者11954人。
31个省(自治区、直辖市)和新疆生产建设兵团报告新增无症状感染者15例(境外输入11例);当日转为确诊病例1例(为境外输入);当日解除医学观察8例(境外输入6例);尚在医学观察无症状感染者251例(境外输入206例) 。
累计收到港澳台地区通报确诊病例9369例。其中 ,香港特别行政区8540例(出院7394例,死亡136例),澳门特别行政区46例(出院46例) ,台湾地区783例(出院647例,死亡7例)。
参考资料来源:环球网-31省区市新增确诊22例其中本地确诊辽宁7例,北京5例
国内新冠疫情反复出现 ,本次疫情涉及20个地区,而且陆续发现新增本土确诊病例 。
11月9日0—24时,31个省(自治区、直辖市)和新疆生产建设兵团报告新增确诊病例54例。其中境外输入病例15例(上海3例 ,山东3例,广西3例,北京1例 ,辽宁1例,吉林1例,河南1例,广东1例 ,云南1例),含2例由无症状感染者转为确诊病例(河南1例,广西1例);本土病例39例(辽宁17例 ,均在大连市;河南8例,其中郑州市7例 、周口市1例;河北5例,均在辛集市;黑龙江4例 ,均在黑河市;江西2例,均在上饶市;云南2例,均在德宏傣族景颇族自治州;四川1例 ,在成都市),含6例由无症状感染者转为确诊病例(均在河南)。无新增死亡病例。新增疑似病例1例,为境外输入病例(在上海) 。
当日新增治愈出院病例54例 ,解除医学观察的密切接触者2131人,重症病例较前一日减少6例。境外输入现有确诊病例388例(其中重症病例3例),现有疑似病例2例。累计确诊病例9794例,累计治愈出院病例9406例 ,无死亡病例 。
截至11月9日24时,据31个省(自治区、直辖市)和新疆生产建设兵团报告,现有确诊病例1222例(其中重症病例21例) ,累计治愈出院病例92081例,累计死亡病例4636例,累计报告确诊病例97939例 ,现有疑似病例2例。累计追踪到密切接触者1285582人,尚在医学观察的密切接触者49868人。
据徐州市疫情防控应急指挥部12月1日疫情防控工作进展通报,截至目前 ,徐州市已进行核酸检测的相关人员,结果均为阴性 。所有密切接触者和次密切接触者均已进行管控,对重点人群严格按规范频次核酸检测 ,已出结果均为阴性。
疫情防控工作是自我国发现疫情后一直都没松懈的,不论在什么时候,什么地方,我们的疫情防控工作都是之一要任。
据统计 ,我国共有31个省市新增了60例新冠肺炎病例,其中涉及的省份分别有广西 、上海、云南、广东 、山东、陕西、黑龙江等地,所以疫情防控工作不论在什么时候我们都不能掉以轻心 。
虽然现在我国已经有很好的经验拉黑控制和防护疫情 ,但是哪怕如此,我们仍然有地区没能挡住疫情的发生,所以由此可见新冠肺炎可谓是无孔不入 ,一个不留神就有可能被新冠肺炎给钻了空子,而我们要做的就是绝不给新冠肺炎任何机会,让它无处可逃 ,最终被我们消灭。
除此之外,想要出国的朋友近段时间更好是不要出国,因为国外许多国家并没有做好相关的防疫工作 ,让新冠肺炎四处横行,我国目前存在的病例中就有大部分是从国外返回的人员所携带的,哪怕这些回国人员在下飞机的之一刻开始就被带往了集中隔离点,但是仍然有不少确诊了的病例 ,所以近段时间想要出国的朋友更好是把自己的行程再重新安排一下。
同时那些从国外回国的朋友,在回国的那一刻一定要配合好我们的医护人员相关的防疫工作,不能够因为自己的不配合而打破我们国人现在好不容易拥有的暂时的平静 ,除了实行相关的隔离,还需要按时做好核酸检测,只有这样 ,我们国人同胞才会真正的欢迎你们回家 。
你觉得新冠疫情还会困扰我们多久呢?相信我们每个人心中都在期待着新冠肺炎真正结束的那一天吧,我们也相信那一天绝对不会离我们太远了的。
法律分析:31个省(自治区、直辖市)和新疆生产建设兵团报告新增无症状感染者20例,其中境外输入19例 ,本土1例(在福建莆田市);当日转为确诊病例17例(境外输入5例);
法律依据:《中华人民共和国传染病防治法》
第四十二条传染病暴发、流行时,县级以上地方人民 *** 应当立即组织力量,按照预防 、控制预案进行防治 ,切断传染病的传播途径,必要时,报经上一级人民 *** 决定,可以采取下列紧急措施并予以公告:(一)限制或者停止集市、影剧院演出或者其他人群聚集的活动;(二)停工、停业、停课;(三)封闭或者封存被传染病病原体污染的公共饮用水源 、食品以及相关物品;(四)控制或者扑杀染疫野生动物、家畜家禽;(五)封闭可能造成传染病扩散的场所。
第四十五条传染病暴发、流行时 ,根据传染病疫情控制的需要,国务院有权在全国范围或者跨省 、自治区、直辖市范围内,县级以上地方人民 *** 有权在本行政区域内紧急调集人员或者调用储备物资 ,临时征用房屋、交通工具以及相关设施 、设备。
本文由小金于2026-04-08发表在金层网,如有疑问,请联系我们。
本文链接:https://m.jinceng.com/88384.html