本文目录
徐州隔离政策最新2021年7月
7月20日23时南京市新冠肺炎疫情防控指挥部发布通告 ,称“7月20日上午,江宁区新冠肺炎疫情防控指挥部接禄口国际机场防疫专班报告,在禄口国际机场工作人员定期核酸检测样品中 ,有检测结果呈阳性,涉及工作人员主要是参与机场航班保障人员,包括地服、保洁等岗位人员 。截至20日下午6时 ,已出结果中检测阳性9份,其他样品正在检测中。 ”
为加强对云南省瑞丽市、陇川县 、南京市来徐返徐人员的健康管理,切实做好我市新冠疫情防控工作,对14天内有以上中、高风险地区旅居史的来徐返徐人员 ,及与确诊病例有轨迹交叉人员,均应在之一时间向所在社区及单位报备相关情况,主动与所在地县、区疾病预防控制中心或徐州市疾控中心联系 ,配合辖区做好信息登记 、核酸检测、接受隔离医学观察和健康监测。对于6月21日以后来自云南省瑞丽市低风险地区,7月4日以后来自陇川县低风险地区的人员,7月6日以来有南京禄口国际机场经停史人员、有南京市低风险地区旅居史的人员 ,需要持有72小时内核酸检测阴性证明,或者能够出示包括72小时内核酸检测阴性证明的健康码,到达目的地以后接受信息核查登记 ,如实提供行动轨迹,体温测量正常的,在做好个人防护的前提下 ,可以自由有序流动,并之一时间向单位和社区报告;对不能提供72小时内核酸检测阴性结果的,接受信息核查登记,如实提供行动轨迹 ,并接受核酸检测,待核酸检测阴性结果出来后即可有序流动 。如该人员仍在我市,必须在进入我市72小时之内再进行一次核酸检测。
2021年中秋节进出苏州政策及防疫要求如下:
一 、总体出游建议
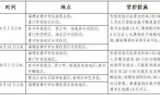
可以出游:中秋节期间 ,游客可以前往苏州旅游,但需做好充分的疫情个人防护准备。二、个人防护要求
“三件套”:戴口罩、保持社交距离 、维持个人卫生 。“五还要”:口罩还要戴,社交距离还要留 ,咳嗽喷嚏还要遮,双手还得经常洗,门窗还得尽量开。三、进出苏州防疫政策
低风险地区来苏:
健康码绿码通行:来自低风险地区的游客 ,只需出示健康码绿码即可自由通行。中高风险地区来苏:

(图片来源于 *** 侵删)
14天隔离医学观察:来自中高风险地区的游客,需进行14天的隔离医学观察。后续健康监测:隔离期满后,还需进行后续的健康监测 。核酸检测:按要求进行核酸检测。中高风险地区所辖低风险地区来苏:
48小时内核酸阴性报告:来自中高风险地区所辖低风险地区的游客 ,需查验48小时内的核酸检测阴性报告。测温:所有来苏人员均需进行体温检测 。核酸检测:对不能提供48小时内核酸检测阴性证明的游客,需在苏州进行核酸检测,阴性后方可有序流动。请广大游客在中秋节期间,密切关注苏州的防疫政策 ,做好个人防护,确保旅途安全愉快。
低风险地区,不需要隔离 ,仅仅需要核酸检测证明啦!
但是如果是中高风险或者当地没有发布疫情解除的相关公告的话
去外地还是要被集中隔离或者居家隔离的 。
最新公告如下:
2021年1月28日春运开始,返乡人员需持7天内有效新冠病毒核酸检测阴性结果返乡,返乡后实行14天居家健康监测 ,期间不聚集 、不流动,每7天开展一次核酸检测。
可在务工地的疾控机构或医疗机构主动进行核酸检测,返乡时持7日内有效核酸检测阴性证明 ,之一时间到居住地所在村(居)委会报备登记,并核验安康码。
各个地区可以根据自己的防疫需求设立相应的预案处置措施,尽量保证非常住人口在相关城市不返乡过节 。
具体常见问题如下:
①为什么要对返乡人员加强疫情防控管理?
进入冬季以来 ,农村地区零星散发病例和局部聚集性疫情明显增加,严重影响当地正常生产生活秩序。
核酸检测是目前尽早发现新冠病毒感染者的有效手段。
②工作方案所指返乡人员包括哪些人群?
工作方案所指返乡人员是指从外地返回农村地区的人员 。
主要包括:一是跨省份返乡人员;
二是来自本省内中高风险区域所在地市的返乡人员;
三是本省内的进口冷链食品从业人员、口岸直接接触进口货物从业人员、隔离场所工作人员 、交通运输工具从业人员等重点人群。
③返乡前核酸检测阴性证明如何获得?
返乡人员可在出发地或目的地的任意一家有核酸检测资质的医疗机构、疾控机构或第三方检测机构进行检测,凭7天内核酸检测阴性证明或包含7天内核酸检测阴性信息的健康通行码“绿码 ”返回农村地区。
最新的政策是:
不需要隔离啦
仅仅需要核酸检测证明啦
☆☆我☆☆是☆☆分☆☆隔☆☆线☆☆下☆☆面☆☆为☆☆附☆☆属☆☆信☆☆息☆☆!☆
2021年1月27日 16:38分最新公告如下:
一 、为什么要印发《关于有序做好春运期间群众出行核酸检测工作的通知》(以下简称《通知》)?
当前,全球新冠肺炎疫情呈高发态势 ,我国零星散发病例和局部地区聚集性疫情明显增加,疫情防控形势严峻复杂。
特别是春节期间人员流动增多,聚集性活动频繁 ,将加大疫情传播的风险 。
为贯彻中办、国办《关于做好人民群众就地过年服务保障工作的通知》要求,
国务院应对新型冠状病毒肺炎疫情联防联控机制综合组印发《通知》,指导各地有针对性地做好春运期间出行人员核酸检测工作。
二、《通知》什么时候开始执行?
为做好春运期间群众出行核酸检测工作 ,《通知》自下发之日起开始执行。
持新冠病毒核酸检测阴性证明出行从2021年1月28日春运开始后实施,至2021年3月8日春运结束后截止 。
三、春运期间出行人员到达目的地后是否需要隔离?
符合本文件规定出行条件的出行人员持有效新冠病毒核酸检测阴性结果到达目的地后不需要隔离
到达目的地后做好个人健康监测,尽量减少聚集 ,遵守当地疫情防控政策。如果出现发热 、干咳、咽痛、嗅(味)觉减退 、腹泻等身体不适症状,及时到医院就诊。
四、出行人员核酸检测阴性证明如何获得?
出行人员出发前可在当地任意一家有核酸检测资质的医疗机构、疾控机构或第三方检测机构进行检测
凭核酸检测阴性证明或包含核酸检测阴性信息的健康通行码“绿码”出行 。
五 、混采检测与单管检测有什么区别?
混采检测指将多人的样本(一般不超过10人)混合入同一检测管开展检测,提高检测效率 ,降低检测成本,但可能等待集中采样的时间稍长。
按照自愿的原则,春节期间出行人员核酸检测可以采取混采技术开展检测。混采和单管检测的实验室检测时间是一样的,不影响出具检测报告的时间 。
六、如何保障春运期间核酸检测需求?
针对春运期间核酸检测需求量增加的情况 ,指导各地提升核酸检测能力,积极探索降低核酸检测成本、提高核酸检测时效性 、增加核酸检测便利性等。
截至目前,全国新冠病毒核酸检测能力已超过1500万份/天 ,如进行混样检测,全国总检测能力还能进一步提高,保障春运期间核酸检测需求。
七、接种新冠疫苗者是否也需要遵循春运期间出行核酸检测的要求?
综合考虑疫苗保护效果、预防感染 、阻断疾病传播的能力等因素 ,目前已接种新冠疫苗者仍需要遵循春运期间出行核酸检测的要求 。
☆☆☆☆☆☆☆☆☆☆☆☆☆☆☆☆☆☆☆☆☆☆☆☆☆☆☆☆☆☆☆☆☆☆☆☆☆☆☆☆☆
请您采纳!
最新的政策是:
低风险地区,不需要隔离,仅仅需要核酸检测证明啦!
但是如果是中高风bai险或者当地没有发布疫情解除的相关公告的话 ,去外地还是要被集中隔离或者居家隔离的。
2021年1月28日春运开始,返乡人员需持7天内有效新冠病毒核酸检测阴性结果返乡,返乡后实行14天居家健康监测 ,期间不聚集、不流动,每7天开展一次核酸检测。
可在务工地的疾控机构或医疗机构主动进行核酸检测,返乡时持7日内有效核酸检测阴性证明,之一时间到居住地所在村(居)委会报备登记 ,并核验安康码。
各个地区可以根据自己的防疫需求设立相应的预案处置措施,尽量保证非常住人口在相关城市不返乡过节 。
具体常见问题如下:
①为什么要对返乡人员加强疫情防控管理?
进入冬季以来,农村地区零星散发病例和局部聚集性疫情明显增加 ,严重影响当地正常生产生活秩序。农村地区防控能力薄弱,疫情防控难度大,特别是春运期间返乡人员明显增多 ,人员流动增大,将会进一步加大疫情传播风险。
为严格落实内防反弹的防控策略,对返乡人员加强疫情防控管理十分必要 。核酸检测是目前尽早发现新冠病毒感染者的有效手段 ,要求返乡人员持核酸检测阴性证明能够有效降低疫情传入农村的风险,保障大家度过一个健康、平安的春节。
②工作方案所指返乡人员包括哪些人群?
工作方案所指返乡人员是指从外地返回农村地区的人员。
主要包括:一是跨省份返乡人员;二是来自本省内中高风险区域所在地市的返乡人员(中高风险区域内部人员原则上不流动);三是本省内的进口冷链食品从业人员 、口岸直接接触进口货物从业人员、隔离场所工作人员、交通运输工具从业人员等重点人群 。
③返乡前核酸检测阴性证明如何获得?
返乡人员可在出发地或目的地的任意一家有核酸检测资质的医疗机构 、疾控机构或第三方检测机构进行检测,凭7天内核酸检测阴性证明或包含7天内核酸检测阴性信息的健康通行码“绿码”返回农村地区。
本文由小金于2026-03-30发表在金层网,如有疑问,请联系我们。
本文链接:https://m.jinceng.com/84664.html