当前位置:首页 > 知识 > 正文

北京丰台区新增病例最新消息,北京新增2例丰台区病例具体情况是怎么样的

本文目录

  1. 北京新增2例丰台区病例具体情况是怎么样的
  2. 北京丰台疫情确诊小区及管控措施
  3. 10月22日0时至15时北京丰台新增2例感染者风险点位

一 、北京新增2例丰台区病例具体情况是怎么样的

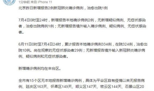
6月12日 ,北京市丰台区新增2例确诊病例,为同一单位员工,目前已转至定点医疗机构。具体情况如下:

病例1 ,刘某某 ,男,北京人,25岁 ,中国肉类食品综合研究中心员工,家住丰台区西罗园街道马家堡东路,于6月9日独自骑车到辖区医院发热门诊就诊 。

患者曾出现咽痛、发热、咳嗽 、流涕症状 ,更高体温38.6℃。患者自述近2周有出京史(青岛出差5天),无境外人员 、湖北武汉接触史。就诊过程中全程佩戴口罩 。6月12日,样本核酸检测为阳性 ,经专家诊断为新冠肺炎确诊病例 。

病例2,尹某某,男 ,北京人,37岁,中国肉类食品综合研究中心员工 ,家住丰台区西罗园街道角门北路 ,于6月9日出现咽痒、有痰、轻微咳嗽,体温正常,未就诊和服药。

6月12日 ,经区级排查,将尹某某120转运到辖区定点医院隔离排查,样本核酸检测为阳性 ,经专家诊断为新冠肺炎确诊病例。患者自述近2周无出京史,无境外人员 、湖北武汉接触史 。

扩展资料

针对新增的2例病例采取的措施:

目前,2例病例均在定点医院隔离治疗 ,现丰台区正在对患者进一步开展流行病学调查,对患者去过的场所进行人员和环境的采样和检测,追根溯源 ,做到“边流调、边检测、边防控”,实现应检尽检,全面摸排 ,落实病家和社区消毒 ,对密接人员落实集中隔离管理,切断传播途径。同时,加大社区和单位管控力度 ,对其所在小区和单位进行封闭式管理。

下一步,丰台区将继续做好流行病学调查与社区管控等工作,加强对重点场所和重点人员的健康监测和环境采样;发挥医院发热门诊 、社区卫生服务中心的哨点监测作用 ,摸排周边重点人员就诊的情况,做好预警监测 。有后续情况将及时向社会公布。

参考资料来源:中华网-北京新增2例丰台区病例,均住在西罗园街道一带

北京丰台区新增病例最新消息	,北京新增2例丰台区病例具体情况是怎么样的

(图片来源于 *** 侵删)

二、北京丰台疫情确诊小区及管控措施

?北京丰台疫情确诊小区:丰台区恒富中街

?北京丰台疫情情况介绍:

10月21日0时至14时,北京新增1例京外关联本地新冠肺炎确诊病例 ,为10月19日确诊病例之妻。(点此查看详情)

10月19日,北京新增1例京外关联输入本地新冠肺炎确诊病例,无新增疑似病例和无症状感染者 。(点此查看详情)

?丰台管控措施:

?10月21日发布:

根据疫情变化形势及时调整管控区域。经综合研判将原看丹街道内强化防范区 ,恒富中街6号院、7号院及周边零星区域升级为管控区 ,同时将帝京花园划定为管控区。

?10月19日发布:

北京丰台区人员非必要不出京,相关两街道人员原则上禁止出京

丰台区人员非必要不出京;看丹街道 、新村街道人员非必要不离开本区,原则上禁止出京 ,确需出京,须持“健康宝 ”绿码和48小时内核酸检测阴性证明 。

丰台区:封控区实施“14+7”管控措施,一学校停课一周

丰台区之一时间启动应急响应机制 ,现将工作开展情况通报如下:

一是迅速进入疫情防控应急状态。

全区各单位停止休假,工作人员全部返岗,补充一线工作力量 ,做好疫情防控各项工作。

二是立即展开流调,隔离相关人员 。

已对徐某某的密接、次密接人员、高风险人员开展全面排查 、追踪管控,初步排查密切接触者9人 ,其中丰台区已管控6人,核酸检测结果均为阴性,其余3人已将信息横转至河北省 。初步排查次密接249人 ,正加快落实管控。

三是快速封控恒富中街相关社区及场所。

根据确诊病例抵京后行动轨迹(居住、就餐、停留)判定 ,恒富中街3号院 、4号院(创业者公寓)6栋楼 、恒丰园11号楼、怡海花园六期底商为封控区,相关人员实施严格居家隔离14天+健康监测7天的管控措施,于居家隔离第1、4 、7、10、满14天进行核酸检测;恒丰园除11号楼外的其他区域为管控区 ,相关人员原则上采取居家隔离14天+健康监测7天管控措施,于居家隔离第1 、4、7、满14天进行核酸检测;对于科兴路 、锦丰路、帝京路、怡康路为边界范围内的区域,以及怡海花园相关区域 ,相关人员采取14天健康监测的措施,并于第1 、4、7、满14天进行核酸检测 。

四是迅速展开人员及环境采样。

采集病例家庭及住宅楼环境样本60件,人员咽拭子30件;采集病例就餐地点环境样本37件 ,人员咽拭子133件,新冠核酸检测结果均为阴性。在看丹街道 、新村街道的封控区 、管控区和强化防范区设置10个核酸检测采样点位,组织3万余名小区居民开展核酸采样检测工作 。

五是做好封控区域物资保障工作。

在街道干部、社区民警等400名现场人员基础上 ,连夜抽调区直属部门120名下沉干部,共同做好现场秩序维持和封控小区内人员生活保障,安排专人负责蔬菜食品和生活物资供应 ,调集社区工作人员、物业人员等做好物资消杀运送。对行动不便 、长期患病、独居老人 ,提供更有针对性的精准服务 。

六是落实涉疫校园管控措施。

其中一名密接人员所在学校自即日起停课一周,目前已排查与密接人员直接接触的教师7人、学生92人,正陆续转运至集中隔离观察点 ,其他师生全员核酸检测。目前学校已启动线上教学安排,要求师生和相关人员按照疫情防控要求做好居家观察及日常体温监测 。

下一步,丰台区将继续做好管控工作 ,

一是强化社会面防控,外来人员非必要不进入看丹街道 、新村街道封控及管控区域,严格限制 ***  ,增加人群密集场所的清洁消毒频次和范围;

二是严格公共场所管理,严格做好日常通风消毒,严格限制人员聚集 ,严格落实进入室内公共场所预约错峰,限流至75%。控制餐馆、公共食堂经营规模和营业时间,必要时暂停堂食。

三是严格特殊机构管理 。

各级各类医疗机构严格落实预检分诊、院感防控等各项制度措施 ,严格落实药店重点药物购药实名登记报告制度 。对养老 、福利、精神卫生等特殊机构场所 ,实行严格封闭式管理,防控输入性疫情和内部传播。

四是严格进行人员及交通运输管控。

丰台区人员非必要不出京;看丹街道、新村街道人员非必要不离开本区,原则上禁止出京 ,确需出京,须持“健康宝”绿码和48小时内核酸检测阴性证明 。

加强火车站 、公路等出入辖区交通关口管控,轨道交通和地面公交满载率均调整为75% ,对运输生产生活、医疗防护物资以及从事道路运输“点对点 ”转运的车辆和人员,在严格落实消毒、封闭管理等各项防控措施的基础上,保障其通行顺畅。

三 、10月22日0时至15时北京丰台新增2例感染者风险点位

10月22日0时至15时 ,丰台区新增新冠肺炎病毒感染者2名,均为隔离观察人员,已转入定点医院。现将有关情况通报如下:

一 、新增病例相关风险点位

二人居住地为丰台区紫芳园三区1号楼底商101-102 ,均为昨日通报病例的同住人员,20日转运至集中隔离点,管控前相关新增风险点位如下:

10月18日

10:09-10:32乐佳超市;

10月19日

10:06左右地铁14号线方庄站A口南侧十字路口东北侧核酸采样点;

10:10-10:45乐佳超市 。

请与上述风险点位有时空交集或接到健康宝弹窗提示的人员 ,立即主动向居住地所在社区、工作单位、居住酒店报告 ,配合落实各项防控措施。

二 、疫情处置情况

丰台区持续落实应急响应机制,加强流调排查,加大对重点风险点位隐患排查力度 ,在落位管控、核酸检测、隔离转运等各环节上再提速,切实阻断疫情传播链条。从严落实居家隔离人员及同住人员防疫措施,切实做好生活物资 、就医购药、心理疏导等各方面服务保障工作 ,共同筑牢疫情防控防线 。

疫情防控,人人有责,请与官方公布的病例活动轨迹有交集人员 ,风险地区进返京人员,接到 *** 、短信 、健康宝弹窗、健康宝黄码或红码提示风险人员,立即主动向社区、单位 、宾馆等报告 ,配合做好集中隔离、居家隔离、健康监测 、核酸检测等各项防控措施。如接到社区或疾控中心等部门通知为风险人员,要立即主动报告,不外出 ,不接待来访亲友 ,接受流调时,要如实报告个人信息和行程轨迹,配合落实各项防控措施。

最新文章