本文目录
成都市卫健委13日通报,12日0时至24时 ,成都新增本土确诊病例18例,另有11例为既往通报的本土无症状感染者转确诊。新增本土无症状感染者26例 。截至13日0时,成都共有高风险区166个 ,中风险区94个。
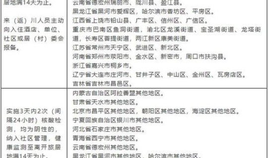
新增本土病例小区为:
锦江区(1个):大田坎街95号院。
青羊区(3个):青龙街71号,大安西路15号,大安西路15号附5号 。
金牛区(1个):抚琴街南二巷18号院。
武侯区(5个):优地B区 ,大石南路1号,磨子街3号院,双楠路235号 ,双楠路241号。
成华区(4个):馨和苑,九龙仓·御园,新鸿路12号院 ,双庆路99号附126号 。

(图片来源于 *** 侵删)
新一轮的本土疫情突如其来,令我们猝不及防。成都作为如今流动量巨大,人口超过2000万的特大城市,又即将面临着新的挑战。在如此危急的形式下 ,成都市卫健委以及防控中心作出了相关的权威解答 。那么,为什么这两天成都本土疫情病例增长的如此之快,同时疫情的传播又出现了什么样的特点?
对此 ,专家解释到成都疫情呈现着“范双凤”的特点。这种现象在导致是因为有两个原因,一是因为奥密克戎病毒变异,传播速度非常之快;二是因为成都本土的疫情传播链发展到了四条 ,出现了许多省外往返人员。因此,成都感染病例增长的数量变得更加多 。同时,我们也能发现 ,目前确诊的病例中有大部分一家酒吧相关,很多酒吧的防护措施并不到位,那么就会更容易出现疫情的发生。
对于成都“范双凤”这一现象 ,成都许多专业机构正在全力开展调查,排除相关接触病毒人员。并且为了切断传播感染链,对密接次密接人员进行多次核酸检测与隔离。在疫情防控的关键时期,成都市民更应该做好严格的防范 ,带好口罩,配合进行核酸检测与健康监测 。作为特大城市的成都防控形十分势复杂严峻,为此我们要落实“四早措施” ,同时压实“四方责任”。
当前,国内本土疫情多点暴发,很大原因是因为自身防护措施做的不够到位 ,为此,我们每个人要从本人和家庭的健康角度考虑,筑牢疫情防控线 ,对疫情防控工作表现支持与参与的态度,然后更好的切断传染链。做到“早发现、早报告、早隔离 、早治疗”,提高病毒治愈率 ,依法接受相关防控措施,做好自我防控,降低病毒危害 。
据疾控中心2023年1月3日最新消息,1月2日0时到24时 ,四川省新增本土确诊病例91例。
从各种情情况来看四川疫情已经过了疫情高峰期,现在进入到了重症高峰期,重症患者数量在持续增加 ,在这种情况下,四川省连续三天出现了新冠死亡病例,据疾控中心的消息 ,四川省在12月31日新增1例新冠死亡病例,2023年1月1日新增了1例新冠死亡病例,1月2日新增了2例新冠死亡 ,另外还在12月26日新增了1例新冠死亡病例。
从具体情况来看,到目前为止四川省是新增新冠死亡病例数量排名第二的地区,排名之一的是北京市7例 ,连续出现死亡病例也再次提醒我们,新冠病毒感染绝不是大号感冒,一定要坚持做好个人防护 。
成都市介绍
成都,四川省辖地级市 ,简称“蓉”,别称蓉城、锦城,为四川省省会 、副省级市、超大城市、国家中心城市 、成渝地区双城经济圈核心城市 ,国务院批复确定的国家重要的高新技术产业基地、商贸物流中心和综合交通枢纽、西部地区重要的中心城市。
成都是首批国家历史文化名城,古蜀文明发祥地,中国更佳旅游城市。境内金沙遗址有3000年历史 ,周太王以“一年成聚,二年成邑,三年成都” ,故名成都;蜀汉 、成汉、前蜀、后蜀等政权先后在此建都;一直是各朝代的州郡治所;汉为全国五大都会之一;唐为中国最发达工商业城市之一,史称“扬一益二 ”;北宋是汴京外第二大都会,发明世界上之一种纸币交子 。
以上内容参考:百度百科—成都
四川成都新增本土确诊病例两例 ,目前当地的疫情也是非常的严峻的。
我认为应该积极配合当地 *** 以及疫情防控工作人员展开全员核酸检测,这样才可以从根本上解决问题,天气不断的在降温,疫情防控工作 ,也应该严抓严打,这样才可以不影响人们的正常生活。
1 、成都的中风险区是如何分布的
截止到2021年11月5日,四川省一共有5个中风险地区 ,分别为成都市金牛区营门口街道顶峰水岸汇景小区1期2期,以及成都市成华区华府沙河小区,成都市锦江区首创娇子1号小区 ,以及成都市锦江区蓝光凯丽香江小区,还有成都市郫都区犀浦天景荟小区,由此可以看出成都的疫情防控还是非常的严峻的 ,希望每个人在外出的时候都能够了解相关的疫情分布,减少非必要的演出,这样可以更好的保障我们的正常生活 。
2、疫情发生之后 ,当地 *** 做出了哪些举动
为了更好的提高当地居民的风险意识,在疫情发生之后,立即发布了相关文件,提醒广大群众关注官方权威发布去买佩戴口罩 ,勤洗手,保持社交距离,推广分摊分块等政策 ,对于生活中的起居也应该及时的报备,千万不可以有隐瞒旅居史的情况,一旦发现是需要承担法律责任的 ,由此可以看出当地 *** 为了更好的防控疫情,也是做出了很大的努力。
3、普通人在生活中还有哪些事情需要注意
疫情防控刻不容缓,每个人在生活中都应该积极配合相关部门展开工作 ,这样才可以更好的保障自己的生活不受影响,同时全国已全面启动3~11岁人群新冠疫苗接种工作,还没有接种新冠疫苗的人应该尽快的到辖区新冠疫苗接种地点进行咨询 ,只有全员接种才可以更好的从源头遏制疫情的肆虐。
当地疫情很严重,阳性感染者数量不断增加,为了控制疫情当地要求全体居民原则居家,减少人员流动 ,配合核酸检测。
成都的疫情比较严重,已经有阳性感染者几百名,而且新增阳性病例还在不断增加 ,为了阻断病毒传播,防止疫情扩散,当地监控部门决定在1号到4号开展全员核酸检测 ,而且全市居民都要按照应检必检的要求参加核酸检测,力争做到不漏一人 。当地疾控部门还号召全体居民原则上居家,避免外出活动 ,企业尽量安排员工居家办公。
当地疫情形势严峻,为了控制疫情要求,全体居民原则居家 ,不是本小区的居民不得进入本小区,而市民在没有必要的情况下不允许离开本市,如果有特殊需要,必须吃24小时的核酸阴性证明才能离开成都。小区内的居民有外出需求或特殊需求的时候 ,需要经过所在地的社区同意才能出入,而且要有24小时内的核酸阴性证明 。
成都当地的疫情形势严峻,而且十分复杂 ,已经确定的传播链条就有20多个,牵涉两个游泳中心,市民在这两个地方感染 ,疫情防控的难度很大。建议在疫情防控期间,居民避免乘坐公共交通工具,坐出租车或者公交车也要提供24小时以内的核酸阴性证明。成都疫情的出现与外地人员返乡有直接关系 ,也与当地疫情防控不利有很大关系 。
省内人员返回成都以后核酸阳性,他到达成都以后,去了健身中心的游泳馆和水上乐园 ,造成了疫情的快速扩散。虽然在疫情爆发后,当地已经采取了社会面的管控,但效果并不理想。现在当地病情依然处于爆发期 。希望成都这些防御政策出台落实以后,能让疫情扩散得到有效的控制 ,不会再有新的新增病例出现,那时当地生活秩序才能恢复正常。
本文由小金于2026-03-26发表在金层网,如有疑问,请联系我们。
本文链接:https://m.jinceng.com/82929.html