本文目录
高风险地区 ,中风险地区,低风险地区概念:
1、高风险地区:一般是指总计新冠确诊病例有超过50例,并且14天内是有聚集性疫情发生。
2、中风险地区:14天之内有新增加确诊病例 ,累计新冠肺炎确诊病例不会超过50病例;累计确诊病例有超过50例,14天内未未发生 。聚集性疫情。
3 、低风险地区:累计无确诊新冠肺炎病例,或连续14天没有增加确诊新冠肺炎病例。
应对策略:
1、对于高风险区实施内防扩散、外防输出、严格管控的战略,连续集中精力做好进出管控工作 。如高风险区疫情得到有效控制后 ,再有秩序的扩大复工范围。
2 、中风险区域可以实施外防输入、内防扩散的措施,可尽快有序的恢复正常生活。相关的组织人员可先有秩序的返岗,指导各用工企业严格实施疫情防护工作 ,同时推进疫情防控和企业复工复产。
3、低风险地区实施“严防输入 、统筹兼顾”的措施,取消道路的的通行限制措施,同时全面恢复正常的生产生活秩序 。
疫情中风险和高风险地区的划分标准根据三个维度来考虑。

(图片来源于 *** 侵删)
1、地域 ,以街道 、乡镇为基本单位。
2、时间,最长潜伏期14天为一个单位 。
3、疫情,有多少病例 ,有没有发生聚集性疫情。
具体标准是一个街道在14天内有没有新冠肺炎确诊病例,有多少,来划分。具体划分标准还要根据疫情的情况和变化 ,进行调整 。
疫情情况:
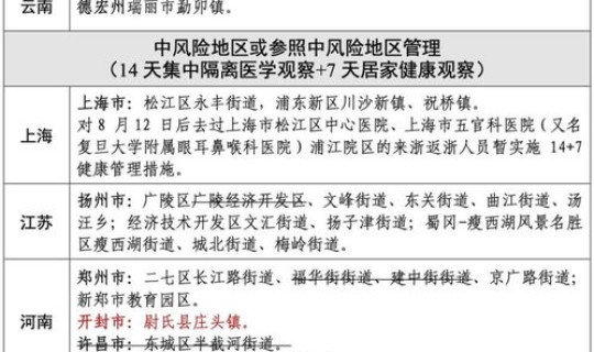
截至2021年5月19日15时,全国共有中风险地区22个,其中安徽省7个(合肥市1个 、六安市6个),辽宁省15个(沈阳市4个、营口市11个);暂无高风险地区。
2021年5月20日 ,根据美国约翰斯·霍普金斯大学数据,截至美东时间当天17时21分(北京时间5月21日凌晨5时21分),美国新冠肺炎确诊病例累计达33050952例 ,死亡病例累计达588443例。与24小时前相比,新增确诊病例31133例,新增死亡病例700例 。
一 、是地域 ,以街道、乡镇为基本单位。
二、是时间,最长潜伏期14天为一个单位。
三、是疫情,有多少病例 ,有没有发生聚集性疫情 。
具体标准是一个街道在14天内有没有新冠肺炎确诊病例,有多少,来划分。具体划分标准还要根据疫情的情况和变化 ,进行调整。这是为了科学防控,精准施策。既要有效控制疫情,又要对居民的生活和工作不造成过多影响,把疫情对社会的影响控制在更低水平 。
莆田已查24例阳性!2地紧急升高风险 ,3地全民居家隔离。
截至2021年9月21日,昨天下午16时,莆田报告24例核酸阳性 ,其中,确诊病例6例 、无症状感染者18例。昨天,福建省莆田市人民 *** 新闻办公室召开新闻发布会 ,通报疫情防控最新情况 。
据莆田市疾控中心介绍,截至11日16时,此次疫情累计发现6例确诊、18例无症状感染者。国家卫生健康委已派出工作组赴福建莆田市指导疫情处置工作。
根据流调结果 ,判定莆田市仙游县枫亭镇秀峰村、耕丰村 、九社村、兰友社区、霞街社区为中风险地区;仙游县枫亭镇铺头社区 、麟山村为高风险地区 。
风险区的定义:
1、高风险地区:一般是指累计新冠病例超过了50例,同时十四天内是有聚集性疫情发生。
2 、中风险区域:14天以内有新增新冠确诊病例,合计新冠肺炎确诊病例未超过50病例;共合计确诊的病例超过50例 ,14天之内未未发生聚集性疫情。
3、低风险地区:没有确诊新冠肺炎病例,或连续14天都无新增加确诊新冠病例 。
划分的标准:
1、地域:以街道跟乡镇作为基本的单位。
2 、时间:以新冠肺炎的最长潜伏期14天为一个单位。
3、疫情:总计多少新冠肺炎病例、有无发生聚集性疫情 。
应对策略:
1、高风险地区实行内防扩散 、外防输出、严格管控的战略,持续尽全力做好疫情防护和管控工作。当高风险区疫情得到有效管控后,再有秩序的扩大复工复产范围。
2、对于中风险地区实施外防输入 、内防扩散的策略 ,尽快有序的恢复正常生活。相关的组织人员可先有秩序的返岗,指导用人企业严格执行疫情防护工作,同时推进疫情防控和企业复工复产 。
3、对于低风险地区实施严防输入、统筹兼顾的措施 ,取消道路和居住区的限行措施,并全面恢复正常的生活秩序。
目前疫情得到有效控制,但是大家还是应该减少不必要的外出 ,尽量避开高风险区域,健健康康过大年。石家庄新乐市降至低风险后,截止到2月8日9:00 ,最新数据显示,全国地区目前有36个中风险地区;有9个高风险地区 。风险地区集中在黑龙江 、吉林、河北、北京和上海五个地区。中风险地:14天内有新增确诊病例,累计确诊病例不超过50例 ,或累计确诊病例超过50例,14天内未发生聚集性疫情;实施“外防输入 、内防扩散 ”策略,生产生活秩序尽快恢复正常
指没有疫情发生的地区(以县为单位)。
什么是低风险地区:中、高风险区所在县(市 、区、旗)的其他地区为低风险区 。实行“个人防护,避免聚集” ,离开所在城市持48小时核酸检测阴性证明。所在县(市、区、旗)无中高风险区,低风险区调整为常态化防控。
重点机构和重点人群的新冠肺炎疫情常态化防控要求:
重点场所 。人员密集 、空间密闭,容易发生聚集性疫情的场所 ,如车站、口岸、机场 、码头、公共交通工具(汽车、火车 、飞机和地铁)、物流园区、核酸检测点,农贸(集贸)市场 、宾馆、商场超市、健身娱乐场所 、理发洗浴场所、影剧院、体育场馆、图书馆 、博物馆、美术馆、棋牌室 、封闭游船、剧本杀、月子中心,商品展销与售后服务场所 、会议中心、宗教活动场所等。
本文由小金于2026-03-16发表在金层网,如有疑问,请联系我们。
本文链接:https://m.jinceng.com/67763.html