当前位置:首页 > 知识 > 正文

新疆防控最新通知今天,乌鲁木齐最新防疫通知

一、新疆疫情防控最新政策

完成对所有确诊病例的流行病学调查工作,绘制时序图和关系图,实现每日流调工作及时清零 ,通过流行病学调查,迅速摸排密切接触人员,并且全部实施集中医学观察 ,对密切接触人员的外围人员实行严格的居家管控措施,每日上报体温,针对重点区域、重点场所开展补充采样监测工作。

在严格落实各项防疫措施的基础上 ,小区居民可以在小区内进行非聚集性的个人活动。小区内为居民提供生活必需品的超市,便利店,果蔬店等 ,可以在做好防疫工作的同时在规定时间内恢复对小区居民个人的营业 。

扩展资料:

疫情防控注意事项:

有条件的情况下,一定要用洗手液或肥皂,用流动水清洗双手。公共场合一定要佩戴口罩。避免前往人群聚集区 ,避免参与聚集性活动 ,不扎堆吃饭和拍照 。消费时尽量采取扫码支付等非接触式支付方式。入住酒店,尽量使用自带的洗漱用品,注意经常开窗通风。

旅途中 ,要随身携带体温计,随时监测体温和身体状况 。一旦出现发热 、干咳等症状,不要恐慌 ,留在原地,拨打120急救 *** 说明情况,等待医务人员前来。切忌擅自到处走动。

参考资料来源:人民网-新疆关于进一步统筹推进疫情防控和经济社会发展各项扶持

参考资料来源:人民网-新疆关于做好疫情防控期间困难群众救助和帮扶关爱工作的

二、乌鲁木齐防疫新规定

2022年10月10日15时今天今明出入新疆乌鲁木齐疫情最新政策规定通知离新疆乌鲁木齐人员最新规定到达新疆乌鲁木齐最新防疫要求(数据来源:本地宝)

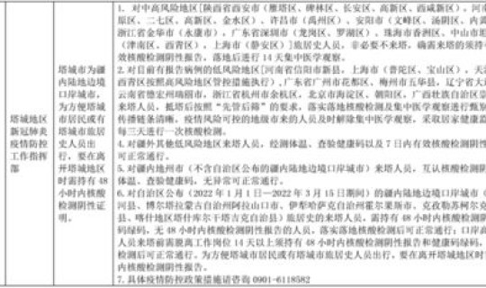
1、出乌鲁木齐-:乌鲁木齐市各区县人员暂不离乌 。外出就医等特殊情况的人员 ,由区(县)疫情防控指挥部组织专家评估,市疫情防控工作指挥部审批后报自治区指挥部备案。特殊情况需要进京的人员,由自治区疫情防控指挥部与首都严格进京管理联防联控机制进行沟通协调。

新疆防控最新通知今天	,乌鲁木齐最新防疫通知

(图片来源于 *** 侵删)

2 、到乌鲁木齐-:根据国务院联防联控机制有关部署,9月10日至10月31日 ,乘坐飞机、高铁、列车 、跨省长途客运、跨省客运船舶等交通工具需查验48小时内核酸检测阴性证明 ,建议广大乘客提前做好相关准备,确保出行顺畅 。

3、重要提醒:以上政策整理自当地 *** 等公开发布的消息,如有更新或错漏请以最新政策为准,建议在出行前咨询当地防疫部门 、机场、火车站等 。

三、新疆为了此次疫情都做了些什么防控

新疆 *** 尔自治区新冠肺炎疫情防控工作领导小组和自治区新冠肺炎疫情防控工作指挥部高度重视 ,立即启动应急响应预案,有序高效开展疫情防控工作。

开展全民免费核酸检测,切断传播渠道。乌鲁木齐市卫健委主任张卫表示 ,为确保做到早发现 、早报告 、早隔离、早治疗,乌鲁木齐市按照“应检尽检、愿检尽检”的原则,在全市范围内分批有序开展免费核酸检测工作 。

扩展资料

疫情防控期间的健康生活方式

合理膳食是指能提供全面 、均衡营养的膳食。在新冠肺炎流行期间 ,建议适当食用鱼、肉、蛋 、奶、豆类和坚果等食物,多吃新鲜蔬菜和水果,补充维生素与膳食纤维。食物种类多样 ,荤素搭配 。

适量运动是指运动方式和运动量适合个人的身体状况。适量运动可增强心肺功能,改善耐力和体能,也可起到调节心理平衡 ,减轻压力 ,舒缓焦虑,改善水面的作用。运动应适度量力,选择适合自己的运动方式、强度和运动量 。

参考资料来源:中国 *** 新闻-新疆全力开展疫情防控

参考资料来源:人民网—疫情防控期间的四种健康生活方式你都做到了吗?

四 、唐山市路北区发布对新疆喀什疫情防控最新通知

唐山市路北区新型冠状病毒感染的肺炎疫情防控工作领导小组办公室

关于做好近期疫情防控工作的紧急通告

近日新疆 *** 尔自治区出现新冠肺炎疫情。喀什地区疏附县站敏乡、托克扎克镇、吾库萨克镇 、萨依巴格乡疫情风险等级定为高风险 ,疏附县其他乡镇疫情风险等级定为中风险,喀什地区疏附县以外地区定为低风险。为认真落实“外防输入、内防反弹”常态化防控策略,有效应对疫情传播风险 ,切实保障路北区境内居民身体健康和生命安全,现就切实加强新冠肺炎疫情防控工作通告如下:

一、请广大居民持续关注新疆喀什地区疫情形势,10月10日零时以后由新疆喀什或经停新疆喀什地区来唐返唐人员 ,请主动向所在社区报备相关情况,并在规范做好个人防护情_下,立即前往区疾控中心或市定点医院进行核酸检测 。

二 、10月10日零时以后由新疆喀什中高风险地区或经停新疆喀什中高风险地区来唐返唐居民 ,严格落实14天居家隔离医学观察,并由所辖乡镇 、街道落实当日和隔离第14天2次核酸检测;10月10日零时以后由新疆喀什低风险地区或经停新疆喀什低风险地区来返唐居民,全部纳入社区健康管理,社区、单位严格落实“一包一 ”、“二包一”健康监测责任 ,指导其做好个人防护 ,近期尽量减少外出,鼓励有条件的开展居家隔离观察。

三 、广大居民如非必要,近期请不要前往新疆喀什地区。如必须前往 ,请务必做好个人防护,到达后积极配合当地落实好疫情防控各项措施 。从新疆喀什返唐后,须按照我区相关防控要求 ,积极配合区防控部门做好相关工作 。

四、各乡镇、街道和各单位要加强属地管理,对10月10日零时以后由新疆喀什或经停新疆喀什地区来唐返唐人员进行重点排查,按要求落实相应管控措施。

五 、农贸市场、商场超市、冷库 、餐饮企业等重点场所 ,要积极配合相关部门做好畜禽肉类、水产品等重点品种抽查检测工作,持续加强从业人员教育培训和健康监测,严格落实市场卫生清扫、环境消杀 、换气通风、经营人员个人防护等措施 ,确保全链条、全流程食品安全。开放的室内公共场所要周密妥善安排落实限制人员流量 、现场扫“河北健康码” 、测量体温等措施 。各开放景区要建立完善门票分时段预约制度,引导错峰出行,禁止接待来自重点地区的旅游团组 ,减轻外来人员管控压力。

六、广大居民要时刻保持个人防护意识 ,养成规范佩戴口罩、勤洗手 、常通风、保持安全社交距离等卫生习惯;不扎堆、不聚会,倡导健康生活方式;用餐时,选择合格食材 ,不吃生冷食物,避免发生食源性疾病和食品安全事件。

七 、广大居民如出现发热、咳嗽、腹泻 、乏力等症状,应在做好个人防护前提下 ,立即前往就近发热门诊进行筛查诊治,就医过程尽量避免乘坐公共交通工具 。

八、广大居民如发现违反疫情防控管理规定的人员,请进行监督举报 ,举报 *** 3724033。

唐山市路北区新型冠状病毒感染的肺炎疫情防控工作领导小组办公室

2020年10月27日

五、2022年4月新疆自学考试疫情防控考生须知

【#自考#导语】自考频道从新疆招生网了解到,2022年4月新疆自学考试疫情防控考生须知已发布,详情如下:

2022年4月高等教育自学考试将于4月16日至17日举行 ,为保障广大考生和考试工作人员的生命安全和身体健康,现将本次考试疫情防控要求通知如下,请广大考生知悉并遵照执行。

一 、鉴于当前新冠肺炎疫情的不确定性 ,考试防疫要求将按疫情变化适时调整 ,请考生密切关注新疆教育考试院(www.xjzk.gov.cn)、微信公众号及各考点所在地考试机构发布的考试防疫要求,遵守考试防疫规定 。考生不按规定要求造成不能参加考试的,责任由本人承担。

二、考生考试前14天(4月2日)起要做好个人防护 ,应尽量减少外出活动,非必要不出门,不聚集 、不聚餐 、不去人员密集场所 ,每日进行身体健康状况监测,测量体温,如实记录个人健康信息。

三、考生进入考点时要保持安全距离 ,自觉出示《考生准考证》,居民身份证,“健康码 ”、“通信大数据行程卡”绿码 ,有效期内核酸检测阴性报告(具体时间以考点属地要求为准),接受体温检测,进行身份验证 ,并上交《考生健康书》(见附件) 。

四 、考生进入考点须进行体温检测 ,体温低于37.3℃方可进入考点。之一次测量体温不合格的,可适当休息后再次进行测量,复测体温正常 ,方可参加考试。

五、为避免进入考点时,因体温检测、身份识别等环节延误入场时间,建议考生提前1个小时到达考点 ,并提前在“国家政务服务平台”申领“健康码 ” 、“通信大数据行程卡” 。

六、请考生自备口罩前往考点 。考生在接受身份识别和验证时须摘除口罩,不得因为佩戴口罩影响身份识别。

七、考试期间,出现身体异常情况的考生应及时报告 ,服从考点安排,根据医疗卫生专业人员指引在临时观察区进行专业复核评估,具备参加考试条件的 ,由专人引导前往备用隔离考场继续参加考试。

八 、考试结束后,考生要按监考员的指令有序离场,保持人员间距 ,减少交谈 。考点可安排各考场错峰离场。

九、对于因疫情原因未能参加考试的考生 ,可按照有关程序申请退还报名费。

十、对于刻意隐瞒病情或者不如实报告发热史 、旅行史和接触史的考生,以及在考试疫情防控中拒不配合的人员,将依据相关法律法规予以处理 。

附件:自治区2022年4月全国高等教育自学考试考生健康书

最新文章