浙江的疫情情况相对比较复杂,浙江的5个城市也被调整为了高风险城市 。
在冬季来临以后 ,我们可以看到全国各地的诸多城市出现了新冠疫情的确诊情况,浙江地区已经出现了336例确诊病人。在这样的情况之下,浙江需要重新加强新冠疫情的防控工作 ,同时也需要安排相应的人员进行核酸检测,通过这样的方式进一步阻绝新冠疫情。
一、浙江的5个城市被调整为了高风险城市在浙江多地出现了确诊病人之后,浙江的新增确诊人数已经达到了56名 ,现有的确诊人数已经达到了336名,累计确诊的人数已经达到了1823名 。也正是因为这个原因,包括绍兴在内的5个城市已经被调整为了高风险城市。只要人员出入这些城市,相关人员需要出示绿码 ,同时也需要提供48小时以内的核酸证明。
二、浙江的疫情情况比较复杂因为浙江本土的疫情基本上都是德尔塔的确诊病例,德尔塔本身具有非常强的传染性,所以浙江地区需要严格控制新冠疫情 。在检测了所有的确诊病例之后 ,确定病例基本上都是轻症和无症状患者。因为我们检测和治疗新冠肺炎的技术已经非常成熟了,所以这些患者基本上没有生命危险。
三 、浙江需要进一步加强新冠疫情的防控工作在浙江的多地陆续出现新冠确诊病例之前,浙江已经呈现出了点状疫情的态势。在这样的情况之下 ,因为浙江地区本身的人口流动非常大,这就进一步加大了浙江地区的疫情防控难度 。临近年末的时候,因为很多外来打工者需要返乡 ,当这些来自浙江的打工者返回家乡的时候,相关地区也需要严格执行疫情的防控工作。
这些新冠肺炎患者大部分都是亲戚关系。而他们之所以会被感染新冠病毒,是因为他们曾经去参加过一场葬礼 ,所以在葬礼上面他们就都被新冠病毒感染 。因为他们症状比较轻,所以并没有生命危险。
新冠病毒传播途径有哪些?其实新冠病毒主要依靠唾液传播以及接触传播,这也是新冠病毒主要传播途径。
1、如果我们不小心吸入或者接触到新冠肺炎患者的唾液,那么也会有极大可能被新冠病毒感染 ,所以新冠肺炎患者打喷嚏或者咳嗽时,我们一定要远离他们,千万不要太过于靠近他们 。而且和其他人交流。也要佩戴好口罩。

(图片来源于 *** 侵删)
2 、如果自己眼结膜或者鼻黏膜沾染了新冠肺炎患者的痰液或者血液以及分泌物 ,那么也必定会被感染新冠病毒,所以平时千万不要去接触这些东西,也不要让其他人血液或者分泌物沾到自己身上 。
3、如果手部接触到了新冠肺炎患者的分泌物或者唾液也会被感染新冠病毒 ,包括接触到一些新冠肺炎患者所触碰过的物品,也有可能会被感染新冠病毒,所以平时出门在外 ,尽量不要随意去触碰其它物品,防止自己被感染病毒。
其实新冠病毒传播途径还有很多,所以足可以看出新冠病毒传播能力有多强了。但是只要我们平时做好防疫工作 ,那么一般不会被感染新冠病毒 。如果缺乏预防新冠病毒知识,那么可以通过 *** 学习一下,因为现在 *** 上面也有很多这方面的知识,多学习一些 ,对自己也有好处。
其实新冠病毒并不可怕,之所以现在还会有人感染新冠病毒,很大一部分原因都是因为自己平时没做好防疫 ,所以只要做好了防疫,那么我们就没必要害怕新冠病毒。而且我们国家应该是世界上最安全的地方了,因为在世界上其它国家 ,现在疫情还非常严重,所以他们不可能完全压制住疫情,甚至国外有很多穷人 ,即便是感染了新冠病毒也很难得到治疗。而且国外医疗条件也没有我们国内这么好 。
据浙江省卫健委消息,4月14日0-24时,新增境外输入新冠肺炎确诊病例1例(俄罗斯输入无症状感染者转确诊病例)。
新冠疫情是今年的一大头疼问题 ,至今,疫情仍然在全球范围内传播,正在侵袭着某些地区。
作为沿海经济较为发达地区的浙江省,很多人都在外国留学 ,当疫情扩散到国外后,海外华侨、海外留学生纷纷回国 。
这绝对是疫情防控的又一大难点。
浙江省新增病例基本都是外来输入病例,本土新增病例已连续多天为零。
在14日 ,来自于菲律宾等2位归国者确诊新冠 。
所幸浙江省对于外来疫情防控措施的准备充足,在机场有严格的检测程序。
目前新增外来的输入病例都在接受治疗,同行航班的乘客也将接受隔离观察。
疫情面前无小事 。
海外同胞感染新冠是一件让人痛心的事情 ,多么希望所有人都能远离新冠病毒。
当地处外国的同袍们有难时,祖国向他们伸出双手,浙江省对于新增病例的治疗都放在之一位。
定点医院的治疗费用全部报销 ,人民不必担心自己因为贫穷而失去治疗机会 。
如今放眼全球,疫情走势越来越凶,数以百万计的人们感染上新冠病毒 ,很多地区对于疫情的防控是脆弱无比的。
口罩等医疗物品的缺失,经济被病毒打得萎靡不振,人民饥饿的眼神都刺痛心灵。
一国有难,八方要来支援 ,没有什么是不能战胜的。
新增病例的数额变多不必过多担忧,因为整体国内的总趋势已经是在掌控之中 。
专家对于疫情的形式估计是乐观的,而且对付病毒的强有力武器疫苗已经研制成功。
国外疫情的走势一旦下滑 ,说明这场病毒的袭击就将结束,希望早日战胜病毒,变回有序热闹的快乐生活。
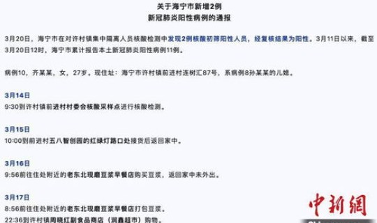
浙江省新增境外输入关联本地确诊病例1例是嘉兴市的 。据浙江省海宁市人民 *** 新闻办公室官方微博消息 ,2020年3月26日0-24时,浙江新增境外输入新冠肺炎确诊病例3例(法国输入1例、西班牙输入1例、巴西输入1例)。无新增出院病例。
截至3月26日24时,累计报告境外输入确诊病例29例 ,累计出院6例 。3月26日0-24时,新增境外输入关联本地确诊病例1例(嘉兴市1例)。截至3月26日24时,累计报告本地确诊病例1218例 ,累计出院1216例,累计死亡1例,治愈出院率99.8%。
病例为男性,25岁,温州永嘉籍 。3月21日从北京乘航班CA1716到萧山机场 ,由其母亲驾车接回位于海宁市斜桥镇的海宁东泰制衣有限公司(为独栋厂房)。
22日中午自驾回温州扫墓,25日16时返回海宁,当晚因发热 、头痛、咳嗽至定点医院发热门诊就诊 ,综合流行病学史、临床表现 、实验室检测结果等,26日诊断为确诊病例。
截至3月26日24时,累计报告确诊病例1247例 ,累计出院1222例,累计死亡1例 。无境外输入疑似病例。全省共追踪到密切接触者45350人,尚有2203人正在接受医学观察。
扩展资料:
2020年11月19日浙江省新型冠状病毒肺炎疫情情况:11月18日0-24时 ,浙江省新增确诊病例1例(美国输入),已排查密切接触者均已实施集中隔离。截至18日24时,累计报告确诊病例1292例(境外输入病例73例) 。
国家卫健委:新增确诊病例12例 ,均为境外输入病例。11月18日0—24时,31个省(自治区、直辖市)和新疆生产建设兵团报告新增确诊病例12例,均为境外输入病例(四川3例,福建2例 ,广西2例,内蒙古1例,上海1例 ,浙江1例,广东1例,重庆1例);无新增死亡病例;无新增疑似病例。
当日新增治愈出院病例22例 ,解除医学观察的密切接触者1038人,重症病例较前一日减少2例 。境外输入现有确诊病例305例(其中重症病例1例),无现有疑似病例。累计确诊病例3735例 ,累计治愈出院病例3430例,无死亡病例。
截至11月18日24时,据31个省(自治区、直辖市)和新疆生产建设兵团报告 ,现有确诊病例314例(其中重症病例1例),累计治愈出院病例81433例,累计死亡病例4634例,累计报告确诊病例86381例 ,无现有疑似病例 。
31个省(自治区 、直辖市)和新疆生产建设兵团报告新增无症状感染者10例(境外输入9例);当日转为确诊病例4例(均为境外输入);当日解除医学观察44例(境外输入14例);尚在医学观察无症状感染者419例(境外输入379例)。(11月17日尚在医学观察数核增1例)。
累计收到港澳台地区通报确诊病例6132例 。其中,香港特别行政区5479例(出院5224例,死亡108例) ,澳门特别行政区46例(出院46例),台湾地区607例(出院541例,死亡7例)。
参考资料来源:浙江新闻-最新!浙江新增确诊病例1例
参考资料来源:中华网-最新!浙江新增1例本土病例
本文由小金于2026-03-14发表在金层网,如有疑问,请联系我们。
本文链接:https://m.jinceng.com/61149.html