国内新冠疫情反复出现,本次疫情涉及20个地区 ,而且陆续发现新增本土确诊病例 。
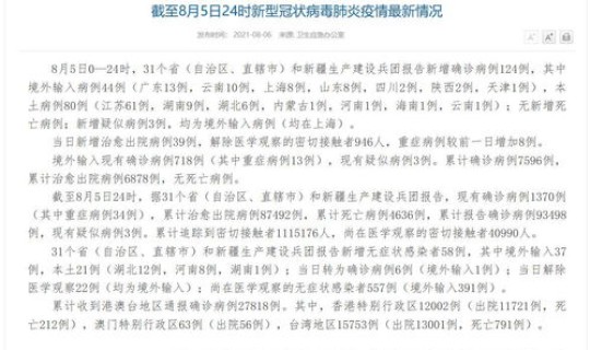
11月9日0—24时,31个省(自治区、直辖市)和新疆生产建设兵团报告新增确诊病例54例。其中境外输入病例15例(上海3例,山东3例,广西3例 ,北京1例,辽宁1例,吉林1例 ,河南1例,广东1例,云南1例) ,含2例由无症状感染者转为确诊病例(河南1例,广西1例);本土病例39例(辽宁17例,均在大连市;河南8例 ,其中郑州市7例、周口市1例;河北5例,均在辛集市;黑龙江4例,均在黑河市;江西2例 ,均在上饶市;云南2例,均在德宏傣族景颇族自治州;四川1例,在成都市),含6例由无症状感染者转为确诊病例(均在河南)。无新增死亡病例。新增疑似病例1例 ,为境外输入病例(在上海) 。
当日新增治愈出院病例54例,解除医学观察的密切接触者2131人,重症病例较前一日减少6例。境外输入现有确诊病例388例(其中重症病例3例) ,现有疑似病例2例。累计确诊病例9794例,累计治愈出院病例9406例,无死亡病例 。
截至11月9日24时 ,据31个省(自治区、直辖市)和新疆生产建设兵团报告,现有确诊病例1222例(其中重症病例21例),累计治愈出院病例92081例 ,累计死亡病例4636例,累计报告确诊病例97939例,现有疑似病例2例。累计追踪到密切接触者1285582人 ,尚在医学观察的密切接触者49868人。
据徐州市疫情防控应急指挥部12月1日疫情防控工作进展通报,截至目前,徐州市已进行核酸检测的相关人员,结果均为阴性 。所有密切接触者和次密切接触者均已进行管控 ,对重点人群严格按规范频次核酸检测,已出结果均为阴性。
法律分析:31省区市12日新增确诊病例7例。随着疫情的发生,在过去的一年多时间里 ,全国各地纷纷掀起疫情防控 *** 。虽然疫情得到了有效的控制,但还是会有零散的病例发生。据最新消息显示,31省新增确诊7例均为境外输入。
法律依据:《中华人民共和国传染病防治法》第五十九条国家将传染病防治工作纳入国民经济和社会发展计划 ,县级以上地方人民 *** 将传染病防治工作纳入本行政区域的国民经济和社会发展计划 。
法律分析:31个省(自治区、直辖市)和新疆生产建设兵团报告新增无症状感染者20例,其中境外输入19例,本土1例(在福建莆田市);当日转为确诊病例17例(境外输入5例);
法律依据:《中华人民共和国传染病防治法》
第四十二条传染病暴发 、流行时 ,县级以上地方人民 *** 应当立即组织力量,按照预防、控制预案进行防治,切断传染病的传播途径 ,必要时,报经上一级人民 *** 决定,可以采取下列紧急措施并予以公告:(一)限制或者停止集市、影剧院演出或者其他人群聚集的活动;(二)停工 、停业、停课;(三)封闭或者封存被传染病病原体污染的公共饮用水源、食品以及相关物品;(四)控制或者扑杀染疫野生动物 、家畜家禽;(五)封闭可能造成传染病扩散的场所。

(图片来源于 *** 侵删)
第四十五条传染病暴发、流行时,根据传染病疫情控制的需要 ,国务院有权在全国范围或者跨省、自治区 、直辖市范围内,县级以上地方人民 *** 有权在本行政区域内紧急调集人员或者调用储备物资,临时征用房屋、交通工具以及相关设施、设备。
1月5日31省新增本土确诊病例23例 ,其中20例在河北。
1月6日,国家卫健委网站通报,1月5日0—24时 ,31个省(自治区 、直辖市)和新疆生产建设兵团报告新增确诊病例32例,其中境外输入病例9例(广东3例,陕西3例 ,上海2例,天津1例),本土病例23例(河北20例 ,北京1例,辽宁1例,黑龙江1例);无新增死亡病例;新增疑似病例2例,其中境外输入病例1例(在上海) ,本土病例1例(在辽宁) 。
当日新增治愈出院病例21例,解除医学观察的密切接触者784人,重症病例较前一日增加1例。
扩展资料
传染源尚不确定
1月5日晚 ,中国疾控中心副主任冯子健在《新闻1+1》上表示,目前发现,河北疫情中的病毒仍然是境外输入病毒 ,很可能为欧洲输入。石家庄传播的病毒与邢台南宫高度同源,南宫市的病例与石家庄流行病学联系,可能是同一起病毒传播所致 。
石家庄市疾病预防控制中心主任芦飞在新闻发布上表示 ,进一步加强溯源工作,同时联合有关部门,利用技术手段 ,力争尽快追踪并判定出传染源。
从目前发布信息来看,传染源来自哪里仍然不能确定。
参考资料来源:红星新闻—国家卫健委:昨日新增本土确诊病例23例,其中20例在河北
参考资料来源:中国青年网—六问河北疫情:谁是河北“1号病人”、传染源来自哪里?
冬天到了,新冠病毒又开始肆虐起来 。此起彼伏 ,在全世界各个地方上蹿下跳,让人不得安宁。
根据国家卫键委官网消息,12月1日0时至24时31个省(自治区 、直辖市)和新疆生产建设兵团报告新增确诊病例73例。
其中有20例病例均为境外输入 。而这二十例境外输入病例分别有八例分布在广西 ,三例分布在上海,三例分布在云南,两例分布在吉林 ,天津、广东、四川以及山西各一例。另外,在四川还有一例则为无症状感染者转换为确诊病例。除此之外,本土有五十三例病例在内蒙古呼伦贝尔市 。在上海有一例疑似病例 ,该病例为境外输入。
每日新增的新冠确诊病例有多少,大概是国内最为关注的事情了。但是,除了关注每日新增外 ,还可以关注一下现有确诊病例以及治愈出院病例。根据31个省(自治区 、直辖市)和新疆生产建设兵团报告,确诊病例有906例,其中有7例重症病例 。而在12月1日当天,新增治愈出院病例为35例。由此可见 ,我国在面对新冠确诊病例的态度可谓是高度重视。虽然国内的疫情总是有些反反复复,所庆幸的是,没有新增死亡病例 。在这抗击新冠肺炎病毒两年的时间里 ,是更好不过的消息了。
由此可以看出,我国医疗措施的完善,以及注射新冠疫苗的必要性。实际上 ,新冠肺炎病毒爆发的这两年时间里,大多数人的生活都遭受到了各种各样的冲击,有的人因此失业 ,有的人因为反复复阳而不能正常生活,有的人失去了自己的亲朋好友 。所以,疫情虽然在当下控制得非常的号 ,但是我们仍旧不能松懈。口罩出门就要佩戴,消毒用品也要常备常用,这对于我们普罗大众来说是预防新冠最有效的办法之二。
距离疫情结束并不会特别远了 。但是想要短暂的时间内结束的话,这是不大可能的。这是一场持久战 ,这在今年的冬天,明年的春天这个疫情仍然会爆发。可能不会大面积的爆发,但是仍然也是存在很大的可能性 。
2020年的开端真的是极不稳定。今年一年都出现了许许多多的怪事 ,而由于疫情的影响导致今年很多人都没有办法复工,经济也一度受到了很大的损害。但即使是这样,疫情仍然没有结束。很大的程度上还会因为某一点不注意就引起大范围的爆发 。
离疫情结束到底还会不会远这是一个未知数。但是我相信不会很远了。毕竟现在疫情已经得到了有效的控制 ,如果我们每个人都已经提高防范意识,那么我相信距离疫情结束那么近在咫尺 。而且现在新增的数量已经越来越少了,所以我觉着离疫情结束并不会很远了。
无论疫情结束到底还会不会远 ,我们都不能够松懈。毕竟如果我们一旦松懈,那么就极容易再次爆发 。而且疫情想要短时间内结束,这个可能性也不是特别的大。疫情一般会在冬天再次爆发 ,而在夏天就会有所缓解。张文宏医生也说过,今年冬天可能将会再次爆发,如果有必要的话还仍然会采取停工停学的措施 。
而且此次疫情可能会持续两年,所以如果想要完全疫情结束 ,估计在最近这一年是不大可能的,可能性真的是很小。但是我相信基本上不会影响到我们正常人的出行和生命安全了,只要我们每个人加大防范意识 ,我相信离疫情结束并不会特别远。因为我们现在很多人就已经能够有很高的防范意识,这都为疫情结束提供了保障 。
本文由小金于2026-03-11发表在金层网,如有疑问,请联系我们。
本文链接:https://m.jinceng.com/51813.html