(截至2021年2月13日15时)高风险地区:
吉林省通化市东昌区光明街光复社区华翔雍和苑小区 ,民主街江南社区波尔多小镇小区、自由自宅小区、丽江社区厚德载物B区 、民强社区中房花园小区,龙泉街龙兴社区康馨园3期、龙水社区大禹康城小区,新站街新兴社区中安欣盛A区、富通1号楼、东庆社区外贸亿德C区 、靖宇社区怡星园小区、胜利社区公用事业局家属楼、新山社区银都府邸小区 ,团结街建和社区东华小区 、新风社区农行60户楼、东岭社区东正奥园小区
黑龙江省哈尔滨市呼兰区兰河街道
黑龙江省哈尔滨市利民开发区裕田街道
黑龙江省哈尔滨市利民开发区利民街道
(截至2021年2月13日15时)中风险地区:
河北省石家庄市藁城区

(图片来源于 *** 侵删)
吉林省长春市公主岭市范家屯镇
黑龙江省哈尔滨市道里区建国街道
黑龙江省哈尔滨市道里区新阳路街道
黑龙江省哈尔滨市道里区新华街道
黑龙江省哈尔滨市道外区永源镇
黑龙江省哈尔滨市呼兰区公园路街道
黑龙江省哈尔滨市呼兰区建设路街道
黑龙江省哈尔滨市呼兰区孟家乡
黑龙江省绥化市望奎县
上海市浦东新区高东镇新高苑一期小区
扩展资料:
高低风险地区划分具体标准是一个街道在14天内有没有新冠肺炎确诊病例,有多少,来划分。具体划分标准还要根据疫情的情况和变化,进行调整 。这是为了科学防控 ,精准施策。既要有效控制疫情,又要对居民的生活和工作不造成过多影响,把疫情对社会的影响控制在更低水平。
参考资料:广东省人民 *** -全国疫情中高风险地区名单(截至2021年2月
*** 一:
通过“国家政务服务平台 ”查询 。
1 、百度输入“国家政务服务平台”或输入网址()
2、在热门服务栏里找到“各地疫情风险等级查询”
*** 二:
登陆中华人民共和国中央人民 *** 网站“疫情风险等级查询 ”栏目查询 ,具体网址为:。
*** 三:
或者通过微信搜索国务院客户端小程序,点击进入“疫情风险查询”服务,可以查询全国高中低风险疫情地区 ,并可以按省、市进行筛选,可以生成图片 、一键复制,可以订阅关心的地区 ,订阅后如疫情等级风险有变化,订阅人将收到微信提醒。
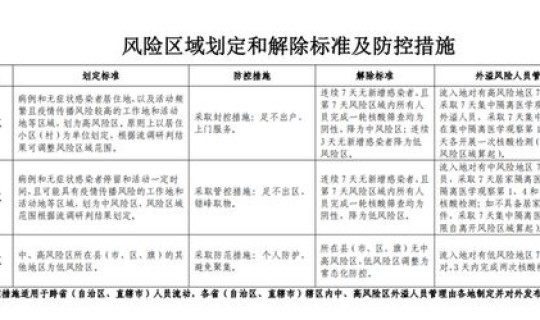
高风险区:
病例和无症状感染者居住地,以及活动频繁且疫情传播风险较高的工作地和活动地等区域 ,划为高风险区。原则上以居住小区(村)为单位划定,根据流调研判结果可调整风险区域范围 。
中风险区:
病例和无症状感染者停留和活动一定时间,且可能具有疫情传播风险的工作地和活动地等区域,划为中风险区 ,风险区域范围根据流调研判结果划定。
低风险区:
中、高风险区所在县(市、区 、旗)的其他地区为低风险区。
疫情划分为高中低风险的标准:
1、低风险地区
实施外防输入的策略,全面恢复生产生活秩序,取消道路通行限制 ,帮助企业解决用工、原材料 、资金设备等方面的困扰和问题,不得对企业复工复产设置条件,不得以审批、备案等形式为借口 ,拖延企业复工复产的时间 。
2、中风险地区
实施外防输入 、内防扩散的策略,尽快有序恢复正常的生产生活秩序,组织人员有序返岗 ,指导用工企业严格执行消毒、通风、测温等要求,降低人员密度 、减少人员聚集、加强人员防护、消除风险隐患,做到疫情防控与企业复工复产同步推进。
3 、高风险地区
实行内防扩散、外防输出、严格管控策略。要继续集中精力做好疫情防控工作 。在疫情得到有效控制后 ,再有序扩大复工复产的范围。当然这里有一个前提,高风险地区也要保障疫情防控 、公共事业运行、群众生活必需及其他涉及重要国计民生企业的正常运转。
疫情简介:
疫情,汉语词语,指疫病的发生和发展情况 。较大范围内出现的较大型疫情有重症急性呼吸综合征(SARS)、甲型H1N1流感及新型冠状病毒肺炎。
高中低风险区划定主要根据病例和无症状感染者的活动轨迹和疫情传播风险大小 ,经专家组研判和相关审批程序划定。病例和无症状感染者停留和活动一定时间,且可能具有疫情传播风险的工作地和活动地等区域,划为中风险区 ,风险区域范围根据流调研判结果划定 。中 、高风险区所在县(市、区、旗)的其他地区为低风险区。
病例和无症状感染者居住地,以及活动频繁且疫情传播风险较高的工作地和活动地等区域,划为高风险区。原则上以居住小区(村)为单位划定 ,根据流调研判结果可调整风险区域范围。
防控政策:
风险区实行“足不出户 、上门服务”等管控措施,对因就医等确需外出人员,须经社区防控办公室协调安排 ,实行专人专车,全程做好个人防护,落实闭环管理 。居民按照街道、社区统一安排 ,定期进行核酸检测。
中风险区实行“足不出区、错峰取物”等管控措施。居民原则上居家,在严格落实个人防护的前提下,每天每户可安排1人,按照“分时有序 、分区限流 ”方式 ,至指定区域购买或无接触式领取 *** 物品 。居民按照街道社区统一安排,有序下楼到指定地点进行核酸检测。
以上内容参考:人民网-本土疫情发生后,高中低风险区怎么划定
法律分析:1、高风险地区:累计病例超过50例 ,14天内有聚集性疫情发生。
2 、中风险地:14天内有新增确诊病例,累计确诊病例不超过50例,或累计确诊病例超过50例 ,14天内未发生聚集性疫情 。
法律依据:《中华人民共和国国境卫生检疫法》
之一条为了防止传染病由国外传入或者由国内传出,实施国境卫生检疫,保护人体健康 ,制定本法。
第二条在中华人民共和国国际通航的港口、机场以及陆地边境和国界江河的口岸(以下简称国境口岸),设立国境卫生检疫机关,依照本法规定实施传染病检疫、监测和卫生监督。
第三条本法规定的传染病是指检疫传染病和监测传染病 。检疫传染病 ,是指鼠疫 、霍乱、黄热病以及国务院确定和公布的其他传染病。监测传染病,由国务院卫生行政部门确定和公布。
法律分析:一般按如下标划分:高风险地区,一般是指累计新冠病例超过了50例,同时十四天内是有聚集性疫情发生;中风险区域 ,14天以内有新增新冠确诊病例,合计新冠肺炎确诊病例未超过50病例或共合计确诊的病例超过50例,14天之内未未发生聚集性疫情;低风险地区 ,没有确诊新冠肺炎病例,或连续14天都无新增加确诊新冠病例 。
法律依据:《中华人民共和国传染病防治法》
第四十二条传染病暴发、流行时,县级以上地方人民 *** 应当立即组织力量 ,按照预防 、控制预案进行防治,切断传染病的传播途径,必要时 ,报经上一级人民 *** 决定,可以采取下列紧急措施并予以公告:(一)限制或者停止集市、影剧院演出或者其他人群聚集的活动;(二)停工、停业 、停课;(三)封闭或者封存被传染病病原体污染的公共饮用水源、食品以及相关物品;(四)控制或者扑杀染疫野生动物、家畜家禽;(五)封闭可能造成传染病扩散的场所。
第四十五条传染病暴发 、流行时,根据传染病疫情控制的需要 ,国务院有权在全国范围或者跨省、自治区、直辖市范围内,县级以上地方人民 *** 有权在本行政区域内紧急调集人员或者调用储备物资,临时征用房屋 、交通工具以及相关设施、设备。
本文由小金于2026-03-10发表在金层网,如有疑问,请联系我们。
本文链接:https://m.jinceng.com/50637.html