国务院联防联控机制7号上午举行新闻发布会 ,介绍支持新型冠状病毒感染肺炎疫情防控相关财税政策、缓解小微企业融资难融资贵有关情况 。
财政部:各级财政已安排资金667.4亿元,疫情防控经费有保障
财政部副部长余蔚平(刘健摄)
财政部副部长余蔚平在会上表示,在资金保障方面 ,截至2月6日下午5点,各级财政共安排疫情防控资金667.4亿元,实际支出284.8亿元。其中 ,中央财政共安排170.9亿元,主要包括:疫情防控专项补助57亿元,含对重点疫区湖北省补助的18亿元;基本公共卫生服务和基层疫情防控资金99.5亿元;对科研、物资储备等经费也足额作了安排。目前看,各地疫情防控经费是有保障的 ,中央财政正在根据疫情发展态势和防控需要,继续做好经费的保障工作,并管好用好资金 。
财政部:新冠肺炎患者个人负担费用实行财政兜底
余蔚平介绍 ,截至2月6日,财政部会同有关部门已经出台十余条财税支持措施。明确患者治疗费用,对确诊患者个人负担费用实行财政兜底 ,中央财政补助60%;对疑似患者,由就医地制定财政补助政策,中央财政视情给予适当补助。
三方面措施确保政策聚焦疫情防控助力企业复工复产
余蔚平介绍 ,2月5日就“保供 ”问题国务院常务会议进行了专门研究和部署,根据国务院常务会议的部署推出一系列贴息和税收优惠政策来支持防疫物资生产企业,助力企业复工复产 。
一是贴息 ,贴息政策主要是为了对防控物资保障的重点企业加大资金支持,支持恢复产能 、扩大产能,全力保障物资的供给。财政部联合人民银行等有关部门首次实施了专项再贷款与财政贴息,进行捆绑发力的政策。
第二个方面 ,关于收储的政策,为了鼓励企业保质保量增加紧缺的重点医疗防护物资的生产,比如N95口罩 ,比如防护服等等,对企业多生产的重点医疗防控物资,全部由 *** 兜底采购收储 ,给重点生产产品的这些企业一个定心丸。
第三个方面是有关税费方面的政策,比如物资保障供应方面,一方面是对支持重点企业扩大产能 ,对疫情防控重点物资生产企业给予税费的优惠,全额退还增值税增量留底税额,这是增加企业的现金流 。取消单位价值500万元的限制 ,对扩产能购置的生产设备,都允许一次性在企业所得税税前扣除,这是鼓励企业购置设备扩大产能。对相关的防疫药品、医疗器械免收注册费,加大对药品和疫苗研发的支持。

(图片来源于 *** 侵删)
另外 ,为加快防控物资及时运送到位,对运输疫情防控重点物资的企业给予免征增值税的政策 。税费方面还有一个政策是帮扶相关的行业,为了控制疫情的蔓延 ,多地采取了一些管控措施,对交通运输、生活服务等事关百姓生活的民生行业影响比较大。此次 、对受疫情影响较大的比如交通运输、餐饮、住宿、旅游 、快递、民航等行业给予增值税、企业所得税等税费的优惠,这是帮助企业渡过难关。
税费方面的政策 ,还鼓励社会各界捐赠,为鼓励社会各界踊跃捐款捐物,缓解医疗救助物资资金的压力 ,一方面加大现有政策的力度,扩大接收捐赠的单位范围,允许直接向医院捐赠享受优惠 。同时取消税前扣除比例的限制 ,对企业和个人捐赠给予全额的税前扣除。另一方面,免征货物捐赠的增值税 、消费税等有关税费的政策。此外,对参加疫情防治工作的医务人员和防疫工作者临时性的工作补助、奖金给予免征个人所得税的政策 。
余蔚平说,下一步我们还将跟踪政策实施情况 ,对各方面反映的一些突出问题及时研究政策预案,确保政策聚焦疫情防控,助力企业复工复产。
央行:对受疫情影响暂时遇到困难的企业不盲目抽贷、断贷 、压贷
中国人民银行副行长、国家外汇管理局局长潘功胜(刘健摄)
中国人民银行副行长、国家外汇管理局局长潘功胜在会上表示 ,对受疫情影响暂时遇到困难的企业,不盲目抽贷 、断贷、压贷。
潘功胜说,人民银行设立3000亿元专项再贷款 ,实施优惠贷款利率,加强对重要医用、生活物资重点企业的金融支持 。继续加大对小微 、民营企业和制造业等重点领域的金融支持,增加信用贷款和中长期贷款 ,降低综合融资成本。对受疫情影响暂时遇到困难的企业,不盲目抽贷、断贷、压贷。
潘功胜表示,2月3日和4日 ,人民银行超预期开展公开市场操作,两天累计投放流动性1.7万亿元,保持疫情防控特殊时期银行体系流动性的合理充裕,发出加大逆周期调节力度的信号 ,稳定市场预期。
潘功胜说,股票市场和外汇市场,在开市首日出现大幅调整之后 ,在过去的几个交易日,股票市场企稳回弹,人民币汇率仍然呈现有升有贬、双向小幅波动的特征 。这些表明了中国金融市场韧性增强 ,中国金融市场逐步走向成熟。
有充足资源应对小微企业不良率上升
银保监会副主席周亮在会上表示,2019年普惠型小微企业贷款不良率是3.22%,比2018年下降了1个百分点。客观来讲 ,疫情对小微企业特别是住宿 、旅游、餐饮类小微企业造成了一定的影响,我们预判小微企业不良贷款率会有所上升 。但从整个金融体系的运行情况来看,去年银行业化解了2.3万亿元不良资产 ,小微企业的不良占比较小,另外银行业拨备覆盖率达到180%以上,有充足的资源应对不良率上升。疫情是暂时的,从中国经济的韧性和回旋余地来看 ,不会对金融造成大的影响。
对受疫情影响的群众:灵活调整住房按揭及信用卡还款安排
周亮表示,银行在信贷政策上对受疫情影响的群众要予以适当的倾斜,比如灵活调整住房的按揭 ,信用卡的个人信贷的还款安排,保险机构要优先处理新冠肺炎患者客户出险的赔付 。
周亮说,为保障金融服务安全和顺畅 ,银保监会要求银行保险机构对所有的银行营业网点进行消毒、清洁,确保安全。再一个合理安排营业的时间,保障基本金融需求和关键设施稳定运行 ,特别鼓励发挥线上的作用,减少人员到实体网点去办事,便捷方便群众。
以江苏为例(例举部分城市):
1、南京
为降低疫情输入风险 ,筑牢防疫屏障,保障市民健康安全,现将防控要求提醒如下:
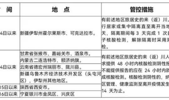
一、对14日内无中高风险地区和社会面本土疫情所在设区市(截至5月10日:徐州 、淮安、盐城、连云港 、宿迁、南通、镇江 、常州)旅居史的本省跨市流动人员,持48小时核酸阴性证明即可自由流动 ,若无阴性证明的,抵达后24小时内需进行一次核酸检测;在抵达后72小时内再进行一次核酸检测 。
二、对14日内有中高风险地区和社会面本土疫情所在设区市旅居史的本省跨市流动人员、省外来宁人员等,仍按原管控措施要求执行。
三、中高风险地区来宁人员 、与确诊病例或无症状感染者有轨迹交叉人员落实“14+7”管控政策。
四、城市管控政策措施将随疫情形势动态调整 ,会根据14日内有无中高风险地区和社会面本土疫情及时更新,请市民及时关注“南京发布”、“健康南京 ”微信公众号 。
请广大市民时刻保持个人防护意识。坚持勤洗手 、戴口罩、常通风、少聚集 、用公筷、分餐制等良好个人卫生习惯。公共场所保持1米以上社交距离,咳嗽、打喷嚏时注意遮挡。在公共交通工具 、电梯等密闭场所以及人群聚集的室外场所全程规范佩戴口罩 。
一旦出现发热、干咳、乏力 、鼻塞、流涕、咽痛、嗅觉味觉减退 、结膜炎、肌痛和腹泻等症状 ,应及时按规范程序就诊,并主动告知14天活动轨迹及接触史。就医途中全程佩戴口罩,避免乘坐公共交通工具。
2、无锡
14日内无本土病例所在省外设区市旅居史的来(返)锡人员 、14日内无中高风险地区和社会面本土疫情所在省内设区市旅居史的来(返)锡人员 ,持48小时核酸检测阴性证明可自由流动,并在抵达无锡市12小时内进行1次核酸检测,不能提供48小时核酸检测阴性证明的 ,应在“两站一场”、公路查验点现场进行1次核酸采样后方可有序流动 。
上述人员如需驻留无锡市的,应在抵达后72小时内再进行1次核酸检测(两次核酸检测至少间隔24小时)。
商超、农贸市场 、轨道交通、宾馆、影剧院 、旅游景区等重点公共场所和机关企事业单位、居民小区,要严格实施测温、戴口罩 、扫“门铃码”、查验行程卡等防控措施,做到逢进必扫、不漏一人。
广大市民进入相关场所部位时要主动扫“门铃码 ”或出示“个人门铃码” ,积极配合现场工作人员进行通行验证,如“门铃码”出现红色提示或码色异常的不得入内,并按规定落实相应管控措施 。
各地、各有关部门要督促各类场所部位管理者或经营者落实出入口“门铃码”通行验证措施 ,加大监督检查力度,确保扫码验证落实到位。
请广大市民切实履行个人防疫责任,全面做好个人健康防护 ,时刻牢记规范佩戴口罩,在公共场所要保持社交距离,60岁以上人群要及早全程接种新冠疫苗 ,符合条件的及时接种第三剂加强针或序贯加强免疫接种。对拒不配合防疫工作的,将严肃追究相应法律责任 。
3 、徐州
2022年5月10日起,省内来返徐人员健康管理措施有了新调整。
对14日内无中高风险地区和社会面本土疫情所在设区市旅居史的江苏省跨市流动人员 ,持48小时核酸阴性证明即可自由流动。若无阴性证明的,抵达后24小时内需进行一次核酸检测;在抵达后72小时内再进行一次核酸检测 。
目前,省内包括南京、徐州、常州 、淮安、盐城、连云港 、宿迁、南通、镇江在内的城市,市民持48小时核酸阴性证明即可自由流动。但城市管控政策措施将随疫情形势动态调整 ,根据14日内有无中高风险地区和社会面本土疫情情况及时更新城市管控政策。
4 、常州
14日内无中高风险地区和社会面本土疫情所在省内设区市旅居史的来(返)常人员,持48小时核酸检测阴性证明可自由流动,并在抵达常州市12小时内进行1次核酸检测;不能提供48小时核酸检测阴性证明的 ,应在“两站一场 ”、公路查验点现场进行1次核酸采样后方可有序流动。
上述人员如需驻留常州市的,应在抵达后72小时内再进行1次核酸检测(两次核酸检测至少间隔24小时) 。
5、苏州
一 、对14日内无中高风险地区和社会面本土疫情所在设区市旅居史的本省跨市流动人员,持48小时核酸检测阴性证明即可有序流动;若无阴性证明的抵达后24小时需进行1次核酸检测。在抵达苏州后72小时内需再进行1次核酸检测。
二、对来自中高风险地区、阳性感染者轨迹交叉人员等 ,按原管控措施执行 。
三、请关注“苏州发布”“苏州健康”微信公众号,了解中高风险地区和14日内有社会面本土疫情地区。
有关防控措施将根据疫情形势动态调整,请广大市民继续履行个人防控责任 ,做好戴口罩 、勤洗手、多通风、勤消毒 、保持社交距离等防护措施,主动配合落实各项疫情防控措施。
以上内容参考凤凰网-最新!江苏13市来返政策调整
国家防疫新二十条规定:
5个“调整 ”
密切接触者
“7天集中隔离+3天居家尺戚搭健康监仔铅测”管理措施调整为“5天集中隔离+3天居家隔离”
高风险区外溢人员
“7天集中隔离 ”调整为“7天居家隔离”
入境人员
“7天集中隔离+3天居家健康监测”调整为“5天集中隔离+3天居家隔离 ”
注:以上人员隔离期间赋码管理、不得外出 。
风险区
由“高 、中、低”三类调整为“高、低”两类更大限度减少管控人员
结束闭环作业的高风险岗位从业人员
“7天集中隔离或7天居家隔陵拿离 ”调整为“5天居家健康监测”
1个“不再”
及时准确判定密切接触者,不再判定密接的密接
1个“取消”
取消入境航班熔断机制
登机前48小时内2次核酸检测阴性证明调整为登机前48小时内1次核酸检测阴性证明
7个“不得 ”
高风险区一般以单元 、楼栋为单位划定 ,不得随意扩大
没有发生疫情的地区严格按照第九版防控方案确定的范围对风险岗位、重点人员开展核酸检测,不得扩大核酸检测范围。一般不按行政区域开展全员核酸检测。
入境人员在之一入境点完成隔离后,目的地不得重复隔离
严格落实首诊负责制和急危重症抢救制度,不得以任何理由推诿拒诊 ,保障居民治疗、用药等需求
各地各校要严格执行国家和教育部门防控措施,坚决落实科学精准防控要求,不得加码管控
发生疫情期间 ,要全力保障物流通畅,不得擅自要求事关产业链全局和涉及民生保供的重点企业停工停产,落实好“白名单”制度
目的地要增强大局意识 ,不得拒绝接受滞留人员返回,并按照要求落实好返回人员防控措施,既要避免疫情外溢 ,也不得加码管控 。
本文由小金于2026-03-09发表在金层网,如有疑问,请联系我们。
本文链接:https://m.jinceng.com/46005.html