当前位置:首页 > 见闻 > 正文

郑州新增本土确诊3例,河南郑州今天确诊几例

一 、河南新增13例本土确诊,当地为此采取了哪些防疫措施

河南新增13例本土确诊 ,当地为此采取了很多防疫措施,比如说对全体师生进行隔离,全市人民进行核酸检测 ,对一些时空伴随着发短信告知 ,要求不能乘坐公共交通工具,不要去往人多的地方,更好选择在家隔离等等各种措施 ,这些措施都是有利于疫情的防控的,因此希望在 *** 的带领下我们能够早日度过难关 。

一、河南疫情出现反弹。河南的人口基数比较大,而且郑州还是一个交通要塞 ,所以疫情防控的压力还是很大的,不仅要做好外防输入,而且要做好内防反弹。江西的确认病例公布了在郑州的行程之后 ,郑州随即就展开了排查工作,没有想到,已经有人被感染了 。而且都是在银基冰雪世界感染的 ,这些感染者中,还有小学生的存在 。

二、小学生隔离。这次首先发现被感染的是洞林水岸的一名小学生,因为小学生抵抗力比较差再加上疫苗的接种率不高 ,因此这件事引起了高度的重视 ,随即就把所有的小学生隔离起来,对所有的学生的家长进行核酸检测,确保应检尽检 ,尽早发现已经感染的人员,只有这样才能把病毒控制在合理的范围内。紧接着就是开展全市学生疫苗的接种工作,提高接种率 ,切断病毒的传播途径 。

三 、全员核酸检测。我们都知道这个病毒是有潜伏期的,所以确诊的时候,我们还不能推测是什么时候感染的 ,因此要进行一个大排查,就需要全员核酸检测,虽然这个工作任务量比较庞大 ,但是在 *** 的组织下,依然是有序的进行,目前已经进行了两轮的核酸检测。

(图片来源于 ***  ,如有侵权 ,请联系作者删除)

二 、3月29日河南省新增本土确诊病例26例本土无症状感染者10例

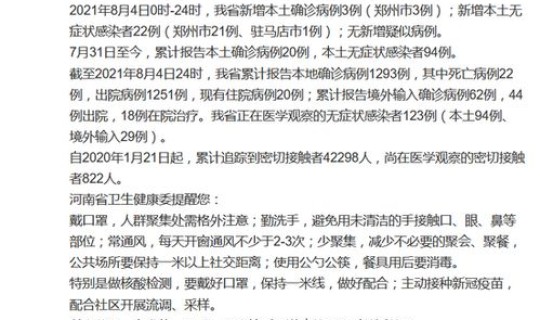
3月29日0—24时,河南省新增本土确诊病例26例,均在周口市;新增本土无症状感染者10例 ,分布在漯河市、郑州市、周口市 、驻马店市、信阳市、安阳市各1例,另新增境外输入无症状感染者1例 。

一 、新增病例具体情况本土确诊病例:26例,全部来自周口市。本土无症状感染者:10例 ,具体分布如下:漯河市:4例

郑州市:2例

郑州新增本土确诊3例,河南郑州今天确诊几例

(图片来源于 *** 侵删)

周口市:1例

驻马店市:1例

信阳市:1例

安阳市:1例

境外输入无症状感染者:1例。二、其他相关数据治愈出院情况:2例确诊病例治愈出院 ,其中本土确诊1例、境外输入确诊1例 。

解除医学观察情况:4例无症状感染者解除医学观察,其中本土1例 、境外输入3例。

三、累计数据统计(2020年1月21日至2022年3月29日24时)确诊病例:累计报告2814例,其中本土2608例、境外输入206例。

现有住院病例105例 ,包括本土92例 、境外输入13例 。

无症状感染者:尚在医学观察的143例,其中本土70例、境外输入73例。

密切接触者:累计追踪到69933人,正在观察的4821人。

四、信息获取提示公众可通过微信搜索公众号“郑州本地宝” ,关注后回复“河南疫情 ” ,获取以下信息:河南各城市疫情动态

风险等级划分

病例数据详情

封管控地区范围

进出政策规定

三 、4月30日河南省新增本土确诊病例4例本土无症状感染者5例

4月30日0—24时,河南省疫情情况如下:

新增本土确诊病例:4例,其中安阳市3例 ,郑州市1例 。新增本土无症状感染者:5例,均在安阳市 。新增本土疑似病例:无。新增境外输入情况:新增境外输入无症状感染者3例,无新增境外输入性确诊病例和疑似病例。治愈出院及解除医学观察情况:6例本土确诊病例治愈出院 ,14例本土无症状感染者解除医学观察 。此外,自2020年1月21日至2022年4月30日24时,全省累计报告确诊病例2906例 ,其中本土2695例 、境外输入211例。现有住院病例40例,包括本土38例,境外输入2例。尚在医学观察的无症状感染者163例 ,其中本土152例,境外输入11例 。累计追踪到密切接触者90711人,正在观察的密切接触者11716人。

四、郑州目前多少例病例

郑州市138例 ,其中82例为隔离管控发现、1例为重点人群筛查发现 、33例为社区筛查发现、20例为主动就诊发现、2例为无症状感染者转确诊;三门峡市 、济源示范区各1例 ,均为重点人群筛查发现)。新增本土无症状感染者719例(郑州市686例,其中409例为隔离管控发现、2例为重点人群筛查发现、255例为社区筛查发现 、20例为主动就诊发现;焦作市6例,其中5例为隔离管控发现、1例为重点人群筛

五、河南确诊为何仍在增加

河南确诊仍在增加最主要的原因是从疫情发现到1月11日 ,3天之内,在全市多个重点划定区域范围内,对重点风险人群进行全员核酸检测 ,集中发现了已经感染发病的人群,同时也进行了集中报告 。

从目前发现的病例来看,都是在重点划定风险区域的风险人群中发现的 ,病例目前主要分布在感染源头 、早期病例密切接触的家人、所在的学校。目前还没有发现明确超出划定风险区域和风险人群之外的病例。

禹州市11日已启动第八轮核酸检测 。针对确诊病例快速增长的问题,河南省许昌禹州市市长陈涛说,禹州这次疫情病毒属于德尔塔变异株 ,德尔塔变异株具有载毒量高、复制性强和感染性强的特点。

进行全员核酸检测主要目的就是把感染者找出来,通过前几轮全员核酸检测,发现还有病例不断出现 ,这表明还没有“捞干净”。下一步还会加大工作力度 ,开展新一轮全员核酸检测,直至把病毒“捞干”“捞净 ” 。10日的确诊病例还是集中于集中隔离点,整体来讲是可控的 。

河南1月11日新增本土确诊118例

1月11日0-24时 ,河南省新增本土确诊病例118例(郑州市12例,安阳市65例,许昌市41例);无新增无症状感染者和疑似病例;1例本土确诊病例治愈出院。

2020年1月21日至2022年1月11日24时 ,河南省累计报告确诊病例2147例(本土2008例 、境外输入139例),现有住院病例517例(本土503例 、境外输入14例)。累计追踪到密切接触者57991人,正在观察的密切接触者8592人 。

以上内容参考光明网-多轮核酸下 ,河南确诊为何仍在增加?

六、5月8日河南省新增本土确诊病例14例无症状感染者46例

5月8日0—24时,河南省新增本土确诊病例14例,新增本土无症状感染者46例 ,无新增本土疑似病例。具体分布及疫情相关情况如下:

新增本土确诊病例分布

郑州市7例

许昌市7例

新增本土无症状感染者分布

周口市19例

郑州市12例

许昌市8例

濮阳市3例

平顶山市2例

商丘市1例

信阳市1例

境外输入病例情况

新增境外输入无症状感染者1例,无新增境外输入性确诊病例和疑似病例。

治愈与解除医学观察情况

6例本土确诊病例治愈出院 。

27例本土无症状感染者解除医学观察。

累计报告病例情况

自2020年1月21日至2022年5月8日24时,全省累计报告确诊病例3027例 ,其中本土2816例、境外输入211例。

现有住院病例133例 ,包括本土132例 、境外输入1例 。

尚在医学观察的无症状感染者364例,包括本土348例、境外输入16例。

密切接触者追踪情况

累计追踪到密切接触者104697人,正在观察的密切接触者14362人。

七、河南卫健委:9日新增本土确诊病例60例

1月9日0—24时 ,河南省新增本土确诊病例60例,其中郑州市24例,安阳市15例 ,许昌市21例;新增境外输入确诊病例1例;无新增无症状感染者和疑似病例;2例本土确诊病例治愈出院,1例境外输入确诊病例治愈出院 。

新增本土确诊病例分布郑州市:新增24例本土确诊病例。郑州市作为河南省省会,人口密集 、流动性大 ,可能因人员聚集、接触频繁等因素增加了病毒传播风险,导致病例数较多。

安阳市:新增15例本土确诊病例 。当地可能存在特定的传播链条或聚集性疫情,例如某个场所、活动或社区的传播 ,使得病例在短期内集中出现 。

许昌市:新增21例本土确诊病例。同样可能受到人员流动 、防控措施执行情况等因素影响,引发了疫情的局部扩散。

境外输入情况

新增1例境外输入确诊病例 。这表明河南省在防控境外疫情输入方面仍面临一定压力,需要持续加强入境人员的管理、检测和隔离措施 ,防止境外输入病例引发本地传播。

无症状感染者和疑似病例情况

无新增无症状感染者和疑似病例。这是一个积极的信号 ,说明当前疫情防控措施在一定程度上有效控制了无症状感染者和疑似病例的出现,减少了疫情的潜在传播风险 。

治愈出院情况

2例本土确诊病例治愈出院,1例境外输入确诊病例治愈出院。这体现了河南省医疗救治工作的成效 ,随着医疗技术的不断进步和治疗方案的优化,越来越多的患者能够康复出院。

累计报告确诊病例情况

自2020年1月21日至2022年1月9日24时,河南省累计报告确诊病例1941例 ,其中本土1803例、境外输入138例 。这一数据反映了河南省自疫情发生以来面临的总体疫情形势,本土病例占比较大,说明疫情防控的重点在于控制本地传播。

现有住院病例情况

现有住院病例314例 ,其中本土301例 、境外输入13例。住院病例的数量反映了当前疫情的严重程度和医疗资源的承载压力,需要合理安排医疗资源,确保患者得到及时有效的治疗 。

尚在医学观察的无症状感染者情况

尚在医学观察的无症状感染者1例 ,为境外输入。对无症状感染者的医学观察是疫情防控的重要环节,有助于及时发现潜在的传染源,防止疫情扩散。

密切接触者情况

累计追踪到密切接触者55942人 ,正在观察的密切接触者6620人 。密切接触者的追踪和管理是切断疫情传播链条的关键措施 ,通过及时发现和隔离密切接触者,可以有效降低疫情传播的风险 。

河南省在疫情防控方面采取了一系列措施,包括加强人员排查、核酸检测、隔离管控 、医疗救治等。针对此次新增病例 ,各地可能会进一步强化防控措施,如加强社区管理 、限制人员流动、开展大规模核酸检测等,以尽快控制疫情传播。同时 ,公众也应继续做好个人防护,如佩戴口罩、保持社交距离 、勤洗手等,积极配合疫情防控工作 。

最新文章