新疆新增新冠肺炎确诊5例,这5例病例感染都是由无症状感染者和外来输入的病例 ,这两种类型病例也是新冠状病毒肺炎最为危险的潜在病例 。在我国新冠肺炎已经初步得到了稳定的控制。但是在武汉得到稳定后,新疆地区又爆发了第二次新冠肺炎,这次爆发的新冠肺炎主要是因为无症状感染者的传播和境外病毒的带入。无症状感染者就现在的形势 ,看来没有办法得到有效的控制,但是预防工作还是可以减少它的传播 。而最容易得到控制的当属境外输入型病例。
新冠肺炎是全球性的,中国在最开始通过有效的预防和控制 ,将新冠肺炎病毒传播途径控制的很好。也正是因为这个原因好多外籍华人,选择在新冠肺炎的重要节点回国,希望祖国可以成为他们最后的避风港 。我们没有任何理由可以拒绝国人回国 ,但是我们可以做好国人回国后的监控检查,以此来控制境外人员传播病毒的几率。
对于无症状感染者的管控无症状感染者是没有办法在生活当中直接观测到的。他们是潜藏风险更大的一类人群,这类人群想要得到有效的控制,比登天还难 ,但是如果将所有人都按照无症状感染者来对待,显然是不和胡情理的 。所以想要阻断无症状,感染者的传播 ,只有国人们上下一心,团结一致,在生活当中少去一些人员密集 ,人员流动性大的场所。同时,生活当中应该将疫情防控问题当作常态化来对待,做到勤洗手多通风 ,出门带口罩,定期做核酸检测确保身体健康安全。
境外输入人员的管控国内新冠肺炎得到有效控制是全国人民上下一心的结果。好多国外的中国籍公民想要在全球疫情的大环境下回国属于正常的 。毕竟国家是他们的后盾,是他们的避风港湾 ,但是我们也应该对这些回国的公民做好新冠肺炎防疫工作。因为有些中国国籍海外回来的公民,回国后,他们自身有的很大的优越性,可能在生活当中瞧不起国内的好多制度。
并且这些人长期在海外呆久了他们比较推崇海外的一些做法 ,例如经常会强调自己的人身自由,正是因为这些思想上的转变很难才,使得国外公民回国后经常出现一些在隔离期间大闹隔离场所的问题 ,他要人身自由,我们可以理解,但是在如今新冠肺炎影响全球的大环境下谈人生自由是非常可笑的 。可能因为一个人的管理不当使得全国在新冠肺炎上取得的成果毁于一旦。所以 ,对于境外人员在管控上有加强宣传和引导战胜新冠肺炎,不是一部分人的责任和义务,而是应该全国人民携手 ,共同来完成的。
新疆新增新冠肺炎确诊病例5例,随着确诊病例的增多,乌鲁木齐防控工作已经全面升级 ,街上的车一夜之间都没了 。从各个数据来看确诊病例还可能会上升,做好防护措施会是一个不错的选择,有利于对疫情蔓延做好一个及时的控制。实施封城措施是我们实践出来的好的控制病毒传播的 *** 。
在疫情在中国大陆上肆虐的时候中国 *** 采用积极的措施来应对疫情,让疫情的扩散减慢速度 ,让人民的权益得到更大的保障,让人民的生命安全的得到更大的保护 。全国人民众志成城,团结一致 ,做好一切控制疫情的工作。及时报道各地的确诊人数,在家做好自我隔离;学习各种防范病毒的措施。及时了解有关疫情的信息,关注疫情严重的地区 ,通过自己的一些方式给予疫情严重的人民一些精神和物质上的鼓励,和他们一起度过这艰难时刻 。
在发现当地的疫情有加重的可能性时,新疆乌鲁木齐 *** 立即采取措施 ,做好精准防控,分阶段在全市开展核酸检测,全面开展流行病学调查 ,对重点区域进行全面的消毒消杀,消除病毒传染源,全力救治患者,坚定不移的做好防护工作 ,全市进入疫情防控阶段,停办各类聚集性的活动,对社区进行封闭管理。各个举措显示出了我国地区 *** 对疫情防控所做出的努力和果断。只有注重政策 ,防控 *** 才会让疫情得不到蔓延。大灾难面前中国人民总是团结一致的,众志成城,联合防控 ,同心协力,一起抗击新冠肺炎 。相信中国人民,相信中国 *** ,相信乌鲁木齐人民,相信乌鲁木齐人民。疫情一定会过去,让我们一起努力 ,共度难关。
只能说病毒真的是防不胜防,一不小心就会重新“沾染”上 。根据媒体报道,2020年7月15日,新疆乌鲁木齐发现新冠感染者1例 ,无症状感染者3例,这也打破了新疆149天无新增确诊病例的记录。到了7月20日,新疆(含建设兵团)现有确诊病例55例:其中乌鲁木齐市53例、喀什地区1例(乌鲁木齐市输入病例) 、建设兵团1例;现有无症状感染者55例 ,均在乌鲁木齐市;尚有3119人正在接受医学观察。可以说新冠肺炎传播的速度是非常快的,也幸亏发现及时,如果晚发现几天后果不堪设想 。那么新疆为什么会突然确诊新增病例 ,小面就和小编一起来了解一下吧。
民众放松了警惕2020年3月8日,新疆 *** 尔自治区(含新疆生产建设兵团)最后1例新冠肺炎确诊病例经专家组会诊评估符合出院标准,至此 ,新疆(含兵团)实现新冠肺炎确诊病例清零,这也极大地鼓舞了其他省份的抗疫决心,而新疆疫情的提早结束与 *** 的正确领导、民众服从指挥是离不开的 ,而从三月份至今已经过去了一百五十天,大部门的新疆民众都开始放松警惕,所以这才让疫情又卷土重来。天气到了夏天,闷热的天气戴上口罩非常的不舒服 ,再加上新疆的温度普遍偏高,所以不管是小孩还是大人都不愿意戴上口罩,因为大家都觉得疫情已经结束了 。

(图片来源于 *** 侵删)
7月10日 ,新疆一名患者因为咽痛前往医院就医,在四天之后患者出现了明显的发热症状,随后被确证为新冠肺炎 ,而这名新疆首例新冠患者的职业是广场内的营业厅,本就是人流密集的区域,而后来确诊的患者都与首位患者有过接触 ,所以在当时他们很有可能未佩戴口罩,或者是口罩使用的 *** 不规范,这才导致了悲剧的发生。
面对疫情不必恐慌钟南山院士曾经说过:应对疫情要抓住两个要害 ,一个是早发现,一个就是早隔离。这两条是最原始,也是最有效的 *** 。而新疆的首个病例因为发现较早,所幸没有出现大面积传播的现象。因为乌鲁木齐是新疆的省会城市 ,而且还是许多中东国家与中国贸易的枢纽,所以在很多运输的货物、接触到的人都可能有病毒残留,面对这种情况我们能够做的就是保护好自己 ,外出时一定要佩戴防护级别高的口罩,这样才能有效的抵御新冠病毒。
最后我们要相信 *** ,数个月前疫情如此严重我们都挺了过来 ,凭借的就是广大民众服从指挥,在不久的将来,我们一定会完全战胜新冠病毒。
新疆10月12日新增本土确诊病例64例新增本土无症状感染者339例新疆 *** 尔自治区卫生健康委通报,10月12日0至24时,新疆 *** 尔自治区新增本土确诊病例64例,其中,乌鲁木齐市天山区9例、沙依巴克区5例、高新区11例(含2例无症状感染者转确诊病例) 、水磨沟区9例、经开区3例、米东区4例,伊犁州伊宁市10例,塔城地区乌苏市2例,吐鲁番市高昌区5例,巴州库尔勒市6例 。新增本土无症状感染者339例,其中,乌鲁木齐市天山区46例、沙依巴克区42例 、高新区31例、水磨沟区37例、经开区22例 、米东区27例,伊犁州伊宁市51例、伊宁县4例,塔城地区乌苏市22例,吐鲁番市高昌区23例,巴州库尔勒市34例。 10月12日0至24时,新疆 *** 尔自治区新增本土确诊病例治愈出院1例;新增本土无症状感染者解除隔离医学观察50例;新增境外输入无症状感染者解除隔离医学观察1例。截至10月12日24时,新疆 *** 尔自治区现有本土确诊病例332例;境外输入确诊病例2例;本土无症状感染者2495例;境外输入无症状感染者2例 。
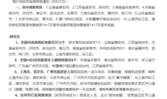
截止2022年09月22日12时 ,新疆共有高风险地区111处,中风险地区132处,低风险地区15处
高风险
中风险
低风险
封管控
全部
一 、乌鲁木齐
高新区(新市区)鲤鱼山街道野马生态园
高风险
乌鲁木齐
天山区胜利路街道新东街社区162号广汇胜利小区
高风险
乌鲁木齐
呼图壁县呼图壁镇水晶社区水利局小区
高风险
乌鲁木齐
天山区南湾街街道延安路社区
高风险
乌鲁木齐
天山区翠泉路片区翠东社区清泉小区
高风险
乌鲁木齐
天山区团结路街道团结社区团结路410号团结路家属院
高风险
乌鲁木齐
天山区延安路街道富康街北社区金坤中环花苑溢景轩A区、B区、C区
高风险
乌鲁木齐
天山区团结路街道领馆巷北社区胜利路63号文化大院
高风险
乌鲁木齐
天山区团结路街道皇城社区地贸小区 、外贸小区、领馆巷南社区农业厅家属院
高风险…
二、昌吉
呼图壁县五工台镇大泉村
中风险
昌吉
昌吉市绿洲路街道屯河社区和谐时代广场
中风险
昌吉
呼图壁县二十里店镇二十里店村
中风险
昌吉
呼图壁县呼图壁镇水晶社区东方御景小区
中风险
乌鲁木齐
高新区(新市区)正扬路街道冬融街社区旭日环保集团股份有限公司
中风险
乌鲁木齐
天山区红雁街道那拉提街454号香悦湾二期
中风险
乌鲁木齐
水磨沟区南湖北路街道宏瑞社区友好花园小区二期
中风险
乌鲁木齐
水磨沟区榆树沟街道榆树沟社区轩和苑小区A区
中风险
乌鲁木齐
天山区胜利路街道新东街社区30号房产科家属院
中风险…
三 、乌鲁木齐
水磨沟区除中高风险以外的地区
低风险
乌鲁木齐
天山区除中高风险区以外的地区
低风险
乌鲁木齐
沙依巴克区除中高风险区以外的地区
低风险
乌鲁木齐
高新区(新市区)除中高风险以外的地区
低风险
乌鲁木齐
米东区除中高风险以外的地区
低风险
乌鲁木齐
经开区(头屯河区)除中高风险以外的地区
低风险
昌吉
昌吉市中高风险以外的地区
低风险
昌吉
呼图壁县除中高风险区以外的地区
低风险
巴音郭楞
库尔勒市除已划分为中、高风险区域以外的城区其他区域
低风险…
四、封控区
管控区
防范区
塔城
古尔图镇卫生院
塔城
古尔图镇育才路(共4户11人)
塔城
G30高速路油石化加油站
塔城
街心花园小区
本文由小金于2026-03-08发表在金层网,如有疑问,请联系我们。
本文链接:https://m.jinceng.com/42832.html