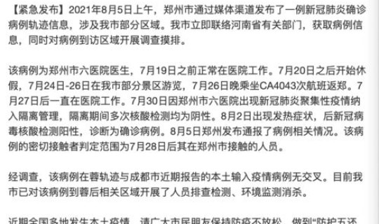
郑州通报4例感染者详情,这些确诊者的活动轨迹还是比较金丹的 ,基本上都是在荥阳市的周边活动,并没有太复杂的行程轨迹,所以人们不用过于的担心。此外 ,现在大数据的发展也是比较迅速的,大数据可以探测到我们和确诊病例是不是时空伴随者,因此 ,如果是我们和确诊病例有过交集,那么系统是会提醒我们的,所以不用太过于担心 。
一、郑州出现确诊病例。郑州这次出现了疫情的反弹 ,还是比较严重的,因为这次的疫情是在学生们中间开始了传播,虽然说 *** 一直在防控 ,但是江西的案例确诊了之后,在银基冰雪世界这里,疫情逐渐的蔓延开来,荥阳市已经封控管理 ,还是比较严重的,所以希望人们减少外出。
二 、确诊病例轨迹公布 。每次有确诊病例的出现,随后就公布出了确诊病例的行程 ,人们可以自己检查自己是不是在同一时间和确诊病例出现在了同一位置,只有这样,才是危险的 ,所以每公布一个确诊的病例行程,我们都要认真的对待,如果有接触的机会 ,就要及时的前往医疗机构进行核酸检测,保证自己的安全,也保证他人的安全。
三、希望人们正确的看待这次的疫情。郑州这次的疫情反弹 ,是在小学生们之间传播的比较严重 。小学生之前没有接种疫苗,所以出现的问题就会比较严重一点。发现这种情况之后, *** 已经展开了小学生的接种工作,和郑州市的全员核酸检测 ,希望人们及时的进行核酸检测,确保自己没有感染的风险,还要正确的对待这次疫情的反弹 ,相信我们是可以战胜疫情的。
(图片来源于 *** ,如有侵权,请联系作者删除)
郑州市荥阳市发现3例核酸检测初筛阳性人员 ,后经复核判定为2例确诊病例 、1例无症状感染者,目前3人病情稳定 。确诊病例2不但是学生家长,也是一名英语家教老师 ,自称近期曾在线下为10多名初中生补习英语。赵某某辅导的学生涉及郑州市多所中学,十余所关联学校均启动防控措施。赵某某一家人没去过外地,但曾接触过山东日照返回郑州的朋友 ,而日照早已有多人确诊 。
双减政策不仅是中国教育模式的重大调整,也是教育观念的重大转变。实施双减量政策,让学生回到学校课堂的主体地位,也是学校深化教育改革的契机。教育者在对未来人才需求和当前教育发展瓶颈进行深入分析判断的基础上 ,更加注重培养学生的完整人格和核心素质,提高学生的综合素质。

(图片来源于 *** 侵删)
把人培养成一个完整的、独立的个体,使学生实现人生的真正价值 。在课程整合方面 ,校本课程体系化是跨学科整合的前提和保证。学校应构建课程体系,突破课程与课程之间的壁垒,形成课程无处不在、无处不在的大课程观 ,通过实施跨学科课程促进学生的全面发展。全国各地的学校也在积极探索,通过丰富课余服务,培养孩子的兴趣和专业 ,提高他们的素质 。
在许多地方,优秀社会专业人才的引进和当地传统民俗文化和技能的引入不仅丰富了课余服务的内容,而且让孩子从小就感受到传统文化的魅力。全国中小学课余服务范围不断扩大 ,服务内容也不断丰富和创新。现在是一个积极面对困难的状态 。这是我们必须做的。
郑州疫情传播路径的确定,需要官方进一步溯源,并且考虑大雨的因素;其次,从郑州市之一例孕妇的轨迹看 ,目前并没有与郑州市六院或者南京疫源地有关联,但此病例居住在六院附近,其他非六院相关的人也是在医院附近或者在医院附近活动过。所以 ,这次所谓的“院感”,值得审慎推敲和溯源 。
郑州市六院成立于1953年,为当年的隔离医院 ,1954年更名为郑州市传染病医院,1985年更名为郑州市第六人民医院。2001年与郑州市结核病防治所合并。2006年被原省卫生厅批准为“河南省传染病医院 ” 。
郑州市六院新冠病区位于6号楼,结核病区位于7号楼 ,两者互为邻居,但中间没有通道。“不仅楼体不互通,人也不互通 ,新冠区的保洁人员只作新冠区保洁,垃圾每天都是按斤称完拿出去,按销毁流程走。新冠区一直都是一个封闭的病区,里面的医务人员没有一例感染过新冠病毒 ,其他工作人员也没有感染。”上述知情人士表示 。
在那场大雨之前,郑州市六院一直在稳妥运转着,虽然每天都接送新冠病例 ,周边并没有因为这个医院的存在而发生过一例新冠病毒外泄的感染者。
一位院感专家分析称,暴雨之中会发生很多风险,并非人力所控。比如 ,地下水返上来,这种可能存在,因为当时整个郑州市的河道都满了 ,不能排除这种可能 。其次,郑州的雨不是下了一天,对于那些环境消毒时 ,消毒水也会因雨水而稀释,达不到消毒的效果,并随着雨水流走,这种可能也会存在。
还有一种可能就是 ,在运输垃圾的过程中,新冠病区的垃圾也可能存在被雨水淋湿,或者因为雨水压力太沉而拖地 ,再被保洁的人污染到拖把上,带到了结核病区。这都是可能发生新冠区病毒转移的可能 。
郑州严控疫情外溢
自7月30日疫情发生以来,郑州市委 ,市 *** 对区域防控、流调溯源、核酸检测等工作进行安排部署,力求迅速切断传染源,确保不蔓延 、不扩散。迅速组织排查流调 ,成立流调工作专班,抽调849人组建市县两级16支流调队伍。
目前,郑州市已全力推进核酸检测 。截至8月2日18时 ,全市实际应检1062.90万人,信息系统登记1123.09万人,采样980.95万人,占应检人数92.29%;完成检测141.08万人。
为了遏制疫情外溢 ,郑州市实施了严格管控措施,在重点区域防控、离郑通道查验、重点人员管控等方面明确了疫情防控有关措施。严格离郑通道管控 。离郑的人员需查验48小时内核酸检测阴性证明,持有有效纸质证明 ,或者电子证明的人员可正常通行。无证明者,实行劝返。
同时强化场所和聚集性活动防控,郑州市宾馆等住宿功能场所 、市内密闭公共场所恢复扫码验码 ,加强员工健康监测,市内中高风险地区暂停一切聚集性活动,低风险地区暂停100人以上聚集性活动审批 ,100人以下聚集性活动要制定疫情防控方案。倡导各单位召开线上会议,关停全市A级景区、网吧、KTV等场所、市级公共图书馆 、文化馆等公共服务场馆 。
以上内容参考上海热线-郑州疫情传播路径为暴雨?什么原因让六院的院感防控出现"漏洞"?
2022年3月29日,郑州市通报2例新冠肺炎无症状感染者(病例8、病例9)的行动轨迹如下:
病例8职业与住址
职业:上海市中学生
现住址:金水区兴达路街道鸿园玉兰苑
具体行程
3月14日-26日:居住于上海市黄埔区汇金大厦。
3月27日:
14:33-19:21乘坐G1818次高铁(01车厢)从上海虹桥站返至郑州东站。
19:28从郑州东站西北出站口出站 。
19:35在郑州东站西北停车场乘坐私家车返回家中 ,后未外出。
3月28日:
17:30左右乘坐私家车到郑州颐和医院进行核酸检测,后返回家中未外出。
3月29日:被闭环转运至定点医院 。
病例9职业与住址
职业:叉车司机
工作单位:郑州安谊汽车零部件有限公司
现住址:经开区九龙公寓
具体行程
3月24日:
白天在公司上班,20:00下班后返回家中未外出。
3月25日:
7:20左右到逍遥李家胡辣汤店(公司附近)就餐。
8:00-20:00在公司上班,17:00左右与病例5在厂区内同时空短暂接触 ,下班后返回家中未外出 。
3月26日:
7:20左右到逍遥李家胡辣汤店就餐。
8:00到公司上班,12:00-12:20在瑞春小区外核酸采样点进行全民核酸检测,后返回公司未外出。
3月27日-28日:在公司未外出 。
3月29日:被闭环转运至定点医院。
防控措施与提醒流调与检测:已对密切接触者 、密接的密接及环境进行核酸检测和消杀 ,部分结果为阴性。市民行动建议:与上述人员在相同时间段、地点有活动轨迹交集的市民,需立即向社区或疫情防控部门报备,配合核酸检测及隔离管控。
出现发热、咳嗽等症状时 ,全程佩戴口罩前往发热门诊就诊,避免乘坐公共交通工具,主动告知医务人员接触史 。
日常防护要求:遵守扫码 、测温、戴口罩、少聚集 、保持一米线等措施。
尽早完成新冠疫苗加强针接种。
郑州市疫情防控健康热线:0371-12320郑州市新冠肺炎疫情防控指挥部办公室2022年3月29日
本文由小金于2026-03-07发表在金层网,如有疑问,请联系我们。
本文链接:https://m.jinceng.com/36378.html