当前位置:首页 > 教育 > 正文

河南新增本土确诊4例轨迹公布,河南确诊多少例最新消息

一、河南新增18例本土确诊,这些确诊者的活动轨迹是怎样的

河南新增18例本土确诊病例的事情引起了不少朋友的关注,并且也让很多人感觉到特别的担忧 ,在面对这种情况的时候,当地的相关部门也是非常重视很快对这个事情进行了调查,并且调查这些人的活动轨迹 ,希望能够有效的来避免病毒的传播和感染,那么这些人的行动轨迹到底是什么样子的?

在这件事情发生之后,相信有不少人也是非常的感兴趣 ,比如有一个13岁的学生就读于扶沟县实验中学,10月24日的时候待在家里没有外出而在10月25日至29日在早上6:40左右由家长送到学校上课,中午和晚上都是在学校里面吃饭 ,每天晚上8:20左右放学,然后由家长带回家里。

随后的10月30日至31日,因为是休息日 ,所以这个学生也是待在家里没有外出 ,11月1日至3日的活动轨迹和10月25日至29日相同,也是在学校里面读书 。随后11月4日因为疫情的原因,学校放假待在家里没有外出 ,随后被隔离。

通过对于这个感染者的情况进行了解,可以看得出来他的活动轨迹相对来讲也是比较单一的,主要的影响就是自己的家庭和学校 ,那么在面对这种情况的时候,自然也是需要进行隔离来检查确定是不是有没有其他同学被感染的情况。

在面对这种情况的时候有很多人会感觉到比较的惊慌,生怕自己被感染 ,其实只要我们在平常外出的时候,能够做好防范和其他人接触的时候,也能够加强注意保持足够的安全距离 ,那么被这种病毒感染的可能性相对来讲还是比较小的,只有做好了防护才能更好的保证我们的身体健康,也才能够避免被病毒感染出现疾病 。

二 、河南新增了本土确诊病例5例,这几例确诊病例的流调轨迹如何

1、最近 ,河南的疫情又明显严重。截止到11月5日 ,已经有10名确诊病例和10名无症状感染病例。那么对于又一轮的疫情反复,很多人都非常的重视,那么这些确诊病例的行动轨迹是如何的呢 。根据相关的查问 ,发现有几例病例的出行轨迹高度相同。其中,他们都是去了到新密银基冰雪世界。并且先是入住了酒店,然后前往冰雪乐园 。在经过几个小时的游玩以后 ,又回到了家中。其中,一名小孩还回到了托育中心上课。并且在后面,还去到了诊所等等公共场所 。虽然去了很多的地方 ,但所幸是没有造成大规模的人员感染 。在进行了一轮的密切接触者核酸检测之后,没有被感染的群众也各自回到了家中。

2、从新冠病毒的爆发到现在也有1年多之久。一开始,病毒的爆发是大规模的 ,且迅速的 。但是经过了大家的共同努力,我们都被隔离在家。在经过了2个月的时间,终于将疫情控制住。虽然大家在隔离时期不能出门 ,且感到很焦虑 ,但是我们的努力是有结果的 。传播那么快的病毒终于控制了下来。而从疫情爆发到现在,一年多的时间里,前前后后也发生过地区性的病毒爆发 ,虽然不严重但也同时说明,病毒还没有被完全控制住。所以,对于疫情 ,我们在平日里还要做好防护措施 。不要扎堆聚集,且不要去高风险地区。平日出门要带好口罩,定期去医院做核算检测。病毒的控制离不开我们每一个人 。所以我们要高度的重视起来。

3 、因为小孩和老人属于病毒传染的弱势群体 ,所以家里有老人和小孩的,要更加的进行防护。只有大家都做好的防护,我们才能更加的安全出门 。

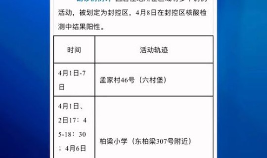
三、河南沈丘县新增4例阳性活动轨迹公布!

河南沈丘县新增的4例新冠病毒感染者包括2名确诊病例(谢某欢、李某丽 ,夫妻关系)和2名无症状感染者(王某军 、李某丹,堂姐堂姐夫关系),其活动轨迹如下:

河南新增本土确诊4例轨迹公布	,河南确诊多少例最新消息

(图片来源于 *** 侵删)

确诊病例1(谢某欢)与确诊病例2(李某丽)居住与经营地:

长期居住于陕西省西安市长安区郭杜街道南小张村租住房 。

在西安市雁塔区长延堡街道伟丰花园南门经营流动早餐摊点。

返乡行程:

12月18日:

21时左右,夫妻二人前往陕师大学府医院进行核酸检测。

检测后乘坐堂姐和堂姐夫的私家车返回沈丘,同行共四人 。

途中在灵宝服务区停留 ,前往卫生间。

从平顶山新城区收费站驶出高速公路,在附近加油站加油后重新驶入。

12月19日:

6时2分到达沈丘收费站 。

6时40分左右,在周营镇附近包子铺吃早餐后返回谢营行政村。

21时42分 ,接到陕师大学府医院 *** 通知,混采核酸检测结果异常。

22时24分向当地村干部报备 。

12月20日-21日上午:居家隔离未外出。

12月21日:

20时,核酸检测阳性 ,被专车转运至沈丘县人民医院隔离病房。

无症状感染者1(王某军)与无症状感染者2(李某丹)居住与经营地:

沈丘县范营乡刘花园行政村人 。

返回沈丘前在西安市碑林区凯旋城小区2号楼下固定摊位经营早餐。

返乡行程:

12月18日:

20:30左右,夫妻二人前往西安市街道采样点采集标本。

21:00左右自驾车与确诊病例1夫妻四人一同返回沈丘 。

12月20日:

9:00左右自驾车到范营孙楼加油站加油、洗车 。

10:00左右到沈丘县人民医院排队采集核酸。

12月21日:

8:00夫妻二人自驾车外出购物,11:00左右返回家中。

23:22被专车转运至沈丘县人民医院隔离 。

12月22日:6:00核酸检测结果阳性 ,被确定为无症状感染者。

补充说明病例关系:4人均为返乡人员输入病例,返乡时间短,活动轨迹清晰。管控措施:病人所在的村和去过的场所均已被封控管理 。

接触人员均已被隔离管控 ,核酸检测未发现新的阳性病例。

最新文章