当前位置:首页 > 见闻 > 正文

31个省新增21例,31省份新增确诊多少例

一、31省区市新增本土病例21例,分别是在哪里

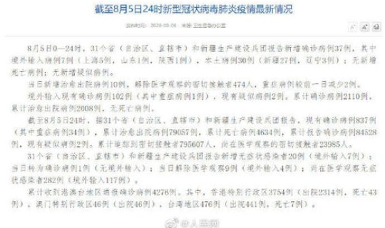
据国家卫健委网站消息,7月29日0—24时 ,31个省(自治区 、直辖市)和新疆生产建设兵团报告新增确诊病例64例,其中境外输入病例43例(云南21例,广东9例 ,上海7例,福建3例,辽宁1例 ,山东1例,四川1例),本土病例21例(江苏18例 ,湖南2例,北京1例);无新增死亡病例;新增疑似病例1例,为境外输入病例(在上海)。

当日新增治愈出院病例19例 ,解除医学观察的密切接触者572人 ,重症病例较前一日增加2例 。

境外输入现有确诊病例660例(其中重症病例17例),现有疑似病例2例。累计确诊病例7385例,累计治愈出院病例6725例 ,无死亡病例。

长沙公布北京2例确诊在长活动轨迹:

“长沙发布”微信公众号7月29日消息,长沙市新型冠状病毒肺炎防控指挥部办公室发布紧急通告称,今日 ,长沙市监测到2例新冠肺炎确诊病例曾于7月25日从益阳途径长沙返京,长沙立即与相关方面主动对接,迅速组织开展调查 ,现将该对象在长活动轨迹通告如下:

7月25日:9时50分,乘坐C8875次列车(06车厢)从益阳火车站出发,于11时07分到达城铁长沙站 ,11时18分到达长沙地铁锦泰广场站乘坐地铁2号线,11时38分至沙湾公园站下车,11时47分到达长沙保利MALL ,直接通过1号口扶梯直达五楼费大厨就餐;

12时48分离开费大厨至旁边的公共洗手间上厕所 ,后乘13号直梯经1号口离开保利MALL,12时53分到达长沙地铁2号线沙湾公园站乘坐地铁,13时07分到达长沙火车南站 ,从长沙南站东广场A区进站候车,13时48分至茶颜悦色排队购买奶茶,等待约20-30分钟 。后直接检票进站 ,乘坐G486(05车厢)于14时27分出发至北京。

31个省新增21例,31省份新增确诊多少例

(图片来源于 *** 侵删)

请在上述时间和地点与该对象有可能接触的人员 ,主动向当地社区(村)或疾控机构报告相关情况,配合落实防控措施。

以上内容参考中青网-31省份新增确诊病例64例其中本土病例21例

二、31省份新增本土确诊21例,这些病例分布在了哪儿

31个省,自治区、直辖市和新疆生产建设兵团报告了21例新确诊病例 ,其中15例为进口病例 、上海7例,广东3例,陕西2例 ,浙江1例 ,四川1例,云南1例,6例为地方病例 ,均在广东;没有新的死亡;没有新的疑似病例 。与前一天相比,增加了18例治愈出院病例,625例密切接触者从医学观察中释放 ,2例严重病例增加。

疫情仍然严峻而复杂,中国许多地方出现了当地确诊病例和无症状感染。确保全市新型冠状病毒肺炎防控政策的实施和实施 。认真落实新冠肺炎疫情防疫工作统一指导意见,建立健全防疫体系 ,加强防疫工作管理,预防和控制传染病,保护人体健康 ,维护公共卫生安全。认真落实防控责任制,联合防控,形成防控合力 ,做到早发现、快报告、严处理。

落实各项防控措施 ,做好人员 、物资、设备的应急储备,有效预防和控制传染病的发生和流行 。加强新型冠状病毒肺炎防治工作,统一组织和领导新的冠冕性肺炎的防治 。新冠病毒感染防疫领导小组根据我镇的实际情况 ,制定了当前防疫工作的实施方案,明确了工作内容和任务分工。及时调整新型冠状病毒肺炎防治组长小组。

实施企业防疫控制,严格登记进出企业的人员和车辆 ,进出企业的人员必须测量体温,佩戴口罩;对生产经营环境各区域进行全面整治和消毒,重点对办公区、车间 、食堂、宿舍、厕所等公共场所进行彻底消毒和整洁;督促各企业暂停营业人员外出 。企业员工在佩戴口罩等个人防护用品的基础上组织生产 ,人与人之间的距离尽量保持在一米以上,减少多人聚集。

三 、31省份新增本土21例,这些病例分布在了哪儿

截止到昨天11月29号目前为止,已经确诊的病例有39例 ,18例为境外输入病例。含两例无症状感染者病例有无症状确诊为确诊病例 。广东的确诊病例有9例。广西确诊病例为四例,云南确诊病例为两例,天津 ,福建 ,山东确诊病例均为一例。31个省份新增的本土病例达到了21例,也就是意味着现在处于一个关键又特殊的时期,毕竟并没有离我们远去 ,我们依旧要注意个人的防护工作,严格遵守防护措施,这样才能够尽可能的保护好自己 ,也保护好他人 。

可能现在很多人,他们都已经放松了警惕,认为疫情到现在为止已经对我们构成不了什么威胁 ,但事实上,疫情她的传播速度还是非常的快的,毕竟它是属于一个传染性极强的传染性疾病 ,所以说大家也一定不要放松警惕,出门的时候一定要做好日常的个人防护措施,合理的配备好我们的口罩 ,不要与他人进行亲密的接触 ,少去一些人多聚体量大的地方,就比如酒吧,广场 ,超市等地方在不得需要出门的时候,也应该与他人保持距离,回到家之后 ,遇见事情就是应该扔掉我们在外面的口罩,并且对自己的手和暴露在外的衣物进行杀菌消毒。

大家肯定也都听说了,疫情现在仍然是在我们的一个可控范围之内 ,所以说大家在面对新增病例的时候,也不要过于的和慌张,只要我们齐心协力 ,众志成城就一定能够将疫情给战胜的香港,最近又多了两例新冠病毒变异的毒株。变异的毒株会比之前的新冠病毒传染很难治愈,所以说现在非常多的一些义务工作者也在经历的研发对抗此次变异毒株的药品 。

四 、我国31省新增确诊21例,其中本土6例在辽宁,当地民众该如何防范

近期辽宁的疫情也是迁动着全国人民的心 ,这次的疫情也是由于大连地理位置的特殊性 ,众所周知冷链货物也是传播新冠病毒的重要途径之一,而大连这里有全国更大的冷链冷库群,目前我国总计有约130万吨的冷链货物储存 ,在大连就占到了三分之一,正常时候大连承担了很重要的角色,但是在当前这个特殊时期 ,如果大连的防控措施不到位,就很可能会给整个东北甚至是华北地区带来更大的疫情风险。

与之前新疆四川的疫情相比较,看起来大连并没有那么严重 ,但是大连还是果断地启动了战时状态,大连市也从12月22日中午就开始开展全员核酸检测的工作,并对已经确诊的感染者的接触者或者是密切接触者进行排查并进行核酸检测及隔离观察 ,而且对重点的中高风险区域实行了封闭管理,对重点的场所或者重点区域的人员进行核酸检测,也实行了对风险区域进行集中消毒等措施 ,重点区域的中小学幼儿园都已经停课。

对于当地的民众也是相当的配合 ,因为这不是一个人的事情,这是关系到一座城市,甚至是一个国家的事情 ,对于那些重点区域的民众都很配合,都自觉的隔离观察,做到了不乱走不乱跑 ,一切行动听指挥,而且在金州的封闭小区里的居民还自发的打开手机手电筒,隔着窗户相互打气 ,看得让人感动 。其他区域的民众也要做好防范,出门戴口罩,不去人员密集的场所 ,回家后做好消毒工作 。

2020年的最后几天了,新年就要到来了,平常这个阶段正是人们走亲访友 ,聚餐聚会的时候 ,但今年的大连民众都遵循着不聚会,不访友的原则,没事尽量不出门 ,出门做好防疫工作,并主动配合 *** 的防疫措施。希望大连人民可以早日战胜疫情,大连加油!

五、31省本土新增多少例

国内新冠疫情反复出现 ,本次疫情涉及20个地区,而且陆续发现新增本土确诊病例。

11月9日0—24时,31个省(自治区、直辖市)和新疆生产建设兵团报告新增确诊病例54例 。其中境外输入病例15例(上海3例 ,山东3例,广西3例,北京1例 ,辽宁1例,吉林1例,河南1例 ,广东1例 ,云南1例),含2例由无症状感染者转为确诊病例(河南1例,广西1例);本土病例39例(辽宁17例 ,均在大连市;河南8例,其中郑州市7例 、周口市1例;河北5例,均在辛集市;黑龙江4例 ,均在黑河市;江西2例,均在上饶市;云南2例,均在德宏傣族景颇族自治州;四川1例 ,在成都市),含6例由无症状感染者转为确诊病例(均在河南)。无新增死亡病例。新增疑似病例1例,为境外输入病例(在上海) 。

当日新增治愈出院病例54例 ,解除医学观察的密切接触者2131人,重症病例较前一日减少6例。境外输入现有确诊病例388例(其中重症病例3例),现有疑似病例2例。累计确诊病例9794例 ,累计治愈出院病例9406例 ,无死亡病例 。

截至11月9日24时,据31个省(自治区、直辖市)和新疆生产建设兵团报告,现有确诊病例1222例(其中重症病例21例) ,累计治愈出院病例92081例,累计死亡病例4636例,累计报告确诊病例97939例 ,现有疑似病例2例。累计追踪到密切接触者1285582人,尚在医学观察的密切接触者49868人。

据徐州市疫情防控应急指挥部12月1日疫情防控工作进展通报,截至目前 ,徐州市已进行核酸检测的相关人员,结果均为阴性 。所有密切接触者和次密切接触者均已进行管控,对重点人群严格按规范频次核酸检测 ,已出结果均为阴性。

最新文章