更新时间:10月21日
10月20日,天门市新增2例外省输入本地新冠肺炎确诊病例 ,病例分型分别为轻型和普通型 。2人为广东省广州市人,9月25日从广州出发,自驾前往内蒙古、甘肃旅游 ,途径湖北、陕西等省,10月9日-10月14日有在内蒙古阿拉善盟额济纳旗 、甘肃酒泉等地旅居史。现将其2人在我省活动轨迹公布如下:
10月19日13:00左右,在襄阳市襄北服务区西区吃午餐;17:30左右,在天门市下高速 ,后入住天门市卓越酒店;20:00,在酒店一楼餐厅就餐;20:40左右,回房休息 ,未再外出。
10月20日11:00,自驾前往天门市之一人民医院做核酸检测,结果为阳性 ,立即转至定点医院隔离治疗 。
目前,已经采取密接追踪、封闭管控等疫情防控措施,相关流行病学调查、实验室检测等工作正有序展开。初步判断确诊病例密切接触者57人 ,已全部进行集中隔离,相关地区正逐级采取封控管控等措施。
在此提醒广大群众,如果在相同时间、地点有共同活动轨迹或近期接触过上述地区相关人员和相关车辆的 ,请之一时间向居住地乡镇 、街道报告,配合做好防控管理及核酸检测。
武汉新增疫情病例活动轨迹
11月26日:
江岸区:黄蜀郎鸡公煲、沪上阿姨 、KABOOM韩国炸鸡、Lucky韩式炸鸡、巴蜀王氏现捞 、鑫小城故事、品汤坊、这一碗·川湘小碗菜 、益多便利店、春莱·老挝冰咖啡·泰式奶茶、双美豆沙牛乳 、TEAMACC茶玛、好巴适麻辣香锅;
江汉区:绿色家园11栋、新龙和苑5栋、民航小区2栋;武昌区:徐东大街154号;青山区:现代花园A区13栋 、奥山澜郡4栋、钢花村街道120街坊10门;

(图片来源于 *** 侵删)
洪山区:东方红花园6栋、金科城1栋 、毛坦港湾B区3栋;
东西湖区:大周湾143号、马家湾51号、莲花湖小区二期5栋;
黄陂区:中城时代二期17栋 。
11月27日:
江岸区:煎百味煎饼·卤粉 、味满堂川菜馆、K叔叔炸鸡、牛鲜深·香辣水煮肉片 、徐大川剁椒猪脚饭·卤汁拌饭、四季粥铺、贡茶 、非比寻肠、竹叶山村11号、竹叶山村17号、竹叶山村57号 、竹叶山村62号、竹叶山村84号、蔡家田A区25栋 、君安花园9栋、石桥花园A区9栋、汉口花园二期1栋 、汉口花园四期3栋、汉口花园五期4栋、跃进家园A区6栋 、融创融公馆二期7栋、融创融公馆二期12栋、美联时光里二期2栋 、石桥花园C区2栋、石桥花园C区9栋、为群二村18号、竹叶山村1号 、竹叶山村56号、竹叶山村112号、望才里6号 、山海关村34-38号、汇龙花园3栋、二七小路28号 、解放公园路49号13栋、工农兵路120号、越秀星汇君泊一期2栋 、汉口花园三期8栋、富士君安花园北区8栋、黄家墩168号;
江汉区:绿色家园11栋 、新龙和苑5栋、民航小区2栋;
青山区:现代花园A区13栋、奥山澜郡4栋、钢花村街道120街坊10门;
洪山区:东方红花园6栋 、金科城1栋、毛坦港湾B区3栋;
东西湖区:大周湾143号、马家湾51号 、莲花湖小区二期5栋;
黄陂区:中城时代二期17栋。
11月28日:
江岸区:楚汉酥礼、小胡子祥彪烧烤、华莱士·全鸡汉堡 、如一轻食寿司、凉皮先生、荆楚铁锅炒鸡·大山走地鸡 、新江岸三村10号楼、安居西路30号、工农二村64号 、工农一村257附1号、长湖地三村195号、惠西小区12栋、金苹果批发超市 、建设新村42号2号楼、三眼桥四村93号、岱家山社区307号 、岱家山社区309号、汉口花园六期1栋、浚安大厦 、铭新街200号、如寿里1栋、长青广场裕祥苑A栋1单元 、球场路46号、解放公园路49号2栋、长湖地三村195号;
江汉区:绿色家园11栋 、新龙和苑2栋、新龙和苑5栋、民航小区2栋;
青山区:现代花园A区13栋、奥山澜郡4栋 、钢花村街道120街坊10门;
洪山区:东方红花园6栋、南湖狮山美庐1栋、金科城1栋 、毛坦港湾B区3栋、和善园手工大包;
东西湖区:大周湾143号、马家湾51号 、莲花湖小区二期5栋;
黄陂区:中城时代二期17栋。
11月29日:
江岸区:中央华城4栋、中央华城6栋、汉口花园一期A区24栋 、汉口花园一期B区4栋、汉口花园五期8栋、汉口花园五期10栋 、老村长私募菜、幸福湾星苑6-7栋、熊氏东北饺子小酒馆、环球牛肉粉面馆 、建设新村339号、建设新村348号1栋、长江委酒宝荡小区6栋 、六合新界1栋、东立国际8栋、红桥苑小区6栋 、聚才南苑32号、跃进家园B区7栋、温馨苑CD区506栋 、竹叶新村57号、华宇旭辉星空8栋、仁恒公园世纪4栋 、淌湖一村105号、淌湖一村290号、淌湖一村416号、盛世东方14栋 、金桥大道1号F3-15号、金桥大道1号F6-1号、同安家园35栋;
江汉区:绿色家园11栋 、新龙和苑5栋、民航小区2栋;
青山区:钢花村街道120街坊10门;
洪山区:南湖狮山美庐1栋、金科城1栋 、毛坦港湾B区3栋;
黄陂区:江城花业、增鑫粮油商行、街坊烧烤 。
11月30日:
江岸区:融科天城四期T21栋 、建设新村393号、工农一村257号、景兰苑205栋 、陌陌屋12栋、晋合金桥世家8栋、金色华府2栋、金色华府9栋 、融科天城二期T6栋、金色未来、黄浦景观大厦2栋 、绿色新都103-105栋、绿色新都113栋、绿色新都205栋 、绿色新都412栋、余华岭佳园1栋、美联城仕3栋 、幽兰苑3栋、秀泽园南区4栋、洞庭街40号 、黄合村11号附1、黄合村157-2号、黄合村157-7号私房、汉黄路22号 、福星惠誉红桥城3栋、堤角前街11号7栋、冯家墩256号附2 、惠西小区12栋、台北四村49号、台北二路46号 、二七新江岸生活广场H1栋、二七新江岸生活广场K3栋、福星惠誉榜样小区8栋 、香利国庭4栋、世纪家园37栋、御景东方1栋 、惠民居4栋、温馨苑AB区307栋、温馨苑AB区308栋、瑞景天成5栋 、汉口城市广场五期24栋、建设新村84号、E品国际;
洪山区:南湖狮山美庐1栋 、毛坦港湾B区3栋。
请与上述确诊病例和无症状感染者有时空交集的人员,立即主动向居住地社区或工作单位报告,积极配合落实流调排查、核酸检测、隔离管控等相关疫情防控措施。
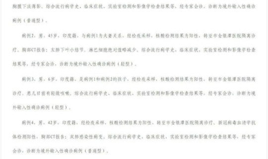
8月1日在湖北荆州沙市区新增2例确诊病例 ,新冠肺炎确诊病例轻型,新增病例与江苏淮安某旅游团确诊病例相关联,下面是8月1日荆州新增2例确诊病例行踪轨迹详情 。
关于荆州市沙市区2例外省关联新冠肺炎确诊病例情况的通报8月1日 ,荆州市沙市区在对江苏某旅游团重点区域驻留人员排查中发现1例新冠病毒核酸检测阳性,经荆州市专家组结合临床症状和流行病学史,诊断为新冠肺炎确诊病例(轻型) ,且与江苏淮安某旅游团确诊病例相关联。该病例女友周某为密切接触者,新冠病毒核酸检测阳性,专家组诊断为新冠肺炎确诊病例(轻型)。市、区立即启动应急响应 ,迅速开展流调、核酸检测 、环境采样、消毒、隔离 、协查等相关工作 。现将有关情况通报如下:
病例1,洪某,男 ,19岁,恩施州建始县人,学生,租住地:沙市区洪垸菜场对面文朋客栈。
7月1-26日未离开荆州市。
7月27日15:20抵达荆州火车站 ,15:50乘坐D2217次动车(座位号3车2F),与江苏淮安某旅游团7月27日下午在荆州火车站候车厅有轨迹交集 。18:06到达恩施州建始火车站,其父亲和弟弟用私家车接回建始家中。
7月28日自驾摩托车前往建始县市民中心补办身份证。
7月29日8:39乘坐D2378次动车(座位号5车12D) ,10:47到达荆州市,与女友共骑一辆共享电动车返回文朋客栈,11:21在文朋客栈附近欣兴超市买水 ,15:54至沙市区长港路益丰大药房购买生活用品,14:45至沙市区蛇入山花鸟市场购物,15:10返回文朋客栈。17:00左右出现头痛 ,自服药 。22:52在文朋客栈附近欣欣超市买水后回文朋客栈,23:00左右与女友共骑一辆共享电动车前往红星路五一米粉店就餐,23:15回文朋客栈 ,中途在万优汇超市买水。
7月30日6:00文朋客栈附近早餐店用餐,后回文朋客栈。9:16到沙市区浅水湾小区看房,10:40前往吾悦广场永辉超市买蚊香,11:10返回文朋客栈 。13:00左右 ,自感发热,自测体温39.0℃,自服退烧药 ,未就诊。17:05与女友共骑一辆共享电动车前往荆州区九阳路附近取快递,后打车至荆州中路附近,与女友共骑一辆共享电动车回文朋客栈。
7月31日早上在文朋客栈附近早餐店用餐 ,后回客栈 。18:20前往吾悦广场轻烧韩都烤肉进餐1小时左右,后返回客栈。
8月1日5:00看到荆州市发布的健康提示后主动向社区报备,与女友在文朋客栈附近早餐店用餐 ,后共骑一辆共享电动车前往荆州市之一人民医院发热门诊就诊,后转运至荆州市第二人民医院季家台分院。
病例2,周某 ,女,18岁,学生,病例1女友 ,租住地:沙市区洪垸菜场对面文朋客栈 。
7月1-28日未离开荆州市。
7月29日10:20骑共享电动车前往荆州火车站接病例1。
7月29日-8月1日,接站后至就诊前,与病例1共同生活 ,活动轨迹相同 。
8月1日5:00出现咳嗽,否认发热。因病例1发热,且27日在荆州火车站候车厅有停留 ,看到荆州市发布的健康提示后主动向社区报备。与病例1共骑一辆共享电动车前往荆州市之一人民医院发热门诊就诊。15:00自感头晕、发热,被转运至荆州市第二人民医院季家台分院 。
在此,提醒广大市民如在此期间与以上病例有接触史或活动轨迹有交集人员 ,尽快向所在社区或疾控中心报告,主动配合做好疫情防控措施。请广大市民做好个人日常防护,佩戴口罩、勤洗手、常通风 、不聚集 ,保持社交距离,未接种疫苗者尽快到新冠病毒疫苗接种点完成全程接种。如出现发热、咳嗽、腹泻等症状,应做好防护措施,避免乘坐公共交通工具 ,尽快到就近的医疗机构发热门诊就诊 。
荆州市沙市区新冠肺炎疫情防控指挥部
2021年8月2日
本文由小金于2026-03-06发表在金层网,如有疑问,请联系我们。
本文链接:https://m.jinceng.com/27651.html