31个省市最新返乡隔离政策具体如下:
一 、北京
中高风险地区前往北京,需要集中隔离14天并且进行核酸检测 ,低风险地区人员需在京心相助app上面进行个人信息登记,与所在社区和单位提前联系 。
二、天津
根据天津市疫情防控要求,低风险地区持天津市绿色健康码 ,体温正常并且向当地社区报备,中风险也需提供健康码绿码和7日内核酸检测阴性报告,联系当地社区进行报备,居家隔离14天。
三、河北石家庄
12日 ,河北省 *** 召开新闻发布会通报,为防止疫情输出,对石家庄市 、邢台市、廊坊市全域实行封闭管理 ,人员、车辆非必要不外出。对河北省内其他地区人员车辆严格执行非必要不进京、非必要不出省,对进京 、出省车辆和人员实施最严格的“四必 ”措施,也就是逢车必检查、逢人必测温、必核身份 、必验健康码 。
目前 ,返回石家庄的人员需要提供社区接收证明、72小时有效的核酸检测证明,并登记相关信息才能乘坐应急保障车辆回家。
建议目前身在外地的石家庄籍外乡人,在目前疫情防控的情况下 ,如果条件可以,尽量先不要返回石家庄,如果必须返回 ,返回之前,务必提前和所在社区联系,咨询能否接收,并提前开出接收证明 ,避免到了石家庄没有交通工具回家,到了小区门口,进不了小区的情况发生。

(图片来源于 *** 侵删)
四、山西太原
14天内有中高风险地区旅居史的来(返)晋人员 ,务必之一时间向所在村(社区) 、单位(宾馆酒店)报告,配合当地开展疫情排查和核酸检测。凡持有7日内核酸检测阴性证明的,在做好个人防护的前提下 ,进行7日居家(宾馆酒店)自我健康监测 。
如无法提供核酸检测阴性证明,先集中隔离医学观察并之一时间完成核酸检测:检测结果阴性者,解除集中隔离 ,在做好个人防护的前提下,进行7日居家(宾馆酒店)自我健康监测;检测结果阳性者,立即收治定点医疗机构。自我健康监测期间非必要不外出。其他地区来(返)晋人员要配合当地做好“健康码”“行程码”查验工作 。
五、内蒙古呼和浩特
呼伦贝尔:国内某一省份内2个及以上城市出现疫情 ,则该省份所有低风险区抵返人员需提供7日内核酸检测阴性证明。
若国内某一省份内2个及以上城市出现疫情,则该省份所有低风险地区抵返人员均需提供7日内核酸检测阴性证明或出示包含7日内核酸检测阴性信息健康通行码。不能提供的人员,需之一时间进行集中隔离,24小时内完成核酸检测 ,核酸检测阴性者可有序流动 。
六、辽宁沈阳
沈阳针对高风险地区来访人员,严格实施14天集中隔离观察,期间每三天进行一次核酸检测 ,集中隔离解除后实施7天社区健康监测,对于北京市除重点区域外的地区,需要携带7日内的核酸检测阴性报告。
七 、吉林长春
从低风险地区前往长春 ,需要向社区报备,听从社区工作人员安排。中风险地区需要居家隔离14天,并进行3次核酸检测 。高风险地区人员具备居家隔离条件的、首先集中隔离14天 ,之后居家隔离7天,不具备居家隔离条件的集中隔离21天,均需进行4次核酸检测。
八、黑龙江哈尔滨
低风险地区人员到哈尔滨人员需持健康码绿码 ,以及向社区报备。中高风险地区人员需集中隔离14天,然后再实行7天居家隔离,期间会进行3次核酸检测 。
九 、上海
来自或者途经国内疫情高风险地区的返沪人员,要求14天集中隔离观察 ,进行两次核酸检测。中风险地区的到沪返沪人员,需严格进行14天的社区健康管理,进行两次新冠病毒核酸检测。同时需要向所在地的社区进行报备。低风险地区人员返沪只需持有健康码绿码就可通行 。
十、江苏南京
中风险地区人员到南京需要进行集中隔离 ,如果是北京朝阳区、顺义区中非中高风险地区的人员持7日内核酸检测阴性证明可通行。其他低风险地区人员持健康码绿码,体温正常即可畅行。
十一、浙江杭州
低风险地区人员到杭州,持有杭州健康码绿码即可正常通行 ,中风险地区需持有7天内核酸检测阴性报告,高风险地区则需跟当地社区报备,还要进行7天动态监察 。
十二 、安徽合肥
高风险地区回合肥需要集中隔离14天、且2次核酸检测均为阴性;中风险地区需要在社区集中管理隔离、2次核酸检测均为阴性;低风险地区回合肥 ,若是当地有本土确诊病例的,需要持3日内核酸阴性证明,若是无本土确诊病例的 ,只需要出示健康码绿码。
十三 、福建福州
中、高风险地区人员倡议不返乡,若返乡需要定点集中隔离14日;低风险地区人员来福州只需要提供健康码绿码。
十四、江西南昌
中 、高风险地区人员,需要手机关注南昌发布,注册后凭健康码出行;同时需要提供7天内核酸阴性证明 ,并提前向社区报备 。低风险地区人员只需要健康码绿码、手机报备即可通行。
十五、山东济南
临沂 、济宁、东营、泰安要求返乡需提前3天报备,潍坊临朐县 、昌乐县,聊城高新区、茌平区、滨州邹平市、德州禹城市也明确 ,外地人员返回要提前报备。临朐县则要求外出也须提前3天向所在镇(街 、园、区)、社区(村) 、单位报备 。
对于中、高风险地区来济南人员,实行“2+1+7 ”政策,即2次核酸检测、间隔24小时;1次血清抗体检测;7天居家健康监测。对于中高风险地区以外的疫情重点地区 ,进行1次核酸检测。离开重点地区7日以上且持有7日内核酸检测阴性报告的人员,视同本地检测,可不再进行检测;低风险地区人员 ,持山东健康码绿码即可通行 。
十六 、河南
驻马店低风险地区返乡人员,要自觉开展7日居家隔离措施,居家隔离期间不聚餐、不接待来访亲友 ,结束前1天要进行核酸检测。中高风险地区和入境人员返乡后,要立即到社区(村)报到,开展14天集中隔离医学观察和不少于2次的核酸检测,食宿、医疗及核酸检测等费用需要自理。
低风险地区返洛阳的乡亲请自觉遵守“14+2”天的居家隔离医学观察措施 ,并主动配合社区(村)做好健康监测等;隔离期间如出现发热 、乏力、干咳等症状的,之一时间报告社区(村),由专人专车转移至辖区集中隔离场所 ,落实“14+2”天集中隔离医学观察+核酸检测等措施,集中隔离期间的食宿、医疗及核酸检测等费用需要自理。
十七 、湖北武汉
中高风险地区人员需要集中隔离14天,期间进行2次核酸检测、1次抗体检测;北京、大连、沈阳 、黑河、绥化、河北等地有中高风险地区城市来返人员需主动配合落实居家隔离等相应管控措施;除上述地区外的其他低风险地区人员 ,只需要健康码绿码 、体温正常即可通行 。
十八、湖南长沙
高风险地区人员,要集中隔离14天,并进行2次核酸检测;中风险地区并持有7天内核酸检测阴性证明的无异常情况人员 ,可正常出行;低风险地区,持健康码绿码即可通行。
十九、广东广州
高风险地区集中隔离观察14天,隔离期间 ,第1 、第14天做新冠病毒核酸检测;中风险地区视具体情况实行居家隔离,抵达当日进行核酸检测;低风险地区持粤康码或穗康码绿码通行,主动向单位或社区报备。
二十、广西南宁
实行农村疫情防控“十严格”,其中务工和区外学生返乡要提前24小时向所在村委会报备 ,对入境人员一律实行“集中隔离医学观察14天+居家隔离观察7天+自我健康监测7天+核酸检测4次 ”的“14+7+7+4”健康管理服务措施;对国内中高风险地区返乡及外来人员一律实行“集中隔离医学观察或居家隔离医学观察14天+核酸检测3次”的健康管理服务措施 。
二十一、海南海口
高风险地区人员需要14天医学观察,费用自理。中风险地区人员,需凭7天内有效的核酸检测阴性证明通行 ,无核酸检测证明的,需要集中隔离进行核酸检测。低风险区人员需要体温检测 、查验健康码和查询个人活动轨迹,不需隔离 。
二十二、重庆
来自中高风险地区 ,需提供7天核酸检测阴性证明、健康码绿码和体温正常者,若未持有以上资料,则需要在当地接受测核酸或者14天隔离。低风险地区的人员只需健康码绿码即可正常通行。
二十三 、四川成都
按照属地、行业、单位管理等相结合的原则 ,严格执行高风险岗位人员出行前7天内核酸检测要求 。
对有中高风险地区旅居史的入(返)川人员严格实施14天集中隔离医学观察和至少2次核酸检测;有中高风险地区所在设区市(直辖市为区)旅居史人员入(返)川,需持有7日内核酸检测阴性证明,无法提供的 ,立即在首站地实行全闭环核酸检测,核酸检测阴性后方可自由流动。对其他来自低风险地区的入(返)川人员,持“四川天府健康通 ”绿码可自由通行,严禁擅自采取集中隔离管控、劝返等措施。
二十四 、贵州贵阳
来自中高风险地区 ,需14天集中隔离和14天居家隔离,并进行4次核酸检测,来自低风险地区持有绿色健康码和体温正常即可 。若所在城市有确诊病例 ,需进行一次1次核酸检测,未出结果不得擅自走动。
二十五、云南
低风险地区反昆人员需要在微信或者支付宝提前申请“云南健康码”并关注“通信行程卡”公众号,二者显示均为绿色即可通行 ,若其中一个显示黄色或者是来自中风险地区则需要提供7天内核酸检测阴性证明;来自高风险地区的人员需要集中隔离14天,期间至少进行2次核酸检测,再进行14天居家隔离 ,之后可自由活动。
云南多地发布疫情防控通告,提倡尽量就地过节、减少出行。昭通市对从国(境)外和国内高风险地区返昭人员,按要求严格执行14天的集中医学隔离观察 ,期满后再进行7天的居家隔离观察,期间必须接受4次核酸检测 。
从国内中风险地区返昭人员,需提供7天内核酸检测呈阴性证明,再居家隔离观察7天以上 、并接受1次核酸检测;不能提供7天内核酸检测呈阴性证明的 ,需居家隔离观察14天,并接受2次核酸检测,呈阴性方可解除隔离 ,核酸检测费用全部自理。
二十六、 *** ***
中高风险地区来 *** 需持健康通行码绿码,且持3日内核酸检测阴性报告,并做分流登记核查行程 ,如出入过风险地需要隔离;如无出入过风险地需要签署承诺书可自由流动。低风险地区需持健康通行码绿码,且持3日内核酸检测阴性报告,在测温正常且做好个人防护的前提下可自由流动 。
二十七、陕西西安
中高风险地区的人员需要集中隔离14天 ,期间进行2次核酸检测;低风险地区的人员需要提供3天内的核酸检测阴性证明,即可自由活动。
二十八 、甘肃兰州
低风险地区到甘肃的人员持甘肃绿码即可通行,中风险地区人员则需持有3天内核酸检测阴性证明和绿色健康码 ,同时居家隔离14天。高风险地区需要集中隔离14天,隔离期间需要至少2次核酸检测 。
二十九、青海西宁
低风险区且未经过中、高风险区的入宁人员,需要出示绿色健康码,中 、高风险区入宁人员及经过中、高风险区的入宁人员需要提供绿色健康码、7天内有效核酸检测阴性报告 ,抵达西宁后需要主动向社区或酒店报备并配合隔离14天。
三十 、宁夏银川
中高风险地区人员,严格落实查验3天以内核酸检测阴性证明,同时实施7天居家健康监测和2次核酸检测措施 ,低风险地区凭借健康码和行程码绿码通行。
三十一、新疆乌鲁木齐
从河北、辽宁返回乌鲁木齐需要隔离;从北京返回乌鲁木齐的人员,落地后须统一接受核酸检测 。除密接等特殊人员外,检酸检测合格正常的 ,如有顺义区旅居史的,须集中隔离。顺义区以外的人员,由所在社区接管 ,签订相关告知书,按时进行核酸检测,至于是否居家隔离 ,由社区根据具体情况研判。
此外,从黑龙江疫区城市、内蒙古满洲里来乌返乌人员也需要隔离 。除以上地区以外,其他地区的人员凭畅行码 、健康码的绿码可正常通行。同时更好备上7天之内的核酸检测证明。另上海、天津在内的游客,可凭畅行码、健康码绿码通行。目前已解除青岛 、成都来乌的隔离规定 。
参考资料来源:健康时报客户端-春节返乡是否需要隔离?31个省市最新情况汇总
1月31日 ,国务院联防联控机制针对部分地方在执行返乡防疫政策时出现的“层层加码 ”甚至“一刀切”现象,明确提出“六不准”。截至目前,全国已有多地响应并调整了春节返乡政策 ,具体如下:
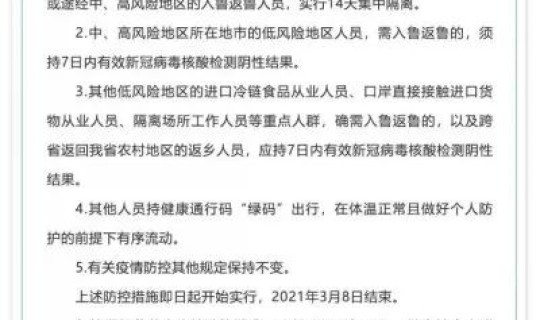
1、甘肃省
2月1日,甘肃省新冠疫情联防联控领导小组办公室下发《关于精准做好外省来甘返乡人员管控措施的通知》。
通知表示,全国低风险地区人员中的进口冷链食品从业人员 、口岸直接接触进口货物从业人员、隔离场所工作人员等重点人群确需省际、市际出行的 ,以及跨省返回农村地区的返乡人员,应当持7日内核酸检测阴性证明 。其他人员应当持健康码“绿码 ”出行,在体温正常且做好个人防护的前提下有序流动。
2 、湖南省
湖南省应对新冠疫情联防联控机制、 *** 湖南省委农村工作领导小组办公室联合印发了《湖南省冬春季农村地区新冠肺炎疫情防控工作方案》。
根据方案要求 ,除跨省份返乡人员、来自省内中高风险区域所在市州的返乡人员(中高风险区域内部人员原则上不流动) 、省内的进口冷链食品从业人员、口岸直接接触进口货物从业人员、隔离场所工作人员、交通运输工具从业人员等重点人群外,其他返乡人员应当持健康码“绿码”出行,在体温正常且做好个人防护的前提下有序流动 。
3 、内蒙古自治区
2月2日 ,内蒙古自治区新冠疫情防控指挥部发布公告。公告中强调,全国低风险地区进口冷链食品从业人员、口岸直接接触进口货物从业人员、隔离场所工作人员 、交通运输工具从业人员等重点人群返乡人员,以及跨省(区、市)来(返)内蒙古自治区农村牧区的人员,须持7日内有效新冠病毒核酸检测阴性结果。
其余低风险地区确需出行的其他人员 ,在体温正常、做好个人防护 、持健康通行码“绿码”的前提下,可有序流动 。
4、海南省三亚市
根据海南省三亚12345公众号今日更新的“三亚市最新疫情防控政策 ”,规定来自国内低风险地区的非重点人群可凭海南健康码通行三亚 ,无需核酸检测证明及采样留观等。
5、四川省泸沽湖景区
2月1日,四川泸沽湖景区发布恢复对外开放的公告。公告指出,“四川天府健康通”的“绿码”游客可以自由出入景区 。“黄码”游客须持有7日内核酸检测阴性证明 ,“红码 ”游客须严格按照疫情防控有关要求和程序,接受全程闭环管理。
参考资料来源:环球网-不加码 、不“一刀切”,这些地方春节返乡政策有调整
2022年春节各地返乡政策可通过以下自主查询入口获取:
一、本地宝相关查询入口本地宝春节返乡报备登记政策查询入口
通过该入口可查询返乡报备登记的具体要求 ,包括是否需要提前报备 、报备方式(线上/线下)及所需材料等信息。本地宝春节返乡政策查询入口
此入口提供全国各地区春节返乡政策的综合查询,涵盖隔离要求、核酸检测规定、健康监测措施等核心内容。本地宝出行防疫政策查询入口
除返乡政策外,该入口还整合了交通出行相关的防疫要求 ,例如跨省交通管制、交通工具(飞机/火车/长途客车)的防疫规定等 。二 、铁路出行专项查询铁路12306客户端政策查询功能
下载铁路12306手机客户端,通过“防疫政策”板块可实时查询出发地与到达地的疫情防控要求,包括是否需要核酸检测阴性证明、隔离措施等。
客户端还提供行程提醒、列车运行变更通知 、电子临时乘车身份证明等服务,减少线下接触风险。
铁路出行通用建议
提前关注12306网站及车站公告 ,了解列车运行调整信息 。
优先使用互联网、手机客户端或自助票务终端购票,降低感染风险。
全程佩戴口罩,配合工作人员测温及健康码查验 ,保持安全社交距离。
三、其他推荐查询渠道微信公众平台查询关注“广州本地宝 ”公众号,回复关键词【返乡】,可获取以下内容:
广州/广东/全国春节返乡政策查询入口;
31省区市最新防疫政策汇总;
春节期间进出广州的最新规定(如核酸检测要求 、健康码使用规则等) 。
风险等级与出行政策查询
通过本地宝平台可查询全国各地区风险等级 ,结合风险等级了解对应的返乡政策(如高风险地区返乡是否需要集中隔离)。
输入具体出发地和目的地,可获取两地间出行政策的动态更新。
四、查询注意事项政策时效性:春节返乡政策可能随疫情形势调整,建议出行前3天内再次确认目的地要求 。多渠道验证:通过官方渠道(如地方 *** 网站、卫健委公告)核实信息 ,避免因信息误差影响行程。特殊人群要求:老年人 、儿童、孕妇等群体可能需提供额外材料(如疫苗接种证明),需提前咨询目的地社区或疾控部门。
本文由小金于2026-03-05发表在金层网,如有疑问,请联系我们。
本文链接:https://m.jinceng.com/24233.html