当前位置:首页 > 生活 > 正文

河北新增病例疫情最新消息,河北最新疫情

一、河北新增14例本土确诊病例,为何会突然这么多人感染

在经历了长期封闭在家不能出行的日子以后 ,我们的工作和生活渐渐都恢复了正常,而我国的疫情也得到了一定的控制,大家又可以出门了 ,不过我们出门的时候还是要做好个人的防护措施 ,不然很容易被再次感染,现在我们也能够发现我国很多城市都会出现零星的病例,而在河北又新增了14例本土确诊病例 ,之所以这么多人会感染,还是跟个人防护措施做的不到位有关系的,其次还有很多的病例是由外省人或者是外出的人携带进来的 ,所以对于外来人员一定要做好排查。

个人防护要做好在我国疫情得到控制了以后,很多人在生活和工作中就开始掉以轻心了,只要没有人说 ,就会选择不戴口罩,或者是只有去人特别多的地方才会选择把口罩带上,其实只要我们离开家出了门 ,无论去哪里都应该把口罩戴好,哪怕是去了吃饭的地方,也要做好防护的措施 ,尽量不要在外面吃饭 ,而是回家中吃饭,毕竟外面还是不安全 。对于口罩我们是一定不能摘下来的,而现在天气比较寒冷 ,我们平时也要做好防寒保暖的措施,帽子,手套 ,围巾一定要戴好,不要让自己的皮肤暴露在空气中,这样可以大大减少感染的可能性。

做好外来人口的排查现在基本上已经不会限制大家的出行了 ,而很多人可能因为工作或者是生活所需,需要去别的城市,这个时候城市在接受外来人口的时候 ,一定要做好排查措施,确认没有感染以后再让其自由行动,只有这样才能从源头上封闭传染的可能性 ,我们能够发现这几次的零星病例有一些就是由于外来人口所携带而传染的 ,所以我们一定要从源头就开始把控,如果他在进入这个城市以后就发现已经确诊了,那么就会大大的减少传染的可能性。

除了出门要做好防护措施以外 ,我们也要减少不必要的出行和聚会,这既是对自己安全的负责,也是对他人安全的负责 。

二 、河北安新新增2例本土确诊病例河北新增33例本土确诊病例

今天 ,安新县应对新冠肺炎疫情工作领导小组办公室发布消息,安新县发现两名新冠肺炎确诊病例,具体情况如下:

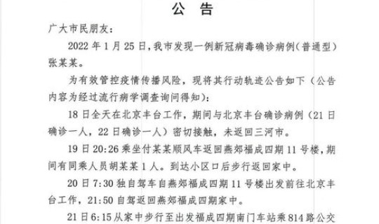
病例1:张某某 ,男,50岁,汉族 ,已婚,现住址:雄安新区安新县端村镇西堤村 。

2022年1月20日4时30分从北京出发,6时20分到达高碑店首衡冷链物流园区装卸货物。1月21日04时07分先后到廊坊文安县、永清县装卸货物。16时52分乘车抵达安新县城雁翎西路“满口脆河间驴肉火烧店 ”附近并进入店内就餐 ,后独自步行到中心市场“阳光永和”店门口 ,17时44分乘坐滴滴出租车返回端村镇西堤村家门口,到家后没有外出 。1月22日镇村例行排查时,发现张占利为北京中风险区返乡人员 ,即采取隔离措施。16时30分采集鼻咽拭子及血清检测,19时09分检测结果报告阳性。1月23日14时,经专家组会诊 ,诊断为新冠肺炎确诊病例 。

病例2:夏某某,男,24岁 ,汉族,未婚,现住址:雄安新区安新县圈头乡桥东村。

河北新增病例疫情最新消息	,河北最新疫情

(图片来源于 *** 侵删)

2022年1月20日12时从北京乘车返回,15时到达老河头镇冰城外婆铁锅焖面馆就餐 ,16时到达圈头乡桥东村 ,18时村干部入户排查后,逐级上报,期间一直在家中休息。1月21日上午10时 ,村干部入户讲解隔离制度,并张贴居家隔离牌后离开 。12时,圈头卫生院上门做核酸检测。当晚19时其出现低热症状。1月22日13时30分自家出发 ,骑电动车到圈头卫生院做核酸检测,返回家中途中曾到圈头水塔下方安康大药房门口取药,于13时47分结账后离开 。14时接到集中隔离通知 ,14时40分至隔离点集中隔离观察。1月22日采集夏振浩的鼻炎咽拭子和血清,结果核酸检测初筛阳性。1月23日14时,经专家组会诊 ,诊断为新冠肺炎确诊病例 。

目前,对所有追踪到的密切接触者及密切接触者的密切接触者已全部采取集中隔离医学观察,各项防控措施正在有序进行 。

三、2022年10月13日河北省新增无症状感染者4例

2022年10月13日河北省新型冠状病毒肺炎疫情情况

2022年10月13日0—24时 ,河北省无新增新型冠状病毒肺炎确诊病例;新增无症状感染者4例。

截至10月13日24时 ,河北省现有确诊病例4例;尚在医学观察无症状感染者139例。

个人疫情防控提示

1 、戴口罩 。外出要随身携带口罩,在与人近距离接触 、到公共场所、进入人员密集或密闭场所、乘坐公共交通工具 、到医院等特殊场所都应及时佩戴口罩。

2、勤洗手。接触公共物品、饭前便后或到公共场所后,要及时洗手或用快速手消毒剂消毒 。减少用手触摸口 、眼、鼻等易感部位。

3、保持社交距离。外出时 ,做好自身防护,落实好“戴口罩,扫码 、测温、一米线”等疫情防控措施 。在与人交往或排队进入人员密集场所时 ,要保持一米线社交距离,不扎堆、不聚集,不拥挤 、文明排队。

4、讲究公共卫生。不随地吐痰 ,咳嗽或打喷嚏时用纸巾或手肘遮掩口鼻,鼻涕或痰液用纸巾包好,弃置于有盖垃圾箱内 。

5、健康生活。加强锻炼 ,规律休息,健康饮食,保持健康心态。身体不适及时就医 。

四 、河北新增确诊病例最新消息河北新增确诊病例最新消息今天

河北新增确诊病例最新消息

更新时间:3月5日

2022年3月4日0—24时 ,河北省新增本土新型冠状病毒肺炎确诊病例6例 ,新增本土无症状感染者1例 。截至3月4日24时,河北省现有本土确诊病例12例;尚在医学观察本土无症状感染者2例。

更新时间:3月4日

2022年3月3日0—24时,河北省新增本土新型冠状病毒肺炎确诊病例5例 ,无新增本土无症状感染者。

截至3月3日24时,河北省现有本土确诊病例6例;尚在医学观察本土无症状感染者1例 。

更新时间:3月3日

2022年3月2日0—24时,河北省新增本土新型冠状病毒肺炎确诊病例1例 ,无新增本土无症状感染者。

截至3月2日24时,河北省现有本土确诊病例1例;尚在医学观察本土无症状感染者1例。

1月30日

2022年1月29日0—24时,河北省无新增本土新型冠状病毒肺炎确诊病例 ,无新增本土无症状感染者 。

截至1月29日24时,河北省现有本土确诊病例11例;尚在医学观察本土无症状感染者0例。

1月29日

2022年1月28日0—24时,河北省新增本土新型冠状病毒肺炎确诊病例1例 ,无新增本土无症状感染者。

截至1月28日24时,河北省现有本土确诊病例11例;尚在医学观察本土无症状感染者0例 。

1月28日

2022年1月27日0—24时,河北省无新增本土新型冠状病毒肺炎确诊病例 ,无新增本土无症状感染者。截至1月27日24时 ,河北省现有本土确诊病例10例;尚在医学观察本土无症状感染者0例。

1月27日

2022年1月26日0—24时,河北省新增本土新型冠状病毒肺炎确诊病例4例,无新增本土无症状感染者 。

截至1月26日24时 ,河北省现有本土确诊病例10例;尚在医学观察本土无症状感染者0例。

1月26日

2022年1月25日0—24时,河北省新增本土新型冠状病毒肺炎确诊病例1例,无新增本土无症状感染者。

截至1月25日24时 ,河北省现有本土确诊病例6例;尚在医学观察本土无症状感染者0例 。

1月25日

2022年1月24日0—24时,河北省新增本土新型冠状病毒肺炎确诊病例2例,无新增本土无症状感染者 。

截至1月24日24时 ,河北省现有本土确诊病例5例;尚在医学观察本土无症状感染者0例。

1月24日

2022年1月23日0—24时,河北省新增本土新型冠状病毒肺炎确诊病例3例,无新增本土无症状感染者。

截至1月23日24时 ,河北省现有本土确诊病例3例;尚在医学观察本土无症状感染者0例 。

五 、河北新增本土新冠病例334例,我国现在的防控水平如何

河北新增本土新冠病例334例,我国现在的防控水平在整个国际层面上来说,还是处于较高的水平的 ,中国在这次的疫情发生之后 ,做起了一个团结,担当,有责任的大国。河北这次新增本土新冠病例334例 ,这是因为发生了聚集性疫情传播的现象,我国 *** 已经迅速反应,加快了核酸检测的进程 ,并且宣布全市居民居家隔离七天,这种种举动,对防止新冠病毒的积极传播 ,都是有着积极的作用的。

一、 *** 可以积极的发挥领导作用 。中国实行的是 *** 领导的,中国特色社会主义制度。实现的根本路径就是要坚持中国 *** 的领导,这样才能在疫情发生的时候 ,之一时间做出有效积极的反馈,才能将疫情隔离在一定的范围之内。比如武汉封城动作的迅速,比如火神山雷神山医院的建设 ,这不仅仅是中国速度 ,更是中国力量 。

二、人们能够积极的假如到疫情防控之中。除了党的有效领导之外,中国还有一群不平凡的人,他们甘愿面对病毒的威胁 ,走上支援武汉的道路。这次疫情在河北反弹,他们义无反顾的参加了支援是假装的额队伍 。此外,封闭小区的管理 ,每个村委村组成员的岗位坚守,都可以给我们保留一份安全的地方,让我们免受病毒的威胁。

三 、希望人们不要放松警惕。这次的疫情反弹事件 ,也给我们敲响了警钟,疫情还没有结束,希望人们不要放松警惕 ,不要举办婚宴,葬礼,减少聚餐聚会 ,这种聚集性活动 ,此外还要注意加强个人防护,时刻提醒自己不要忘记病毒的危险性,少出门 ,勤洗手,出门戴口罩,这样才能积极的渡过这次疫情的难关 。

最新文章