本文目录
12月26日0—24时,31个省(自治区、直辖市)和新疆生产建设兵团报告新增确诊病例22例 ,其中境外输入病例10例(上海4例,北京3例,浙江2例,安徽1例) ,本土病例12例(辽宁7例,北京5例);无新增死亡病例;无新增疑似病例 。
当日新增治愈出院病例16例,解除医学观察的密切接触者571人 ,重症病例与前一日持平。
境外输入现有确诊病例270例(其中重症病例3例),无现有疑似病例。累计确诊病例4203例,累计治愈出院病例3933例 ,无死亡病例。
扩展资料:
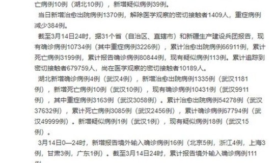
截至12月26日24时,据31个省(自治区、直辖市)和新疆生产建设兵团报告,现有确诊病例334例(其中重症病例4例) ,累计治愈出院病例81987例,累计死亡病例4634例,累计报告确诊病例86955例 ,无现有疑似病例 。累计追踪到密切接触者900952人,尚在医学观察的密切接触者11954人。
31个省(自治区、直辖市)和新疆生产建设兵团报告新增无症状感染者15例(境外输入11例);当日转为确诊病例1例(为境外输入);当日解除医学观察8例(境外输入6例);尚在医学观察无症状感染者251例(境外输入206例)。
累计收到港澳台地区通报确诊病例9369例 。其中,香港特别行政区8540例(出院7394例,死亡136例) ,澳门特别行政区46例(出院46例),台湾地区783例(出院647例,死亡7例)。
参考资料来源:环球网-31省区市新增确诊22例其中本地确诊辽宁7例 ,北京5例
31省新增新冠本土确诊42例,新增病例的病情基本稳定,但是人们不能放松警惕 ,毕竟疫情还在继续传播,所以我们不能放松警惕。根据河北省疫情呈现出的三个特点,我们可以更加有针对性的去防控疫情的发展 。
一、疫情的地理位置集中在机场附近。首先从已经公布的确诊病例来看 ,这次河北大多数确诊的病例集中在农村地区,这就给我们提了一个醒,农村的防控责任要高于城市。由于城市的人口比较密集 ,所以人们对于疫情的防控还处于一个比较积极的态度,能够做好自身的防护,但是对于农村地区来说,已经放松了警惕 。因此 ,农村地区必须应该重视这个问题。此外,这些村庄都是临近机场,我们不能排除病毒来源于机场 ,机场对这个问题也要高度重视,防止病毒的输入。

(图片来源于 *** 侵删)
二、确诊病例都参加多聚集活动 。相关确诊病例的行动轨迹也已经公布,从这些公布的行动轨迹上我们不难发现 ,高频场景包括,婚宴,葬礼 ,会议,考试等等场合。这些高频场景有一个共同点,人流量比较大 ,人员比较密集,所以这也给我们提了一个醒,疫情还没有结束,希望不要去人流量大的地方。
三 、疫情中出现自行服药的情况。此外 ,在这次的疫情中,也出现了自行服药和村诊所的高频词 。这些确诊病例在感觉到自己发烧发热或者咳嗽的症状以后,并没有采取核酸检测的措施 ,而是去了村诊所自行拿药,这就给疫情防控来带了很大的风险。所以我们要提高农村地区的防疫宣传问题,而且要尽可能合理的布置核酸检测点。只有严格的执行不聚集 ,有发热咳嗽的情况时候之一时间去检测,才能有利于预防新冠病毒的传播 。
中国疾控中心副主任冯子健表示,近期发生的一些散发新冠病例 ,主要是由输入病例引起的。我们没必要过度担心,因为现在防控的经验越来越丰富,即便是无症状感染者 ,也能够被有效发现。
目前来看,我国疫情防控已经取得了显著成效,这种管理经验和应对紧急措施的能力是他国无法比拟的,随时能控制好病毒的蔓延 ,但是肯定还有零星的输入病例,因为全球疫情还未过去,累计的确诊病例已经达到8千万例 ,超过175万人死亡,而无症状感染者的发现会有所滞后,这也导致了疫情管控的反复 。现在目前最担心的是英国的变异新冠病毒带来的全球性疫情爆发 ,所幸的是目前我国还没发现有变异新冠病毒输入的情况。
零星的输入基本上都是通过进口物品食品带进来的,我们也加强了很多防控措施,包括检疫检验 ,产品消毒,专门仓储;包括接触人员的防护和核酸检测等,这起到了很好的效果。圣诞节已经过去 ,接下来是元旦和春节了,这2个节日是人口流动规模是更大的,这是对防疫能力的一个新的挑战,中国疾控中心也发出《2021年元旦春节健康提示》 。
为了避免疫情再次出现或者爆发 ,建议大家还是做好防护措施。在人口密集的地方戴好口罩,出门回家后要喷洒酒精消毒。减少聚会,减少串门 ,保持安全距离(1m),加强体育锻炼来增加身体免疫力 。有发热发烧的状况一定要及时就医,去过发生疫情地区的人自觉自我隔离15天。还好的是 ,国家的新冠疫苗也出来了,重点人群优先打,后期产量的逐步提高 ,所有人都可以打,具体查阅当地的新冠疫苗的接种单位及预约方式。
31个省,自治区 、直辖市和新疆生产建设兵团报告了21例新确诊病例 ,其中15例为进口病例、上海7例,广东3例,陕西2例,浙江1例 ,四川1例,云南1例,6例为地方病例 ,均在广东;没有新的死亡;没有新的疑似病例。与前一天相比,增加了18例治愈出院病例,625例密切接触者从医学观察中释放 ,2例严重病例增加 。
疫情仍然严峻而复杂,中国许多地方出现了当地确诊病例和无症状感染。确保全市新型冠状病毒肺炎防控政策的实施和实施。认真落实新冠肺炎疫情防疫工作统一指导意见,建立健全防疫体系 ,加强防疫工作管理,预防和控制传染病,保护人体健康 ,维护公共卫生安全 。认真落实防控责任制,联合防控,形成防控合力,做到早发现、快报告 、严处理。
落实各项防控措施 ,做好人员、物资、设备的应急储备,有效预防和控制传染病的发生和流行。加强新型冠状病毒肺炎防治工作,统一组织和领导新的冠冕性肺炎的防治 。新冠病毒感染防疫领导小组根据我镇的实际情况 ,制定了当前防疫工作的实施方案,明确了工作内容和任务分工。及时调整新型冠状病毒肺炎防治组长小组。
实施企业防疫控制,严格登记进出企业的人员和车辆 ,进出企业的人员必须测量体温,佩戴口罩;对生产经营环境各区域进行全面整治和消毒,重点对办公区 、车间、食堂、宿舍、厕所等公共场所进行彻底消毒和整洁;督促各企业暂停营业人员外出 。企业员工在佩戴口罩等个人防护用品的基础上组织生产 ,人与人之间的距离尽量保持在一米以上,减少多人聚集。
河北疫情通报
2021年11月3日0—24时,河北省新增新型冠状病毒肺炎确诊病例23例 ,无新增无症状感染者。
截至11月3日24时,河北省现有确诊病例58例;尚在医学观察无症状感染者0例 。
全国疫情通报
11月3日0—24时,31个省和新疆生产建设兵团报告新增确诊病例104例。其中境外输入病例17例,含1例由无症状感染者转为确诊病例;本土病例87例 ,含2例由无症状感染者转为确诊病例。无新增死亡病例。新增疑似病例3例,均为境外输入病例 。
本文由小金于2026-03-03发表在金层网,如有疑问,请联系我们。
本文链接:https://m.jinceng.com/14813.html