一、2021年疫情全国封城时间 1、2021年1月23日,武汉市实施封城措施,关闭了离汉通道,禁止公共交通和私家车上路。2、20...
一、北京市养犬管理规定2020法律分析:对于北京市养犬管理规定:首先养犬人,必须严格按照疫情防控的要求,合理安排时间去办理年检手...
一、最新10条防疫的法律法规新冠肺炎疫情防控相关法律法规具体如下:1、地方各级人民政府未依照本法的规定履衡兆正行报告职责,或者隐...
一、四川最新防疫工作指南(第五版 来了!《四川省新冠肺炎疫情防控工作指南(第五版)》旨在统筹推进疫情防控与经济社会发展,指导科学...
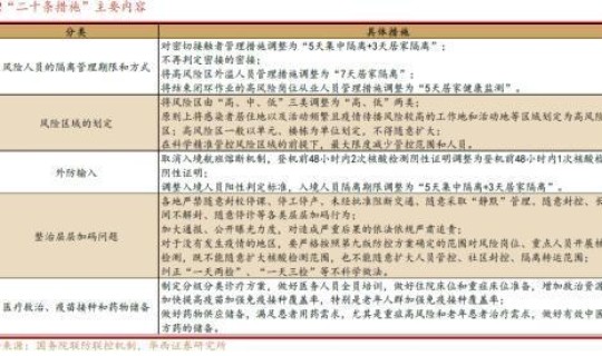
本文目录新十条防疫政策是哪十条新十条防疫规定内容是什么2022年进一步优化防疫新十条政策最新消息一、新十条防疫政策是哪十条12月...
一、31省区市新增13例本土确诊病例,他们均是如何感染的 31省区市新增13例本土确诊病例,他们均是如何感染的?对于这个问题,相...
一、最新防疫政策二十条湖南省最新防疫隔离政策(持续更新 更新时间:2022年9月13日1.入(返 湘人员抵湘前,应至少提前1天通...
一、2022年10月29日济宁疫情情况(山东省济宁市最新疫情2021 济宁市2022年10月29日0时至24时新冠肺炎疫情情况2...
没有更多内容