一、10月19日唐山曹妃甸区密接者陆某某行程轨迹公布唐山市曹妃甸区新型冠状病毒感染的肺炎疫情联防联控工作领导小组办公室关于新冠肺...
一、辽宁新增2例本土确诊,这两例的活动轨迹是怎样的 5月15日新增的两例本土确诊病例,均为辽宁省营口市金色童年摄影基地的员工,且...
一、山西晋中新增1例新冠感染者,他的行程轨迹是怎样的山西晋中发现的感染者,是从河北省石家庄市藁城区增村镇杨马村自驾车而来的。被检...
一、天津新增1例是哪个区的天津东疆港区。2020年11月18日中午,天津本土第3例无症状感染者的同楼门住户、正在集中隔离医学观察...
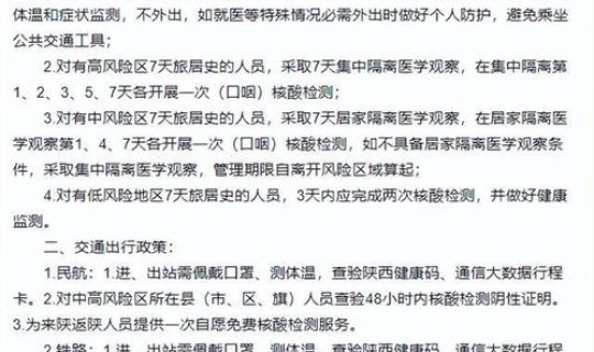
一、广州市海珠区防疫政策离开当地政策:全程佩戴口罩,测温、查验健康码、行程卡并分类处置,旅客凭绿码通行。1.发热旅客移交医疗机构...
一、无锡新增1例感染者,他此前去过哪里正当大家辞旧迎新的时候,2020年12月29日无锡疫情最新消息传出,无锡新增1例感染者,王...
一、西安新增一例本土确诊病例,你知道这位确诊病例的具体信息吗根据官方的报道,西安的这一例本土病例是西安第八医院封闭隔离病区的检测...
一、西安疫情最新消息说明:当前,新冠肺炎核酸检测实行愿检尽检的策略,许多无症状感染者不再参加核酸检测,无法准确掌握无症状感染者的...
一、1月30日天津新增11例本土确诊病例 2022年1月30日0-24时,天津市新增11例本土新冠肺炎确诊病例,具体情况如下:新...
一、广州市海珠区防疫政策离开当地政策:全程佩戴口罩,测温、查验健康码、行程卡并分类处置,旅客凭绿码通行。1.发热旅客移交医疗机构...