一、石家庄新增31例确诊,他们的流调轨迹是怎样的石家庄新增31例确诊,他们的流调轨迹是其中一部分人是学生、老师和家长,另一部分是...
一、北京朝阳区疫情共100例出院9例还有15例。那76例哪里去了 1月15日以来,北京市累计报告本土新冠肺炎病毒感染者75例。其...
一、石家庄4名本土确诊病例均为外来务工人员,他们是如何感染的这四名确诊病例中有一对夫妻,这个女性之前曾在满洲里待过,之后又传了其...
一、重大疾病既往症是什么意思保障有哪些重大疾病既往症是指在购买重大疾病保险时,被保险人已经存在的、在保险合同生效前已经诊断或发现...
一、12月22日涿州市疾控中心发布疫情风险提示涿州市疾控中心发布疫情风险提示据国家卫健委的消息,我国新冠肺炎疫情基本平稳可控,浙...
一、东莞市疾病预防控制中心的简介本中心人员编制160人,现有工作人员150人,其中博士1人、硕士17人,获得高级专业技术资格22...
一、山西省疾病预防控制中心的介绍山西省疾病预防控制中心前身为山西省卫生防疫站,始建于1953年。2001年6月由省编办批准在原山...
本文目录欧美六国发现儿童患罕见疾病案例***世卫要求全球临床医生警惕世界上有哪些奇特或者罕见的病症法国皮肤科医生发现另一种不寻常...
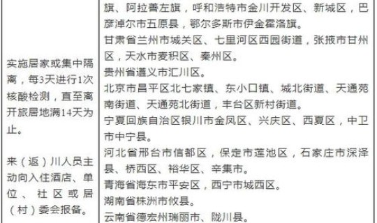
本文目录长沙防疫政策最新规定长沙最新防疫政策长沙防疫办电话是多少一、长沙防疫政策最新规定1.14天内有国内已经公布的涉疫中高风险...
一、辽宁沈阳新增3例本土确诊病例,他们是如何被感染的根据公安报道的消息已知梁某是个出租车司机,现住址为沈阳市皇姑区明廉路博客地带...