一、沈阳市浑南区古城子镇是中高风险地区吗长治市新冠肺炎疫情防控工作领导小组办公室紧急提示制图:牛洁相关病例活动轨迹一、山东省德州...
一、2022葫芦岛疫情什么时候解除葫芦岛疫情什么能解封辽宁本次疫情主要集中在葫芦岛市,目前针对葫芦岛疫情防控措施也陆续公布,部分...
一、2022受疫情影响葫芦岛葫芦古镇暂停开放公告近期辽宁葫芦岛疫情形势较为严峻,而为了疫情防控的需要,葫芦岛葫芦古镇于2月10日...
本文目录葫芦岛的最新防疫政策关于辽宁省葫芦岛市等地区来扬返扬人员健康管理的提醒济宁市疾控中心发布健康提醒关注辽宁省葫芦岛市最新疫...
一、沈阳市浑南区古城子镇是中高风险地区吗长治市新冠肺炎疫情防控工作领导小组办公室紧急提示制图:牛洁相关病例活动轨迹一、山东省德州...
一、葫芦岛疫情系德尔塔变异株,葫芦岛的疫情情况怎么样经过葫芦岛召开的新闻发布会可以发现,本次的基因序列为德尔塔变异,而且这个病毒...
一、2022葫芦岛疫情什么时候解除葫芦岛疫情什么能解封辽宁本次疫情主要集中在葫芦岛市,目前针对葫芦岛疫情防控措施也陆续公布,部分...
一、辽宁葫芦岛有疫情吗有。葫芦岛,原称锦西,辽宁省辖地级市。据辽查询相关资料显示,截止2022年10月15日葫芦岛共有低风险地区...
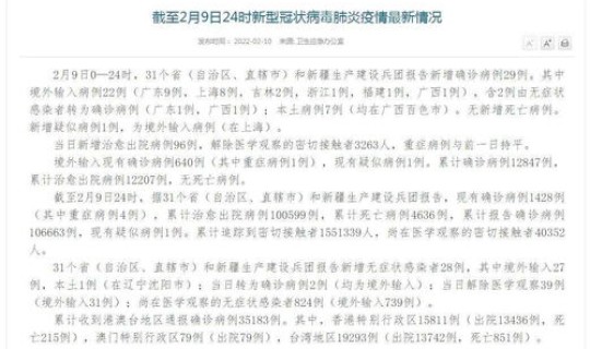
一、辽宁葫芦岛新增1例本土确诊病例葫芦岛有确诊病例吗辽宁省葫芦岛市新增1例本土确诊病例湖北省疾病预防控制中心紧急提示2月10日,...
一、葫芦岛防疫最新政策一、科学精准划定风险区域1.按楼栋、单元、楼层、住户划定高风险区,不得随意扩大到小区、社区和街道(乡镇)等...