本文目录河北现有确诊118例***这些病例具体分布在哪些城市截至1月5号以前,河北3天59人感染,确诊病例都分布在哪里河北现有确...
本文目录31省增80例本土确诊***这些病例涉及到了哪些地区10月2日内蒙古新增本土确诊病例80例、无症状感染者23例全球约有8...
一、31省新增本土确诊23例,具体情况如何 1月6日,国家卫健委网站通报,1月5日0—24时,31个省(自治区、直辖市)和新疆生...
一、明天可以去黑河吗可以。根据查询相关信息显示:截止2022年10月6日,黑河市新增本土确诊0例,新增无症状0例,实现了连续3天...
一、11月13日内蒙古新增本土确诊病例81例、无症状感染者1185例截至11月13日24时内蒙古自治区新冠肺炎疫情最新情况11月...
一、2022年9月19日河北肺炎病历是多少 3例。肺炎指终末气道、肺泡和肺间质的炎症,多由病原微生物所致,也有理化因素、免疫损伤...
一、新型冠状病毒感染了多少人截止2020-3-23全球共感染330000人。2019新型冠状病毒(2019-nCoV),因201...
一、哈尔滨人口2021总人数口是多少 2021年,哈尔滨市的总人口数量达到了1000.99万,这一数据包括了九个市辖区的人口普查...
一、3月23日唐山新增1例确诊病例+86例无症状感染者活动轨迹3月23日,我市新增1例新冠肺炎确诊病例和86例无症状感染者现将主...
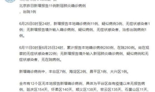
一、北京:疫情态势完全可控,什么时候北京疫情能够清零新冠肺炎疫情相较于和国外相比,在国内已经控制比较好,但从七月北京报告再次出现...