一、1月26日31省区市新增本土确诊25例(涉9地 1月26日0—24时,31个省(自治区、直辖市)和新疆生产建设兵团报告新增...
一、3月30日0时至24时北京无新增本土确诊病例 3月30日0时至24时,北京无新增本土确诊病例、疑似病例和无症状感染者,新增2...
一、吉林省新增本地确诊病例144例,吉林省本次疫情呈现哪些特点吉林省新增本地确诊病例144例,吉林省本次疫情呈现哪些特点?本次吉...
一、31省份新增确诊22例,本土4例在辽宁,零号传染源在哪 31省份新增确诊22例,本土4例在辽宁,零号传染源还在追溯当中,很可...
一、31省区市新增7例确诊为境外输入,是否意味着国内已安全在如今全球都被疫情笼罩之下,虽然我国的疫情已经得到了有效的控制,但是仍...
一、31省区市新增13例本土确诊病例,他们均是如何感染的 31省区市新增13例本土确诊病例,他们均是如何感染的?对于这个问题,相...
一、##成都昨增本土感染者133例中新网成都11月12日电成都市卫健委11月12日通报,11月11日0-24时,成都新增外省来(...
一、四川新增1例本土病例,活动轨迹如何四川新增1例本土病例,病例:杨某,女,26岁,为绵阳市涪城区吴家镇惠科路某公司财务人员,现...
一、12月6日滨州新增本土确诊病例1例+本土无症状感染者22例2022年12月6日0时至24时,全市报告新增本土确诊病例1例,为...
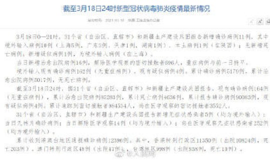
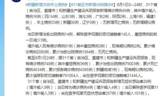
本文目录31个省区市新增本土确诊病例60例***这些病例分布在了哪些地方今天新增本土确诊病例多少例10月22日陕西新增16例本土...