一、2014年黄金价格 335元元一克。据中国黄金协会发布的数据显示,2015年上半年我国黄金产量228.735吨,同比增长17...
一、河北石家庄市12月5日新增确诊病例活动轨迹一览关于高风险地区满洲里来鹿泉区人员刘某某行动轨迹刘某某,女,49岁,现住鹿泉区山...
本文目录3月4日邢台新增本土确诊病例3例***邢台现有确诊病例***3月10日邢台新增本土确诊病例3例+无症状感染者1例3月9日...
一、河北哪里有疫情长安区中山东路街道新源燕府2号楼高风险长安区中山东路街道金恒花园2、3号楼高风险长安区中山东路街道银宏花苑4、...
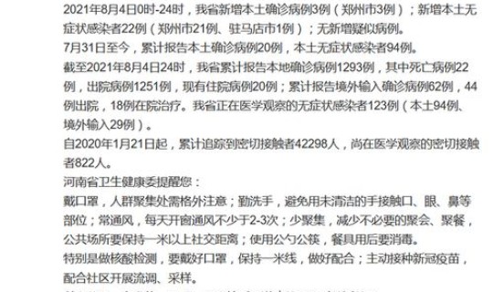
一、3月4日邢台新增本土确诊病例3例(邢台现有确诊病例 2022年3月4日邢台市新型冠状病毒肺炎疫情情况2022年3月4日0-2...
一、河北邢台疫情防控最新通知(邢台疫情防控通告 __邢台疫情防控最新通告坚持非必须不出省、不出市。密切关注近期国内外发生疫情地区...
一、3月4日邢台新增本土确诊病例3例(邢台现有确诊病例 2022年3月4日邢台市新型冠状病毒肺炎疫情情况2022年3月4日0-2...
一、邢台有哪些购物中心邢台市的购物中心主要有以下几个:1.邢台天一广场购物中心邢台天一广场购物中心是邢台市最大的购物中心之一,集...
一、3月4日邢台新增本土确诊病例3例(邢台现有确诊病例 2022年3月4日邢台市新型冠状病毒肺炎疫情情况2022年3月4日0-2...
一、3月4日邢台新增本土确诊病例3例(邢台现有确诊病例 2022年3月4日邢台市新型冠状病毒肺炎疫情情况2022年3月4日0-2...