一、西安有几个中高风险区目前,西安全域均为低风险。根据国务院应对新冠肺炎疫情联防联控机制关于科学划分、精准管控等工作要求和省市专...
一、北京的疫情严峻,北京现在有哪些地区属于中高风险地区 1、北京的疫情严峻,北京现在有哪些地区属于中高风险地区?2、现在北京的疫...
一、西安新增10个高风险区,目前风险区居民生活情况如何西安新增10个高风险区,目前风险区居民生活情况如何首先是如果是生活在小区环...
一、黄牌金杯车北京限行规定北京的交通规定对于黄牌金杯车的管理异常严格。这些车辆不仅不得驶入长安街的核心区域,如延长线新兴桥至国贸...
一、目前全国中高风险地区有哪些北京日报客户端记者梳理发现,目前全国有1个高风险地区,在河北;49个中风险地区,其中7个在北京、4...
一、上海嘉定区有多少封控区域据“网信津南”微信公众号消息,津南区疫情防控指挥部发布最新通告,全文如下:根据疫情防控形势,为切实保...
一、天津中风险地区有哪些天津中风险地区有哪些?截止2022年10月14日23时,天津中风险地区8个具体如下:中风险河西区佟卫里小...
一、什么是静态管理区域静态管理是指静态管理区域内除核酸检测、医疗救护、应急抢险、生产生活保供、垃圾处理、行政执法等工作人员外,全...
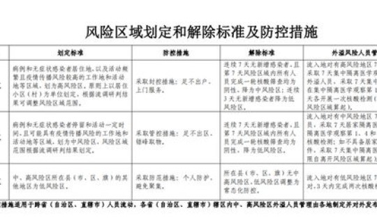
一、高中低风险地区划分依据高中低风险地区划分的依据:根据《新型冠状病毒肺炎防控方案(第九版 》:发生本土疫情后,根据病例和无症状...
一、疫情风险区怎么划分的法律分析:所谓分区分级精准复工复产就是对湖北省、北京市以外的地方依据疫情严重程度,以县级为单位划分为低风...