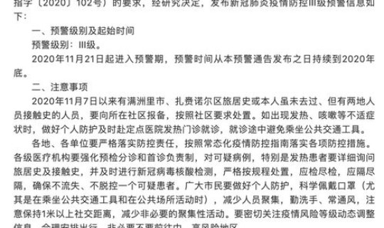
一、满洲里封城是真的吗满洲里市公安局副局长刘力介绍,目前,对中风险区域的北区和南区街道办事处以及东山街道办事处部分街道进行交通管...
一、内蒙古满洲里新增19例本土确诊,这些确诊者的病情如何一、疫情基本情况内蒙古自治区有消息称,从11月28日零时到下午4点,内蒙...
本文目录内蒙古满洲里发现3例新冠阳性***这3名患者是如何被感染的内蒙古一医院环境核酸检测呈阳性,涉事医院采取了怎样的举措内蒙古...
一、内蒙古满洲里疫情最新消息今天2021满洲里疫情最新公告根据内蒙古卫健委网站消息,2021年1月28日0—16时内蒙古满洲里新...
一、内蒙古满洲里新增19例本土确诊,这些确诊者的病情如何一、疫情基本情况内蒙古自治区有消息称,从11月28日零时到下午4点,内蒙...
一、现在还有中风险地区吗广东省广州、深圳、东莞、惠州等多地处于疫情风险区。目前的防疫措施是定期核酸监测,减少不必要的外出和中高风...
一、内蒙古满洲里疫情最新消息今天2021满洲里疫情最新公告根据内蒙古卫健委网站消息,2021年1月28日0—16时内蒙古满洲里新...
一、现在坐高铁需要做核酸检测吗不需要1月31日国家卫健委明确表态,北京市以外省份,防止“层层加码”1、不得随意禁止外地群众返乡过...
一、黑龙江新增2例本土确诊,他们是如何感染的今天早上一打开手机就看到了哈尔滨的疫情新增了两例,而今天小编想和大家谈一谈今天新增的...
本文目录内蒙古满洲里新增34例确诊病例***当地针对此情况采取了哪些措施内蒙古满洲里新增34例确诊病例,当地针对此情况采取了什么...