一、莆田疫情多少个莆田暂时没有疫情。根据查询相关公开信息莆田市新型冠状病毒肺炎疫情情况截止2022年11月10日莆田市无报告新增...
一、福建泉州现在有疫情吗福建泉州现在有疫情。11月28日0—24时,福建省报告新增本土确诊病例57例(厦门市16例,漳州市7例,...
一、31省份新增本土确诊多少例 31个省(自治区、直辖市 和新疆生产建设兵团报告新增确诊病例301例。其中境外输入病例42例(广...
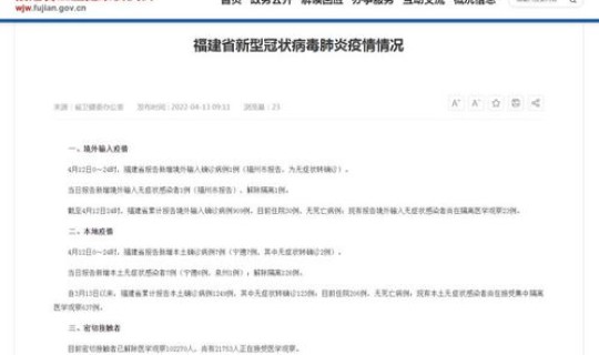
一、11月5日福建省新型冠状病毒肺炎疫情情况一、境外输入疫情 11月5日0~24时,福建省报告新增境外输入确诊病例20例(福州市...
一、2025年11月江西省法定传染病疫情概况 2025年11月江西省法定传染病疫情概况如下:2025年11月1日0时至11月30...
一、蠡县关于福建省莆田市仙游县疫情紧急提示蠡县应对新冠肺炎疫情工作领导小组办公室关于福建省莆田市仙游县疫情紧急提示9月10日,福...
一、福建省莆田市来句返句人员健康管理重要提示9月10日,福建省莆田市仙游县报告发现核酸检测阳性人员,截至11日16时,此次疫情已...
一、莆田疫情开始时间 2022年8月13日。莆田市仙游县应对新型冠状病毒肺炎疫情工作指挥部通告:2022年8月14日17时30分...
一、31省份新增本土确诊42例 均在福建 这是咋情况 9月20日0-24时,全国31省份新增本土确诊病例42例,均集中在福建省,...
一、3月29日泉州新增确诊病例6例福建泉州新增确诊病例5例泉州市新型冠状病毒肺炎疫情情况一、境外输入疫情3月29日0~24时,我...