一、湖南株洲新增4例无症状感染者活动轨迹详情如何 7月30日,株洲市云龙示范区新增报告4例新冠无症状感染者,初步判断为四川省确诊...
本文目录截至8月1日24时新型冠状病毒肺炎疫情最新情况北京八月五日疫情情况,8月4日北京疫情最新消息2020年8月19日疫情卡点...
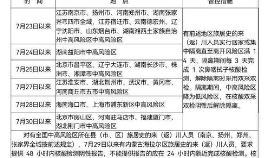
本文目录2021年湖南有没有疫情2021长沙疫情景区暂停开放消息想知道湖南省2021年因疫情影响房租减免的政策2021张家界疫情...
本文目录2022上海回常德隔离政策2021年常德最新隔离政策2021年2月一号从长沙回常德安乡需要隔离吗2021年常德市拆迁范围...
一、事关永州疫情衡阳疾控发布紧急提醒(湖南永州流感疫情最新消息 事关永州疫情衡阳疾控发布紧急提醒11月2日,永州市零陵区在隔离管...
一、2021年湖南有没有疫情 2021年湖南有疫情。2021年3月4日0-24时,湖南省报告新增新型冠状病毒肺炎确诊病例1例(为...
一、31省份新增本土183+1005,31省份新增本土病例83例 10月5日0—24时,31个省和新疆生产建设兵团报告新增确诊病...
一、湖南新增本土确诊病例2例,均在邵阳市邵阳采取了哪些应对措施湖南新增本土确诊病例2例,均在邵阳市邵阳采取了哪些应对措施?全国的...
一、湖南哪个地方新增疫情湖南卫健委通报,2022年11月25日0--24时,湖南省报告新增确诊病例30例,其中境外输入病例1例;...
一、湖南疫情最新情况新增2例在哪里湖南疫情最新情况新增2例在岳阳市跟张家界。截止于2022年12月14日根据查询相关公开资料得知...