一、全国各地疫情怎么样了国务院联防联控机制召开新闻发布会,国家卫生健康委、国家疾控局、中国疾控中心相关负责人介绍当前疫情处置工作...
本文目录全国新增病例多少例全国确诊人数是多少中国疫情确诊人数是多少31省新增本土多少例今天新增本土确诊病例多少例一、全国新增病例...
一、新型冠状病毒肺炎,有什么症状吗。得了新冠肺炎后通常会有咳嗽、咳痰、胸闷、气喘、呼吸困难、胸痛等感觉。若是无症状感染者,通常仅...
一、全国最新疫情如何从疫情状况来看,目前全国疫情总体可控。由于我国国土面积大,人口众多,出国和回国人员比较多,持续面临境外新冠肺...
一、国内疫情涉及多少省市请对前7日内有下列省市旅居史人员进行重点排查和管控:1.青海省:全域2.福建省:泉州市、福州市、厦门市3...
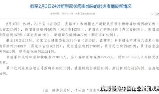
本文目录全国各地疫情等级截至11月22日24时新型冠状病毒肺炎疫情最新情况全国31省,新增确诊22例,该如何提高警惕一、全国各地...
本文目录全国疫情一共多少例全国疫情多少个全国疫情总人数是多少2020年全国疫情多少例在哪里可以看到全国疫情一览表一、全国疫情一共...
一、疫情中国一共死多少人口啊综合不同渠道信息:新冠疫情在中国的死亡人数统计因统计方式和时间范围不同存在差异,主要集中在4,636...
一、全国疫情最新消息多少例了 4月1日0—24时,31个省(自治区、直辖市 和新疆生产建设兵团报告新增确诊病例35例,均为境外输...
一、全国中风险高风险地区最新名单(截至2022年2月25日 截至2022年2月25日,全国中高风险地区名单如下:一、高风险地区(...