一、廊坊新冠肺炎病例密接者轨迹河北新型肺炎病例》》2021年12月19日,三河市收到北京市疾病预防控制中心协查函,经核实,新冠病...
一、北京防疫政策最新规定是什么重要提醒北京发布8条疫情防控新规进这些地方须48小时内核酸证明即日起北京施行“分区单双日”核酸检测...
一、11月3日哈尔滨市新增15例新冠病例活动轨迹详情11月3日0时至24时,哈尔滨市新增本土新冠病毒阳性感染者15例,其中确诊病...
一、3月8日通报北京新增7例本土确诊病例(在海淀朝阳 3月7日0时至3月8日16时,北京市新增本土新冠肺炎确诊病例7例,其中海...
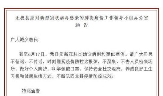
一、江西哪些地方有疫情高新区荟萃中央小区22栋2单元高风险抚州高新区荟萃中央小区31栋2单元高风险抚州高新区荟萃中央小区39栋高...
一、今天几月几日 1月1日为元旦。因为公历也称为阳历、西历、新历,所以元旦也是公历新年,阳历新年,新历新年,是世界多数国家的法定...
一、10月7日荆门新增9例本土无症状感染者活动轨迹荆门10月7日新增本土无症状感染者9例活动轨迹_荆门市关于新冠病毒检测阳性人员...
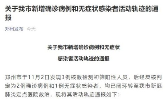
一、郑州目前多少例病例郑州市138例,其中82例为隔离管控发现、1例为重点人群筛查发现、33例为社区筛查发现、20例为主动就诊发...
本文目录陕西疫情详细怎么查2021陕西省各地高速疫情最新管控政策三十一个省疫情最新消息陕西疫情在哪些省一、陕西疫情详细怎么查更新...
一、石家庄为什么突然疫情爆发 1 原因一:并非“放开”,而是精准管控放开绝不意味着躺平,不是不管而是更加精准的管控,由被动化为主...