一、2023年天津市武清区公开招聘事业单位工作人员公告为满足武清区事业单位补充工作人员的需要,按照《天津市事业单位公开招聘人员实...
一、天津市津南区疫情zui新消息》》》病例数据2022年6月1日0时至24时,天津新增5名本土阳性感染者,均为无症状感染者。上述...
本文目录天津市二零二一年什么时候封城天津什么时候解封2022 天津解封最新消息现在天津封城了吗离津要48小时核酸证明吗天津封城了...
本文目录天津市2022年10月23日会停课吗明天会停课的几率大吗天津2022年9月21日天津停课么天津市中小学明天停课吗天津高考...
本文目录天津市限号2022年6月份限号表天津限号政策2022限号2022年4月最新限号时间天津限号2022年6月最新限号时间天津...
一、天津限号2023年10月最新限号时间表天津2023年10月最新限号时间表:自2023年10月2日至2023年12月31日,星...
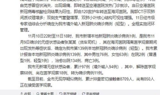
一、最近天津的疫情发生在哪个区截止2020年11月26日天津的疫情发生在滨海新区。2020年11月9日上午8时19分,天津市报告...
本文目录集中隔离14天是否可以家人陪同一起隔离返京人员不需要隔离14天的政策需要哪些条件境外人员返回贵州疫情防控措施详情隔离14...
本文目录天津市武清区疫情防控报备咨询电话武清疫情防疫办电话武清区疫情防控指挥部电话天津市武清区南菜村有疫情吗10月11日南宁疾控...
本文目录进天津市最新防疫政策天津的最新防疫政策现在去天津回来需要隔离吗天津疫情对人员进出最新规定:现在可以出天津吗天津市乘坐公交...