一、31省份新增确诊22例,本土4例在辽宁,零号传染源在哪 31省份新增确诊22例,本土4例在辽宁,零号传染源还在追溯当中,很可...
一、辽宁新增2例本土确诊,这两例的活动轨迹是怎样的 5月15日新增的两例本土确诊病例,均为辽宁省营口市金色童年摄影基地的员工,且...
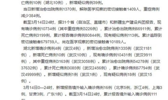
一、国内11月7日新增确诊病例89例 其中本土65例 11月7日国内新增确诊病例89例,其中本土65例。总体情况:11月7日0—...
一、河南新增本土确诊1例无症状29例,当地采取了哪些防疫措施河南新增本土确诊1例无症状29例,当地采取的措施首先是对阳性患者进行...
一、截至目前,美国新冠肺炎的确诊病例有多少根据前几天的新闻报道,美国的新冠肺炎确诊可能有245万例。但是具体的数值其实美国当地也...
一、洛阳确诊病例及无症状感染者活动轨迹(持续更新 2022年3月30日晚,我市_河区发现1例新冠肺炎确诊患者和2例新冠肺炎无症状...
一、上海新增4例确诊的行动轨迹如何据报道,6月29日0—24时,通过口岸联防联控机制,报告境外输入性新冠肺炎确诊病例3例及关联病...
一、9月10日莆田新增1例新冠病毒本土确诊病例9月10日福建莆田新增一例本土确诊病例:9月10日0—24时,31个省和新疆生产建...
一、山西疫情新增2例是哪里的波兰输入2021年2月8日,省卫健委网站公布山西省新型冠状病毒肺炎疫情情况。2021年2月7日0-2...
一、湖北省确诊病例行动轨迹一览湖北确诊病例活动轨迹更新时间:10月21日10月20日,天门市新增2例外省输入本地新冠肺炎确诊病例...